文|FBIF食品饮料创新 Sage
编辑|Panda
榴莲芝士、冷萃咖啡、青稞墩墩、伯牙绝弦、开心果流心、斑斓椰丝……这些不是各大新茶饮品牌推出的新品口味,而是月饼的新口味。
曾经莲蓉、豆沙、五仁就能撑起大半个中秋节的月饼“江湖”,但如今,它们早就成了众多SKU里的一员。
中秋节,就是月饼的集中新品发布会,“月饼新势力”等待消费者用真金白银投出选票,再从他们的购买反馈中,摸出这个传统品类“进化”方向。
从低GI、低糖到全麦、药食同源,健康化成了大趋势;口味上,从冷萃咖啡到芝士抹茶,月饼越来越像新茶饮;甚至连象征团圆的圆形也不再是唯一选择,兔子、桃子、青蛙……异形月饼不断刷新想象力。

斑斓椰丝月饼;图片来源:小红书

和“造车新势力”不同,近几年崛起的这股“月饼新势力”,并不是单指个别品牌的突围和创新,这是整个品类的集体进化。老字号主动求变,各种口味和营销玩法;新玩家借中秋这个契机,将健康、颜值、联名做成了月饼的基础认知。月饼,这个有百年历史的传统品类,正在以一年一次的速度,在限定销售周期中,“卷”出更多新花样。
一、一年一“卷”,月饼拼起了“新鲜感”
月饼“卷”得非常直观。
要健康,要亮眼,要新意,在较短的周期内,月饼得拼尽全力。这不是简单的价格战,而是谁能在同一个窗口期里创造出更多的新鲜感,让消费者觉得“今年的月饼,就买它了”。
(1)可药食同源,也可低GI,月饼打出“健康牌”
2022年,广州酒家就发布了低GI月饼,广州酒家官网介绍称,这是“全国首家获GGU低GI食品认证月饼。甘油二酯含量达40%,升糖指数≤55%,有助于维持血糖稳定。”
无独有偶,专注低糖低GI健康食品生产的信合味达,今年和浙江省温州医科大学附属康宁医院合作,推出了低GI“友好型”订制月饼。温州康宁医院集团相关负责人介绍,这款月饼采用药食同源原料,主打低GI低热量高膳食纤维,组合号称“肠道健康伴侣”的益生菌,对孩子、老年人和糖尿病人等群体十分友好。[1]
京东发布的月饼趋势报告显示,56%的受访者关注月饼原料的健康化。据大连医科大学附属第一医院介绍,低GI月饼和无糖月饼一样不额外添加蔗糖,通常在馅料里添加一些抗性淀粉和膳食纤维,使餐后升血糖速度减缓。一般每100g月饼含膳食纤维10-15g,升糖指数一般不超过50,即便是糖尿病人群也可以适量吃。[2]
今年,多地中医院也纷纷推出特色药膳月饼。这些月饼多以茯苓、莲子、薏仁等药食同源材料为原料。
浙江省中医院推出的“五行月饼”;扬州市中医院针对中秋节气,推出12款月饼产品;[3]重医附属儿童医院的文创月饼,则主打低糖低盐低脂。

重庆市妇幼保健院临床营养科月饼;图片来源:重医附属儿童医院
(2)低糖、低卡,月饼变“轻”
低糖配方、粗粮轻养,这是山姆推出的低糖杂粮月饼礼盒的宣传语。而低糖、粗粮,已是今年月饼宣传时的高频词。
知味观以轻糖低负担为念,推出了低糖/无蔗糖系列的低糖豆沙陈皮普洱茶广式月饼、木糖醇金腿苏式月饼等。知味观还推出红枣燕麦核桃、椰蓉芝士、乳酸菌草莓等口味的米月饼。
五芳斋以大米与糯米复配,打造了“轻甜米月系列”的米月饼,同时采用了黑米、阿胶、黑芝麻等药食同源食材入馅,品牌宣传也在强调软糯、轻甜。
新品牌为抓住机会,在低糖、低卡上做了不少尝试。
低卡博士全麦蛋月烧宝宝月饼:包装标注“一枚75大卡”,用全麦粉做饼皮、不添蔗糖,减少热量,单枚月饼75卡,适配控热量、控糖的节庆尝鲜需求。
酮友世家生酮月饼则主打“0蔗糖、0面粉”,用低碳水粉类代面粉,代糖调味,适配糖尿病患者、生酮饮食者的特殊需求。
“传统月饼属于‘高油、高糖、高脂肪’的‘三高’食品,但一年只有一次中秋节,人们并不把月饼作为日常大量摄入的食物,因此中秋节可以适当吃点月饼,不必过于纠结。”中国营养学会注册营养师吴佳在接受人民日报采访时建议,成年人一天食用月饼尽量不超过50克,糖尿病患者最好不超过30克。[4]
今天,月饼品牌们也开始改变传统月饼,用低GI、全麦、无糖、0面粉、新材料做出“健康牌”月饼。
(3)月饼不只是圆的,可兔可大闸蟹还可透明
月饼的“内卷”还延伸到了形状创新上。以往,月饼因形似圆月象征团圆,圆形是其经典造型,现在,为了吸引消费者目光,各大品牌在饼形上不断突破。
游戏公司米哈游跨界做了一些新尝试,其推出的2025中秋系列纪念礼盒,将月饼做成了旗下IP《星穹铁道》中猫猫糕的形状,月饼和游戏IP结合更紧密。
月饼界的“顶流”美心,也在传统造型之外,推出了兔子形状的月饼。这样的兔子形状,既和节庆日有了新关联,也在饼形上有了新变化——有别于传统的饼模,这款月饼是3D的兔子形状。在美心的抖音直播间,主播介绍这是美心第一次为年轻消费者做的兔子造型月饼。
中秋前后,不缺关注关注度的月饼,也可以能用来“追热点”。
今年夏天,“苏超”的热度持续高涨。于是,老字号与新品牌纷纷“搭车”,推出了一系列创意十足的“苏超”主题月饼礼盒。
比如,稻香村推出了“散装江苏十三太保”礼盒,其中有14枚月饼,分别代表着13座参赛城市及1款“友谊第十四”。月饼造型和口味都在玩梗,大闸蟹造型的“苏得起”、恐龙造型的“常垫底”、桃子造型的“无所谓”……

散装江苏十三太保礼盒;图片来源:稻香村
知味观则在月饼外观上做了新尝试,做出了琉璃珐琅月饼。
知味观食品营销管理中心负责人唐增禄对FBIF表示:“(琉璃月饼)在外观上,饼皮如琉璃般通透,似浪漫“万花筒”或古典花窗;色彩采用孔雀蓝、芽绿、嫣红等典雅色调;造型为椭圆、菱形等非传统形状;在工艺上,成功打造自动化点胶裱花流水线。”
知味观唐增禄介绍,原先琉璃月饼人工点胶容易受人为因素影响,品质不稳定,用上AI智能点胶等技术后,产品精致度和生产效率都有了明显的提升。
(4)有品牌为“颜值”花百万
就连月饼“颜值”,也成了品牌“卷”起来的战场。
今年,胖东来自营月饼包装盒,由中国香港陈幼坚团队设计。其中一款赏月礼盒系列的包装盒,只要拉动礼盒,盒子上的兔子图案就可以“动起来”,目前,这款自营月饼已全面断货。
据蓝鲸新闻报道,有网友爆料胖东来今年自营月饼礼盒,包装设计花费了上千万元。胖东来对此回应称,2025年中秋月饼礼盒9款设计费用372万元,散饼包装21款设计费用42万元。[5]
(5)茶、酒、奶、水果,统统加入月饼大家族
口味创新更是月饼“内卷”重头戏。茶、酒、奶、水果等各类食材纷纷融入月饼,打破了传统口味的局限。
杏花楼和英雄联盟手游联名的月饼有一款奶油椰蓉口味;泡泡玛特月饼礼盒的5个味道都有创新:生巧流心、朗姆坚果、荔枝玫瑰、黑糖藜麦、奶黄芝士;餐饮品牌扬子江的杨枝甘露月饼、生椰拿铁月饼,让人分不清是在吃甜品,还是在喝咖啡;好利来Chiikawa系列糕点礼盒,也有米香红豆青稞芝士、米香金橘芝士、米香菠萝芝士口味、米香芋泥芝士口味、米香红茶奇亚籽芝士口味;霸王茶姬月饼礼盒,口味也和其“主业”新茶饮密切相关,如桂花乌龙麻薯茶、武夷大红袍麻薯茶、茉莉雪芽麻薯茶……

好利来Chiikawa系列糕点礼盒;图片来源:小红书@雅粹
(6)原材料产地,精准定位到“村口”
如今,月饼的原材料产地愈发讲究特色,甚至精准到“村口”。这与新茶饮强调原料的原产地和高质量的思路相似,许多地方已经成为优质食材的代名词。
贵州省医月饼——今年在贵州一家大型超市的销售榜上位居第一。据工作人员介绍,他们每年都会前往云南宣威挑选火腿,用当地宣威火腿制作月饼。[6]
其他品牌也在原料上深挖产地故事。日食记的黑松露云腿酥皮月饼,采用云南黑松露酱和发酵18个月以上的宣威老火腿;玫瑰云腿酥皮月饼则在火腿外加入云南安宁的重瓣玫瑰。云南知名烘焙品牌嘉华,今年推出的云腿鸡枞月饼,则选用了宣威火腿搭配大理鸡枞,将云南山野的鲜香带入中秋餐桌。
榴芒一刻总经理郑木章向FBIF表示,做月饼近10年,看到了消费习惯带来的行业变化:“首先口味从传统走向细分创新,如榴莲、芝士、地方特产口味等,小众口味不断创新,月饼口味的边界被不断拓宽;同时年轻消费者更强调健康减糖和零食日常化,除了送礼,月饼还要做到健康又好吃;营销从则送礼转向社交种草与颜值经济。”
知味观唐增禄则对FBIF表示,它们发现近几年月饼市场正在从过去注重节日仪式感和豪华包装,转向更加关注产品本身的健康属性、口味创新和文化内涵。“这一系列变化的核心,是品牌方们更加关注消费者的真实需求,无论是出于健康考虑,还是追求个性与新意,都能在当前的市场中找到适合自己的选择。”
二、医院、游戏公司、潮玩品牌都来做月饼
月饼,从一款节令食品,变成了一个承载品牌创意的容器。
艾媒咨询的《2024-2025年中国月饼消费市场大盘点及趋势分析报告》数据显示,在2019年至2023年,中国烘焙食品行业门店连锁率逐年上涨,到2023年已达到29.6%。[4]
艾媒咨询分析师认为,中国烘焙食品行业的品牌化和连锁化进程正在加速推进,在月饼销售旺季,连锁店的规模效应能够显著提升月饼品牌的销量和市场份额。美心、华美、稻香村、广州酒家、锦华、五芳斋,都是中国月饼行业的典型企业。[4]
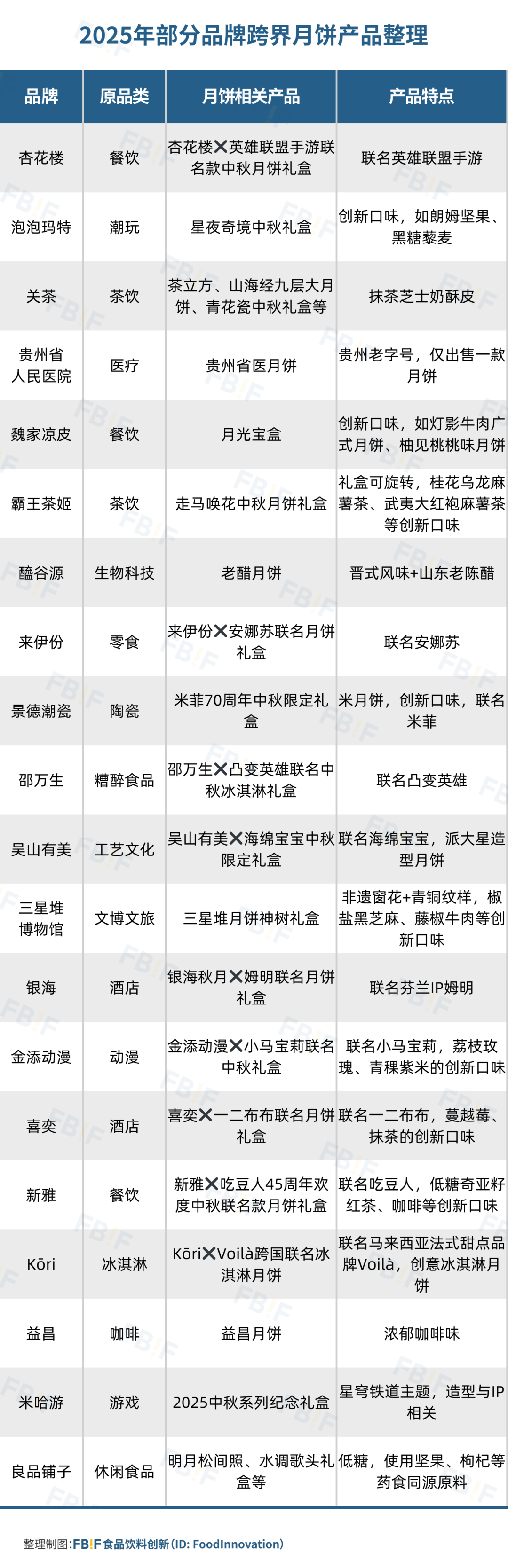
据FBIF不完全统计,烘焙品牌外,有数十个品牌均跨界推出了月饼产品,甚至包括医院和文博文旅机构。

(1)医院、博物馆也能成老字号,好吃是核心竞争力
在一众做联动、做包装的跨界月饼中,贵州省医月饼几乎是“反其道而行”。
这款出自贵州省人民医院食堂的月饼,没有IP联名,也没有百万设计预算。油纸一包、红章一盖,就是全部包装。但就是这样“朴素”的月饼,在贵阳成了顶流,甚至开启了限购——每人限购十斤。[6]
这是一个从医院食堂杀出来的老字号——2023年,省医月饼品牌盛意被评为“贵州老字号品牌”。武汉商学院熊文杰教授表示,医院背景让消费者对食品卫生更加安心,能够带来品牌背书。[6]
中秋前,要是能拿到位于宛平南路600号的上海市精神卫生中心推月饼,也是值得好好发个朋友圈的事。
宛平南路600号,是上海市精神卫生中心的所在地。每年中秋节前后,“600号月饼”都能成为热搜话题,甚至一盒“600号月饼”在二级市场能够卖出1000元。2023年,上海市精神卫生中心甚至用6个口味,反映了6种不同的心理情绪,实现了一边卖月饼,一边做科普。

600号月饼;图片来源:小红书
(2)老字号、游戏公司、潮玩公司,都能在月饼里找到流量
不是所有月饼品牌方,都有一个名声在外的医院食堂,但每一个做月饼的品牌,都能在IP市场中,找到适配的IP。
一旦与热门IP挂钩,月饼就能变成“自带热度”的内容。
潮玩品牌泡泡玛特今年将品牌IP融入月饼产品,其中IP“星星人”与中秋圆月符号适配度高。其推出的星夜奇境礼盒采用限定区域售卖模式,但即便有区域购买限制,仍吸引了众多狂热消费者。
游戏公司米哈游则把旗下游戏《崩坏:星穹铁道》中的“猫猫糕”元素融入月饼设计,同时采用月饼与周边产品一体化的搭配形式。尽管不少玩家吐槽产品价格偏高,但仍忍不住入手。

星穹铁道月饼;图片来源:米哈游
除此,老字号也学会了“蹭”一波年轻人的流量。
杏花楼携手《英雄联盟》手游推出联名款中秋月饼礼盒;文化品牌吴山有美则选择和海绵宝宝合作,推出中秋限定礼盒;金添动漫带来小马宝莉联名月饼,精准击中目标用户;百年品牌新雅则在吃豆人45周年的节点,推出“新雅X吃豆人45周年欢度中秋联名款月饼礼盒”。
这些月饼的吸引力不再局限于味道,话题+周边+包装,对不少IP的受众来说,都有着吸引力。而限量礼盒、定制饼模、周边玩偶、联名周边兑换码……每一个细节都能成为晒单的动力。
三、一年一“卷”的月饼,如何延长售卖周期
哪怕售卖周期较短,也挡不住大家在月饼上的奇思妙想。
如上文提到的琉璃珐琅饼,甚至用上了AI技术。山西太原餐饮品牌天泰昌,则开始用数字建模、3D打印制作的模具,制作具有当地历史文化、名胜古迹元素的文创月饼。榴芒一刻主打的榴莲冰皮月饼,也已经从一个“创新产品”变成了一个成熟的细分品类。
“新奇特”常常是创新的最初吸睛点,但随着市场的沉淀,这些“新奇特”中某个点逐渐与这个品类融合。月饼,可能成为文创雪糕之后的又一个文创打卡产品。
不过,月饼背后往往承载的是中秋的文化符号,消费者大多是为了节庆礼赠需求而购买,此外,月饼本身高糖高脂的印象深入人心,原有的传统口味也容易让消费者有腻味、不宜多吃的印象。
所以今年,有诸多品牌用低GI、轻卡、全麦的旗号,对月饼进行轻量化改造,但想要月饼突破90天的销售周期,可能还需要做到“去节庆化”。
榴芒一刻郑木章对FBIF表示,每年冰皮月饼的销售周期为中秋前90天,销售高峰期则是中秋前30天。
知味观唐增禄则对FBIF表示,品牌会提前1年,甚至更长的时间来战略规划中秋月饼季的各类执行计划。在唐增禄看来:“做月饼不难。难的是要做市面上没有的月饼。”
唐增禄介绍,目前品牌分线上、线下两条线走。在线上,各类旗舰店铺拥有超百万的粉丝量,中秋节前一个月持续的平台活动,会促使销量爆发;线下经销商体系、大客户体系及新零售体系则会相互协作,突破销售目标。
为了让月饼拥有更长的周期,品牌或许需要将月饼的节庆属性进一步弱化,在名字上做些变化,例如流心月饼可以变为流心酥点,将冰皮月饼也可以叫冰皮甜品。当“月饼”能够以常规烘焙单品的形态进入便利店,甜品、新茶饮融合的新“月饼”,或许能成为消费者的日常选择。
参考来源:
[1]黄佳,医企联合研发 温州康宁万余份低GI月饼送健康,2025年9月5日,温州医科大学附属康宁医院
[2]糖尿病患者能吃月饼吗?可以!但要牢记这几点....,2024年9月14日,大连医科大学附属第一医院
[3]王美华,药膳月饼走俏,要不要尝鲜?(微言),2025年9月26日,人民日报海外版
[4]王美华,月饼怎么吃才健康,2022年9月9日,人民日报
[5]胖东来否认月饼礼盒设计费一千万,界面新闻
[6]方凤娇,“省医月饼”成超市销冠有何启示,2025年9月25日,华夏时报
[7]艾媒咨询 | 2024-2025年中国月饼消费市场大盘点及趋势分析报告,2024年10月29日,艾媒咨询
