5月20日,国家食药监总局在官网上发布《关于多加多乳业(天津)有限公司(下称“多加多乳业”)食品安全生产规范体系检查情况的函》,引发行业高度关注。

函件指出多加多乳业存在诸多缺陷,但其中有一个比较严重的缺陷,也是媒体和行业高度关注的缺陷,如下:
现场检验能力考核显示,多加多乳业的胆碱、三聚氰胺、叶黄素检验能力不足。不符合GB23790—2010中10.1条款关于检验能力的要求。

情况是否严重?
一位乳业人士告诉《财经啸侃》特约、独家撰稿人五谷君,按照规定,每个乳企都要具有检测三聚氰胺的能力,而且检验人员中,有三聚氰胺独立检验能力的要在2人以上;
但从函件来看,多加多乳业明显不符合规定,同时,其他几个项目检验能力也不足,因而,多加多乳业存在的缺陷比较严重。
当然,虽然存在诸多缺陷,但从抽检情况来看,多加多乳业旗下产品仍是合格的。
值得关注的是,多加多乳业属于中外合资企业, MAM(澳大利亚)国际有限公司正是多加多乳业股东之一。

存在交叉污染隐患
即使在中国乳业圈里,多加多乳业也算不上有什么名气,其成立于2002年,是一家专业从事乳品营养研究、生产和销售的企业。
在官网上,多加多乳业声称,其拥有占地15000平方米GMP10万级标准厂房,从原材料质量检测到产品检验出厂的生产全过程,实施严格的质量监控体系,是首批获得婴幼儿配方乳粉品生产许可证的企业。

然而,就是这样一家实施严格质量监控体系的乳企,其部分生产场所、设备设施却未能持续保持生产许可条件。
举个例子。
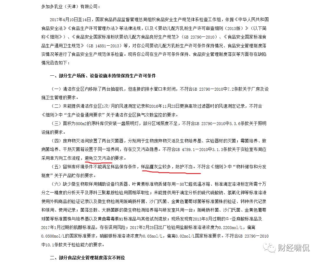
多加多乳业的废弃物灭活间放置了两台灭菌器,分别用于生物废弃物灭活及生物培养基、实验器材的灭菌,但霉菌培养、致病菌培养、干热灭菌箱却设置于同一培养间,存在交叉污染隐患。
这不符合GB 4789.1—2010中3.1.3条款关于实验室布局应采用单方向工作流程,避免交叉污染的要求。
除此之外,还有如下诸多问题。
多加多乳业的清洁作业区内移除了两台抽湿机,但连接的排水管口未封闭,不符合GB 23790—2010中7.2条款关于厂房及设施卫生管理的要求。
同时,多加多乳业未能提供清洁作业区1次/月的风速测定记录和2016年11月23日更换高效过滤器时的风速测定记录,不符合《细则》中“生产设备通用要求”关于清洁作业区换气次数监控的要求。

另外,多加多乳业的留样库环境条件不能满足样品保存条件,样品罐灰尘较多,防护不当。不符合《细则》中“物料储存和分发制度”关于产品贮存的要求。
乳业人士告诉《财经啸侃》特约、独家撰稿人五谷君,任何一家乳企的生产场所、设备设施都不能尽善尽美,应该都会存在一定缺陷,但多加多乳业竟然存在如此之多的缺陷,还是比较罕见的。
虽然名不见经传,但是,多加多乳业却对自己有着很高的评价!
多加多乳业声称,公司专注于婴幼儿营养品生物工程技术领域的研究,根据孕妇及婴幼儿的生理特点和膳食结构特点,针对不同时期所需营养状况,经过潜心研究,按照国际营养协会(INCA)推荐的营养原则给消费者科学配比出一系列质优安全的产品。
自卖自夸?客观评价?
消费者心中自有判断!
小细节暴露出大问题
根据规定,乳企应在制度、场所、设备和基本设备布局、工艺流程和记录系统以及人员五个方面都达到要求,才能被核准从而得到有效的许可资质。
然而,现实却是骨感的!
从国家食药监总局历次食品安全生产规范体系检查的结果来看,各家乳企或多或少存在一定缺陷,就连雅培、惠氏等知名外资乳企也未能“独善其身”。
但是,缺陷有多与少之别,也有重与轻之分!

从函件内容来看,多加多乳业存在的缺陷较多、较重,比如多加多乳业的菌落总数、大肠菌群的微生物检测培养箱与研发室竟然共用一台。
同时,多加多乳业的阪崎肠杆菌、沙门氏菌、金黄色葡萄球菌等标准菌株与培养基以及黄曲霉毒素M1标准品与其他试剂混放。
另外,现场检查发现,多加多乳业还有2013年8月过期的α-亚麻酸标准品及2017年1月过期的肌醇标准品,存在误用风险。
一位乳企质量管控负责人向《财经啸侃》特约、独家撰稿人五谷君表示,从国家食药监总局公布的函件来看,多加多乳业在生产规范上“细节管理不善”,比如过期标准产品必须及时进行处理,因为一旦误用,可能就会导致奶粉不合格。
“奶粉工厂就是一个精细活儿,谁在细节上做得越好,产品品质就更有保证。”其称。
基于此,食品安全生产规范体系检查工作组已在检查过程中将多加多乳业的食品安全生产规范体系检查情况反馈天津市市场和质量监督管理委员会。
天津市市场和质量监督管理委员会已要求多加多乳业整改,并请多加多乳业完成整改后向天津市市场和质量监督管理委员会提出验收申请,最终验收情况也会以适当方式向社会公布。
多加多乳业属于中外合资企业,竟然存在诸多缺陷,而实际上,即使外资公司在华基地,也存在不少缺陷。
5月3日,国家食药监总局公布,在检查迈高乳业(青岛)有限公司的食品安全生产规范体系时,发现其在生产许可条件保持、食品安全管理制度落实及检验能力这3方面存在缺陷。

公开资料显示,迈高乳业是澳大利亚最大的乳制品生产商,世界乳制品市场第二大供应商,而迈高乳业(青岛)有限公司是澳大利亚迈高乳业在华投资的全资子公司,主要销售中高端婴幼儿奶粉,兼顾成人奶粉生产。

根据通报,今年3月27日至30日,食药监总局对迈高乳业(青岛)有限公司进行了食品安全生产规范体系检查,发现迈高乳业个别检验人员资质未持续符合生产许可条件,一名实验室检验人员为电气自动化技术专业,专科学历,具有3年检测工作经历,不符合检验人员资质“本科以上学历”的要求。
同时,迈高乳业“部分食品安全管理制度落实不到位”,涉及4个方面,如下:
一是2016年1月8日至2016年7月25日浸泡奶粉勺用酒精的领用记录,与生产许可证许可品种不符;
二是未监测灌装车间18个高效净化器的换气次数,不符合清洁作业区动态标准监控的要求;三是在清洁作业区《表面微生物检测记录》上,仅对2名工作人员进行体表微生物检测;
四是2016年全项目检验能力验证报告中,缺少叶酸、生物素及维生素B12等项目的检验能力验证。
此外,国家食药监总局指出,迈高乳业部分项目检验能力不足,一名微生物检验人员不能独立完成沙门氏菌、阪崎肠杆菌现场模拟实验,不符合检验能力的要求。
