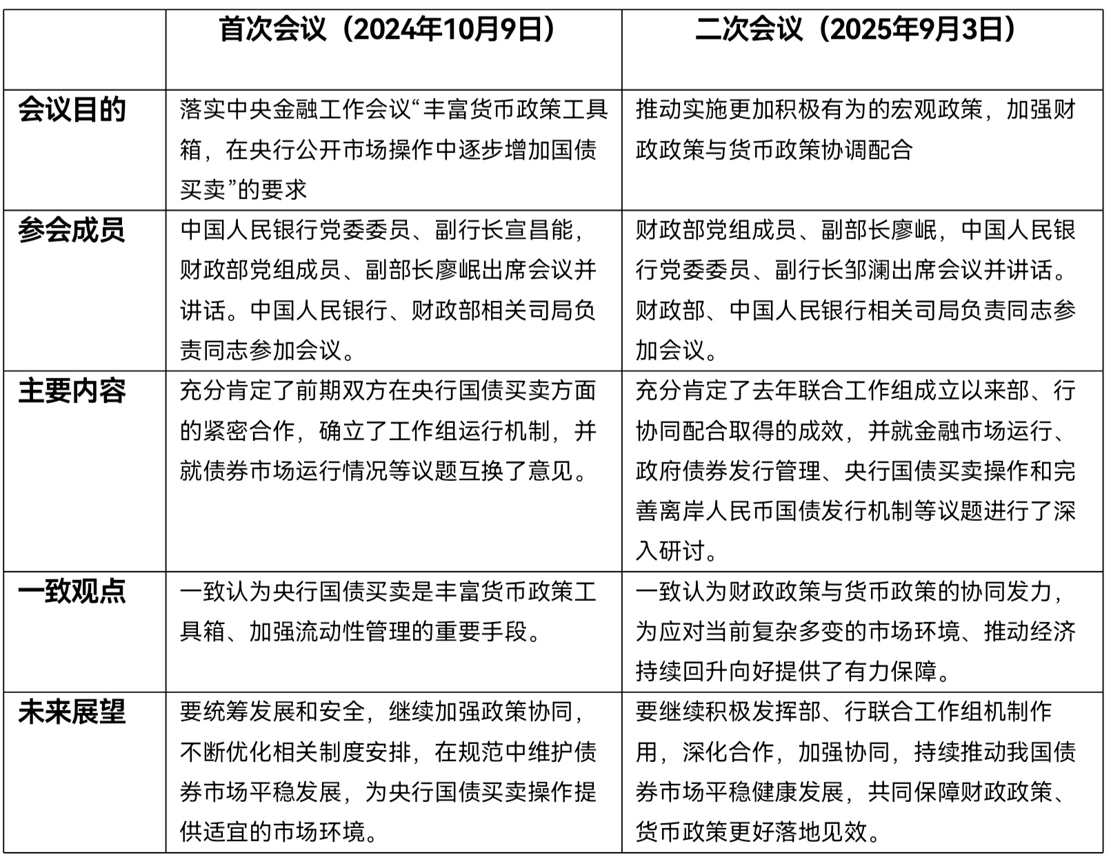
9月3日,财政部与中国人民银行联合工作组召开第二次组长会议,就金融市场运行、政府债券发行管理、央行国债买卖操作和完善离岸人民币国债发行机制等议题进行深入研讨。市场认为,此举释放了央行或在近期重启国债买卖的信号。
分析人士表示,结合当前股债情绪波动加剧、市场需求趋于审慎的现实,以及未来一段时间财政、货币政策将同向发力稳增长,央行重启国债买卖操作的“窗口”正在到来。
“考虑到近期10年国债收益率已升至1.8%附近,期限利差走阔,再加上后期财政政策有望进一步发力,我们判断四季度央行有可能恢复国债买卖,结合降准向银行体系注入长期流动性。”东方金诚研究发展部分析师王青对界面新闻说。
他指出,央行重启国债买卖既有助于推动债券市场平稳健康发展,支持政府债券发行,也能引导金融机构在年底前加大信贷投放,强化逆周期调节,顺利完成全年经济社会发展目标。
2024年8月,人民银行正式推出二级市场国债交易,将其定位于基础货币投放渠道和流动性管理工具,与其他工具综合搭配,提升短中长期流动性管理的科学性和精准性。
需要注意的是,央行国债买卖和以美联储为代表的发达经济体货币当局实施的量化宽松(QE)有本质区别。量化宽松通常发生在常规货币政策工具用尽的情况下,比如政策利率接近0时,货币当局被迫大规模单向买入国债来实现货币政策目标。而人民银行国债买卖主要是作为公开市场操作工具的一个补充,公开市场操作本身是数量型工具,定位于调节基础货币总量,并不代表货币政策松紧方向。
公开数据显示,2024年8月至12月,央行通过公开市场开展的国债买卖操作累计实现净买入1万亿元,为债券市场流动性调节和稳定运行提供重要支撑。2025年1月,央行发布公告决定阶段性暂停在公开市场买入国债,后续将视国债市场供求状况择机恢复。
国债买卖从推出到暂停的时间线

分析人士认为,央行重启国债买卖的目的有三个:影响利率水平,调节市场流动性以及支持政府财政。
他们指出,年初广谱利率加速下行或是央行暂停国债买卖的直接原因,但现在情况有所改变。受资金弃债投股影响,上周(9月1日-7日),10年期国债活跃券(250011.IB)收益率触及1.79%高位。更重要的是,由于债券投资收益率偏低,越来越多资金纷纷流向股市博取更高回报,导致理财子公司、债券基金面临更大资金赎回压力而减持债券筹资,令债市下跌压力加大。
长城证券分析师李相龙表示,央行重启国债买卖操作的市场需求或许正在加强,此举将推动长期债券利率下行,有助于稳定债券价格,调节利率曲线,防范理财资金大规模赎回引发的负反馈循环,在当前股强债弱的格局中提供一定缓冲。
受股市回调、以及财政部与央行联合工作组二次会议重提国债买卖的催化,上周三10年期国债活跃券收益率一度回落至1.75%,这是8月中旬以来的相对低点。债券收益率和债券价格成反比,债券收益率跌,债券价格涨。
此外,近期美联储降息预期升温,若美联储在9月如期降息25个基点,或许也可为国内总量货币政策打开空间。
上周五,美国劳工统计局发布报告称,8月,新增非农就业人数2.2万人,远逊市场预期的8万人,失业率比上月上升0.1个百分点至4.3%,创2021年11月以来的最高水平。该报告进一步加深了市场对美联储9月降息的预期。数据发布后,芝加哥商品交易所FedWatch数据显示,9月美联储降息25个基点的概率为89%,降息50个基点的概率为11%。
从流动性角度看,国债买卖和存款准备金率、公开市场7天期逆回购、买断式逆回购操作、中期借贷便利(MLF)等都是央行用于调节流动性的政策工具。
当央行在二级市场购入国债时,相当于向市场投放基础货币,资金同步流入金融机构,将增强其信贷投放与资产配置能力,进而推动信贷规模扩张,有效增加稳定的长期资金供给,为实体经济注入增长动能。
民生证券分析师徐亮表示,1月份央行暂停国债买卖后,其资产负债表中“对中央政府债权”科目规模从最高的2.88 万亿元下降至2.29万亿元,被动回笼长期流动性接近6000亿元,略高于降准25个基点释放的长期流动性。
MLF和买断式逆回购与国债买卖有一定的替代效应,这会降低央行通过国债投放流动性的必要性。今年1月,央行阶段性暂停国债买卖操作后,通过加量开展买断式逆回购操作补充中长期资金缺口,在很多月份甚至破万亿。
不过,李相龙等分析师指出,相对于每月一次的买断式逆回购操作,国债卖买操作更加灵活。
另外,分析师指出,近期国债利率经历了一轮调整,10年期国债利率已经从低位上行近20个基点,导致政府债发行成本有所上升,也为央行重启国债买卖创造了时机。
综合来看,央行重启国债买卖的时间点或许就在四季度。
分析人士对界面新闻指出,相比去年10月财政部与央行联合工作组的首次会议,本次会议把财政放在了更重要的位置,且更为强调财政与央行的协同配合,包括在“金融市场运行、政府债券发行管理、央行国债买卖操作和完善离岸人民币国债发行机制等”方面的协同。
两次财政部与央行联合工作组组长会议内容对比

王青表示,鉴于外部经贸环境对出口的影响有可能进一步显现,接下来宏观政策将在稳增长方向持续发力、适时加力。四季度财政部有可能适度上调超长期特别国债发行规模,增加耐用消费品以旧换新和大规模设备更新支持资金规模,新增地方政府专项债额度也有上调空间。
“可以看到,今年前8个月新增政府债券发行规模达到10.4万亿,比去年同期增加4.5万亿,发行进度达到74.7%,比去年同期加快22.4个百分点,这意味着已为四季度政府债券加发腾出空间。”王青说,未来一段时间财政、货币政策将同向发力,充分释放协同效应,这是现阶段稳定宏观经济运行、持续防范化解重点领域风险的一个重要发力点。
李相龙也表示,展望后市,四季度或迎来重启国债买卖、全面降息等总量宽松政策举措,只是力度相较于去年可能有所减弱。