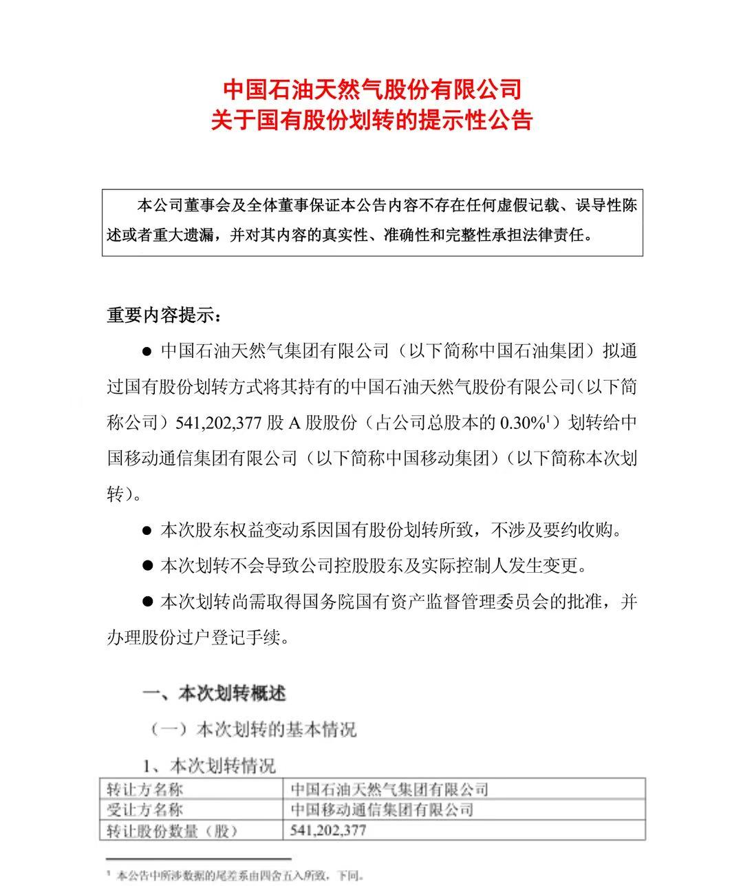
9月2日晚,中国石油(601857.SH)公告,为进一步深化中国石油集团与中国移动集团的战略合作,拓宽合作领域,优化公司股权结构,公司控股股东中国石油天然气集团有限公司(以下简称“中国石油集团”)拟通过国有股份划转方式将其持有的约5.41亿股A股股份(占公司总股本的0.30%)划转给中国移动通信集团有限公司。

公告显示, 本次划转前,中国石油集团直接持有公司150,923,565,570股A股股份,占公司总股本的82.46%,通过境外全资附属公司Fairy King InvestmentsLtd.间接持有公司291,518,000股H股股份,占公司总股本的0.16%。中国移动集团通过附属公司中国移动通信有限公司持有公司178,794,300股,占公司总股本的0.10%。
本次划转后,中国石油集团将直接持有公司150,382,363,193股A股,占公司总股本的82.17%,通过境外全资附属公司Fairy King InvestmentsLtd.间接持有公司291,518,000股H股股份,占公司总股本的0.16%,中国石油集团及其境外全资附属公司合计持有公司150,673,881,193股股份,占公司总股本的82.33%。中国移动集团将直接持有公司541,202,377股A股股份,占公司总股本的0.30%,通过附属公司中国移动通信有限公司持有公司178,794,300股,占公司总股本的0.10%,中国移动集团及其附属公司合计持有公司719,996,677股股份,占公司总股本的0.39%。
中国石油集团和中国移动集团已签署股份划转协议,本次划转尚需取得国务院国有资产监督管理委员会的批准并办理股份过户登记手续。
中国石油表示,本次划转旨在深化双方战略合作,实现优势互补,不会对公司正常生产经营活动构成重大影响。划转对价为0元,不涉及要约收购,也不会导致公司控股股东及实际控制人发生变更。

根据8月26日中国石油最新发布的财报,2025年上半年,公司油气产量稳中有增,炼化转型升级深入推进,国内成品油、天然气、化工产品销量保持增长,新能源新材料新业务快速发展,经营业绩好于预期。
按照国际财务报告准则,公司上半年实现营业收入1.45万亿元人民币,同比下滑6.7%;其中,油气和新能源业务上半年实现营业收入4226.67亿元,同比下降6.3%;归属于母公司股东的净利润840.1亿元,同比下滑5.4%;经营活动产生的现金流量净额为2270.6亿元,同比增加4%。
为积极回报股东,董事会决定派发2025年中期股息每股0.22元,派息额402.6亿元,继续保持历史同期高位。
