界面新闻记者 |
界面新闻编辑 | 张友发
随着高校开学季和就业季的交织到来,关于大学生就业与求学这两个越来越紧密相连的问题再度成为媒体事件。不久前北京大学取消绩点一事更是持续引发讨论,北大树洞(北京大学校园匿名交流平台)中充斥着“怎样看待取消绩点”“绩点取消后还有必要选水课吗”等疑惑,而媒体也讨论着取消绩点对于高校教育与就业市场的可能影响。
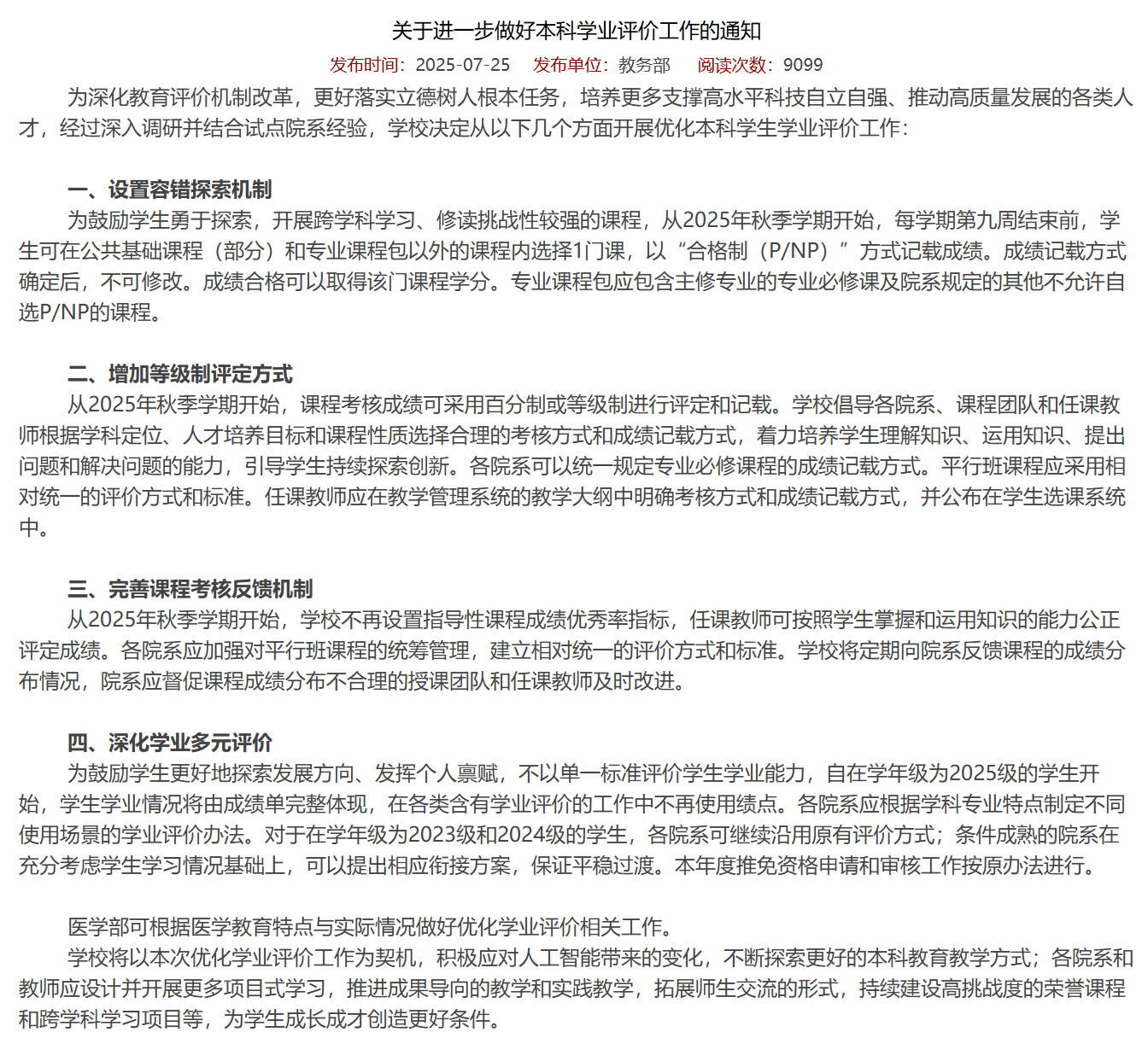
在此前的7月25日,北京大学发布了关于教育评价机制改革的公告,其内容主要包括:设置“合格制(P/NP)”;增加等级制评定方法;完善课程考核反馈机制;自2025级学生开始,学生学业评价的工作中不再使用绩点。其中合格制是指评估课程时只有“合格”和“不合格”两种成绩,而等级制是指用A、B、C、D等级取代百分制分数。
改革措施一出,不仅引发了北大学生的激烈讨论,还在更广泛的舆论空间中引发热议。一边是北大树洞(北京大学校园匿名交流平台)中“怎样看待取消绩点”的疑惑,一边是网络上“治标不治本”的质疑。
清华大学教育学博士谢婉怡告诉界面文化,当她在北大读本科的时候,总是处于追求高绩点的焦虑和害怕之中,“我把精力都放在如何把自己塞到一把‘统一的尺子’来为自己获得优势位置上,只有当我不需要‘塞’自己的时候,真正探究性质的学习才真正开始。在这一过程中,自我的主体性、反思性也会得到更好的培养。”
取消绩点不仅抹除了GPA所代表的数字意义,更将矛头指向以“筛选”为目标的评价体系,试图打破“自我监控式”的评价装置,并对优绩主义和自由竞争所推崇的量化评价体系提出了质疑。
但高等教育仍然不可以避免被纳入到新自由主义体系之中,绩点也成为了一种对公司KPI制度的戏仿,同时又提供了为市场筛选被视为人力资源的高校学生的功能。在雇佣逻辑没有改变的情况下,更加尊重学生本身的评价体系,真能让大学教育回归到“人性化”道路吗?

01 可算度的人
在《过度的自我监控:评价制度对拔尖创新人才培养的影响》一文中,北京大学教育学院副教授林小英和博士生杨芊芊指出:“以鉴别卓越为目的的学生评价,促使学习异化为一场追求分数最大化的策略游戏。”
筛选性评价体系对个体的塑造从义务教育就已经开始,绩点则与初高中的考试成绩“一脉相承”。在这套体系中,绩点曲线之下的低容错率与形成全瞬息式监控的过程性评价组合构成的学生评价装置,导致了学生过度的自我监控,从而建构了一种“可算度的人”。
2007年,北京大学采用平均学分绩点(Grade Point Average,简称 GPA)作为学生学习质量的参考标准。绩点换算公式为GPA(X) = 4-3*(100-X)2/1600(60≤X≤100),其中X代表课程分数。这一复杂函数所对应的曲线由陡峭逐渐变得平缓,也就意味着分数越低,绩点下降得越快;分数越高,绩点上升得越慢。
复杂的算法带来的是学习本身的异化。据北大学生小A的陈述,一门占比3学分得分为70分的经济学原理,需要25学分均分为93的课程才将绩点拉回正轨。绩点算法背后的低容错率迫使学生从第一学期起便要精通选课策略,低分硬课被排除在课表之外,高分水课则被热烈追捧。林小英和杨芊芊认为,GPA“无法鼓励在某一方面极为突出的学生,只会青睐在每个领域都表现尚可,但缺乏突出专长的刻苦学生”。
因为课程分数通常由课堂表现、平时作业、演讲展示、期中期末等多部分组成,所以学生需要在每一环节上不出差错才能得到比较高的成绩。这种过程性评价装置进而形成了对学生持续、经常的“全瞬息式监控”。学生深陷于对“达标”的追求之中,重复着寻找标准、实施计划、反思改进的自我监控行为。
正如林小英、杨芊芊所总结的:绩点所代表的“拔尖”与研究型人才应具有的“创新”恰恰相悖——拔尖的目标是“不能失败”,而创新的前提是“不怕失败”。

北大生命科学学院作为改革试点,从2020级起在专业核心课、专业选修课、实验和实践类课程的成绩评定中推荐采用等级制。2022级生命科学学院的学生小B告诉界面文化,“(等级制)其实还是会减少一点压力。”对于头部学生而言,“不用卷特别高分的成绩,只要进入前百分之十五或者二十就可以拿到A(85-100分)”;大部分成绩居中或者偏下的学生,“如果有的课确实卷不过别人,安安稳稳拿个B(75-84.9分)就好了。”
在2015年,清华大学等高校就开始尝试使用等级制。谢婉怡观察到,在等级制下,清华日新书院的学生不再把精力放在揣测老师的心思上,而是用于思考“我(学生)到底在想什么”。学生心态的变化具有滞后性,长期渗透给他们的“内卷”“追求高分”等信条不会立刻消失,但是“高等教育有一定的能动性,能够通过内部的改革对人施加方向性的引导。”
但北大的评价体系中还保留着优秀率小于百分之四十的规定,即得到A的人数是有限的。小B因此仍然对成绩存在焦虑感,“在计算绩点的时候84-90的差距不会太大,但是在等级制的情况下就是A和B的决定性差异了”。
谢婉怡认为,“评价”“区分”“筛选”这几个概念对理解教育评价体系十分重要。“评价”这种文化与市场经济和新自由主义思想紧密相关。在自由竞争和“能者上,平者让,庸者下”等社会信条影响下,优绩主义(meritocracy)应运而生。在这种意义上,评价个体的本质是把人的才能测量出来,转变为可量化的数据,进而根据才能分配不同的资源。
与评价和资源分配同时发生的是“区分”的过程,这一概念是指将不同的东西分开,例如一些人适合挑水,另一些人适合砍柴,但其中的价值判断并不多,没有优劣之分。而“筛选”则叠加了一个步骤,即在优质资源有限的情况下,一些人分到了更好的资源。在以“筛选”为目标的教育评价体系中,优胜劣汰是常态——一定有一部分人被筛子抖落下去。
如果高等教育的目标仍是筛选,增加再多的过程性评价和容错机制都于事无补。无论评价的形式有多丰富,如果竞争依旧保持高利害度(high-stakes),那么最后的结果还是内卷。
以保研机制为例,当绩点在保研中占有很大比重、研究生的学历与就业直接挂钩时,这种评价模式下绩点与学生自身的利益高度相关。其结果是,任何工具性的改变都难以发挥作用,学生会重新回到对高绩点的疯狂追求中。

02 人力筛选视角中的绩点
教育评价中消失的量化指标与激烈的就业竞争构成了另一重质疑。
被绩点监控的学生会从校园毕业,学历和成绩会成为他们步入职场的“入场券”。在取消绩点的同时,大学生们在追问:保研政策要怎么改变?会影响出国留学吗?没有了GPA该如何进行有效的筛选?
在谢婉怡看来,“在最理想的情况下,如果分级分类的选择是多元、充分的,实际上不需要特别多的筛选。”当职业技术学校和研究型大学不存在显著差异时,学生不会拼命追求C9、TOP2等名校;同理,当每一种选择都指向毕业后收入不错的体面工作时,学历内卷和绩点内卷也就随之消失了,用标准化GPA筛选“人才”的必要性也将不复存在。
但在资本主义雇佣体系的影响下,高等教育已经被异化为筛选体系的一环。早在1960年,“人力资本之父”西奥多·舒尔茨就在在美国经济学会发表演讲,将教育与人力资本投资联系起来。长期以来,高等教育被视为对人力资本的投资,即教育是一个投资高素质人才以促进经济增长的过程。
在最近二十年,受到市场经济和自由竞争等思想的影响,教育呈现产业化和市场化的趋势。大学作为链接校园与职场的媒介,不可避免地受到人才需求方的影响。量化考核、KPI(关键绩效指标)等存在于就业市场的评价方式,也进一步渗透到教育评价体系中。
天津师范大学的马瑞、冀小婷在论文中指出,量化评价机制的设计者“用市场经济的理念解读教育,将复杂的教育科学简单化;把企业的绩效问责制引入教育领域,导致评价的表象化和功利化”。由此可见,经济上的绩效主义、竞争思维传导到了高等教育领域,进而引发了学生间追逐分数最大化的竞赛。
被赋魅的绩点并非想象的那么重要,而是优绩主义和新自由主义市场对教育的一种规训。正如林小英、杨芊芊在论文中所指出的,“‘绩点’‘排名’的实质是一种评价话语、一种规范的表征,嵌套其中的规范性话语是‘追求卓越’‘拔尖创新’‘不容平庸’”。当才能被放在优绩主义的天秤上衡量时,学生将GPA视作为兑换资源的货币,被排名和荣誉所象征的“拔尖”话语所吸引,最终被“评价”这种文化所规训。
这种以鉴别卓越、筛选为目标的教育评价体系最终会滑向深渊。学生不得不压抑自己对知识的原初渴望,用精力换取绩点,在日复一日的精打细算中消磨自己的兴趣以及对高等教育的期待。在同辈压力之下,他们成为学历内卷的参与者和受害者。如此循环,大学容易成为成为美国学者麦克维笔下“特别精细化的、非常昂贵的智力测试制度体系”。

在实际的筛选过程中,绩点也并未发挥想象中的作用。比如在研究生逐渐成为就业“最低学历”的当下,绩点作为“硬通货”的重要性似乎无可替代。但实际上,绩点在保研、留学过程中的作用十分有限,更加决定性的因素是笔面试、推荐信、综合评价等。
对于就业市场而言,技能也比绩点更加重要。以法学为例,一些高校的法学院将实习列入“必修课程”,在求职中更看重的也是实习经历而非绩点排名。然而,因为学历贬值所带来的学历焦虑,大学生不得不在卷实习的同时卷绩点。

由于学生对绩点趋之若鹜,现在的状况是绩点“通货膨胀”,其筛选性越来越差。对于将高校学生视为人力资源的自由市场而言,筛选性变差是一场灾难,但谢婉怡认为,筛选性变差是一个好的现象。因为“对于教育本身,筛选是一个负功能加成,(教育的)主要目标是在一个人为创造的环境里面让个体实现更好、更自由的发展”,“最终教育要回到人,是为了发展人,而不是为了筛选人。”
目前高校对教育评价体系的改革,试图展现另一种对高等教育的更人性化的理解方式。
牛津大学教育系教授西蒙·马金森认为,高等教育应当被理解为学生自我塑造(self-formation in freedom)的过程。作为自我塑造的高等教育“将学生置于范式的中心”,通过批判性的反思推进自我主体性的塑造。在这种意义上,评价不再是对学生的监控装置,而是服务于学生成长和发展的反馈机制。高校也不再是施压方,而是为学生提供探索与试错空间的公共场域。
谢婉怡则认为这种更加人性化的理解方式基于一个假定,“任何一种社会制度,它更优的方式是让人成为人,而不是让人成为机器或工具。”
参考资料:
杜育红等.人力资本理论:演变过程与未来发展[J].北京大学教育评论,2020(01):90-100+191.
西蒙·马金森,王晓娜. 作为学生自我塑造的高等教育[J]. 教育研究,2020,41(1):86-97.
林小英,杨芊芊. 过度的自我监控:评价制度对拔尖创新人才培养的影响[J]. 全球教育展望,2023,52(4):14-32. DOI:10.3969/j.issn.1009-9670.2023.04.002.
马瑞,冀小婷. "破"五唯":矫正教育评价"指挥棒"". 天津师范大学学报:社会科学版 (1671-1106), (3), p. 65.