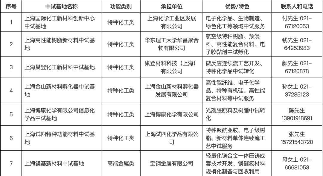
8月22日消息,上海经信委等七部门发布通知,根据《上海市新材料中试基地建设与中试项目管理办法(试行)》(沪经信规范〔2023〕6号)、《上海市新材料中试基地和中试项目生态环境保护指引(2024年版)》(沪环评〔2024〕120号)、《关于开展2024年新材料中试基地申报工作的通知》(沪经信新〔2024〕654号)等文件要求,经企业主体申报、所在园区和所在区推荐,市级部门联合评价,评价结果公示等程序,现公告设立上海国际化工新材料创新中心等11家新材料中试基地。
附件:
上海市新材料中试基地名单(第一批)


