文 | 数字力场 佘宗明
哲学家马克·奥勒留说:我们听到的一切都只是一个观点,不是事实,我们看到的一切都是一个视角,不是真相。
身为《王者荣耀》玩家的青岛律师孙千和,在打排位赛过程中,发现连胜几局后会匹配到很菜的队友和很强的对手,觉得游戏匹配机制不公平,于是起诉腾讯,要求其公开《王者荣耀》匹配机制细节。
腾讯方面则表示,尽管无法定义务,《王者荣耀》始终与玩家保持沟通,持续向玩家说明匹配机制,但并非原告要求的“细节”。此前《王者荣耀》派团队跟孙千和专程沟通时称,匹配机制细节是商业机密。
虽然审理当日法院并未当庭宣判,但因“律师起诉腾讯”的话题本就自带热度,争讼跟日活过亿的现象级手游《王者荣耀》有关,起诉理由又是带有阴谋论色彩的“胜率操控”,该案在游戏圈激起不小的涟漪。
鉴于这场博弈的特有指向性,这起案件注定成为行业标志性案例。案件抛出的三个议题——竞技类游戏玩家胜负是否取决于匹配机制,该怎么判断游戏平台有无通过匹配机制制造沉迷,游戏匹配机制细节算不算商业机密,显然值得多方认真辨析。

01
游戏玩家都知道,在MOBA(多人在线战术竞技)类游戏中,光自己水平在线不足以赢下PK,还得看对手、靠队友。不少玩家的心态就是:既怕神一样的对手,更怕猪一样的队友。
那怎么避免碰到的是王者段位对手,确保遇到的是神仙级别队友?这其实是个无解的难题:很多情况,无法避免也没法确保。对游戏规则制定者来说,通常会通过平衡性规则设计来缩小双方实力差距,避免“碾压局”损害玩家体验。
《王者荣耀》的匹配机制,作为游戏中实现 “实力相近玩家对抗” 的核心工具,就带有明显的平衡性底色。本质上,这套将多位实力相当的玩家短时间内安排到同一对局,以营造势均力敌的公平对战环境的规则,是游戏平台为解决玩家实力悬殊问题摸索出来的技术解决方案。
从玩家角度看,既然匹配机制会直接影响到队友跟对手配对,要求其经得起公平性检视,本无可厚非。
对很多游戏玩家来说,他们要的就是:几局下来,赢了会有那种“我们队是靠实力赢的”的成就感,输了则会惋惜“这盘发挥不佳”。
只不过,这里面玩家对于“势均力敌”的认知难免受到多重因素影响,毕竟团战对线是个输赢不单受制于段位本身的复杂性场景。《反直觉》作者迈克尔·莫布森就说:复杂性的增加会增加运气的作用,抵消强大技能和资源优势的作用。
尽管游戏平台会从匹配策略优化、特殊场景处理、透明度建设等维度入手持续改进,以改善玩家游戏体验,但仍会有玩家觉得输了比赛的问题根源在于匹配机制没匹配好,因而匹配机制总是动辄得咎。
在此背景下,律师孙千和针对《王者荣耀》匹配机制的发难,在那些“赢则归因于自我发挥,输则归咎于匹配错位”的人群中引起共鸣,也在情理之中。
她认为有一只无形之手在操控玩家输赢——玩家连赢几把,就会匹配到“猪队友”然后输掉;连跪几把,又会匹配到“神仙队友”直接带飞躺赢,双方看似5V5,但实力在分配环节并不对等,就被部分信她的人奉为嘴替。
也因为契合了这股“玩家苦不公平匹配机制久矣”的情绪,她坐稳了“为玩家发声”的人设。
问题来了:所谓的“被系统制裁”是有大量数据和海量样本支撑下的客观事实,还是被虚假同感偏差和选择性记忆强化的主观感受?
廓清这些,显然要跳出由个例与直觉合成的表象,更多地以事实为基础条分缕析。
02
首先来看第一个问题:竞技类游戏的玩家胜负,是不是取决于匹配机制?
孙千和认为《王者荣耀》玩家胜率不由自己与4名队友决定,而是可能被游戏匹配机制控制,系统会将玩家胜率控制在50%左右。
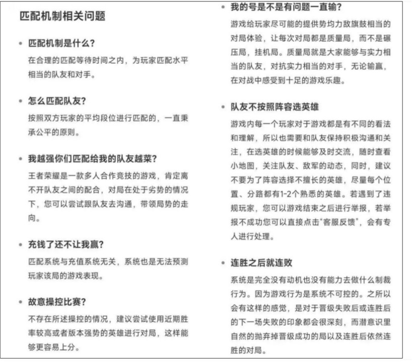
这是那些信奉“ELO制裁”用户的常见看法:连赢之后,总会遇上“坑货队友”和“超强对手”;连跪之后,又会碰到“补分局”“福利局”——这是匹配机制挖下的坑。
但据公开报道,腾讯客服页面曾对自己越强队友越菜、连胜之后连败等质疑做出过解答:“系统完全没有动机也没有能力去做制裁行为。游戏行为是系统不可控的。之所以会有这样的感觉,是对于晋级失败后或连胜后的下一场失败的印象都会很深刻,而潜意识里会自然地抛弃掉晋级成功的局以及连胜后依然连胜的对局。”
这番回复,倒是合乎神经科学家约翰·卡乔波的分析:人类大脑对负面事件的记忆强度和反应敏感度是积极事件的2-3倍。
就玩家胜负来说,胜负天平的倾斜通常源于多重变量的叠加:除了对手队友分配情况外,无论是团队协作、阵容搭配、战术选择和即时沟通的质量,还是生理疲劳、情绪波动或网络延迟等方面的表现,抑或是暴击概率、技能命中判定等层面的变量,都会对胜负产生远超静态算法的影响。
一般来说,在实力相对均衡的前提下,团队配合默契的(战术沟通顺畅),阵容搭配合理的(英雄阵容互补),战术选择得当的(团战推进、分路带线或野区入侵策略得当),整体状态在线的(没有心不在焉),更容易取胜。
归根结底,胜负更多的是是玩家操作与团队协作的瞬时产物,匹配仅是初始条件,无法替代人的能动性,它跟胜负或许有弱相关性,但未必有强因果性。将胜负完全归结为匹配的好坏,夸大了匹配在“多因一果”中的重要性,简化了MOBA游戏的复杂性。
至于50%的“胜率诅咒”,需要考虑到两点:1,庭审披露的随机抽取的几组玩家胜率分布在70%-80%之间,证明很多高水平玩家并未被“50%胜率定律”锁定;2,第三方平台数据的确显示,单排玩家胜率大多分布于48%-52%区间,但这更多是统计学规律的体现——当海量玩家在ELO系统下博弈时,正态分布本就是自然结果。
很多人该想想:将连败后匹配“强力队友”视作系统馈赠的“福利局”时,这到底是算法干预的结果,还是概率分布中正常回归均值的产物?
事实上,就连本该在“谁提出谁举证”规则下承担举证责任的孙千和律师都坦言,自己“没有(关于匹配机制不公平)很切实的证据”“自己和网友搜集的证据在法庭上的证明力比较有限,很难证实自己被针对”。
03
再来说第二个问题:游戏平台有无通过匹配机制强化沉迷机制?
孙千和怀疑,匹配机制通过人为干预迫使玩家陷入“希望-失望-再希望”的循环,容易造成玩家沉迷。这类看法,不无代表性。
在许多人的想象中,平台在幕后有只黑手,它将游戏精心设计成了“斯金纳箱”,会故意通过动态难度调节,用“连胜-连败”的节奏操控刺激玩家的“持续投入欲望”,让其停不下来。
但此类指控多是基于自由心证与零星案例,缺乏详实数据支撑,更别说量化匹配机制跟沉迷行为的关联度。
要论证游戏平台的匹配机制有没有异化为沉迷机制,最有力的方式还是拿数据说话,如对大量不同水平玩家在不同时间段、不同游戏模式下的胜率进行长期监测和分析,并考虑玩家的游戏时长、间隔等跟匹配机制之间的关联,在此基础上进行估算。
事实上,从行为逻辑看,电子游戏与其他娱乐方式并无不同:竞技游戏中对胜负的执念,与球迷为赛事彻夜不眠、书迷通宵追更的心理同源;玩家对游戏的持续投入,和人们刷短视频时的“再看一条”、追剧时的“再看一集”并无本质差异。这些都是愉悦体验驱动下的行为自然延续,反映了娱乐活动共有的吸引力特征。
跟竞技体育一样,竞技类游戏也只有输赢两种结果,输赢都会刺激多巴胺、激起心流体验:输了想继续比赛,源于挫败后的心理代偿需求;赢了也想继续比赛,则源于成就感与探索欲驱动。没必要以渲染沉迷的方式,对很多正常情绪满足行为暗含负面预设。
耐人寻味的是,孙千和在拿沉迷说事时,说的不只是未成人沉迷,还包括了成年人,并认为光强制下线还不够。
但法律赋予成年人完整的民事权利,核心就包括对个人时间与娱乐方式的支配权。对具有完全民事行为能力的成年人的私域行为进行干预,不是“到位”,而是“越位”。
从平台动机看,鉴于人为制造“碾压局”的吸引留存效果并不比实力平衡下的激烈对战更强,还会带来体验恶化、用户流失风险,平台有多少“硬控”出一边倒式胜负的动力,也要打个问号。
04
接着说第三个问题:游戏匹配机制细节该不该公开透明,算不算商业机密?
孙千和以知情权为请求基础,要求公开《王者荣耀》游戏的玩家对局匹配机制明细,包括系统给玩家账号匹配队友对手的具体影响因素、各因素在不同游戏模式下的占比权重大小等。
但依照《消费者权益保护法》,游戏匹配机制并不在法律明确的知情权适用范围内——它不属于商品的价格、产地、生产者、用途、性能、规格、等级、主要成份、生产日期、有效期限、检验合格证明、使用方法说明书、售后服务,或服务的内容、规格、费用等有关情况。
要求公开匹配机制细节,也容易跟法律层面对“商业秘密”的保护原则冲突。
要知道,匹配机制作为MOBA游戏的基础设施,其独特性构成产品差异化的重要元素。它就跟外卖或网约车平台的核心调度模型那样,关乎企业核心竞争力和技术护城河。你可以呼吁其公开基本定价逻辑,但不能要求其公开核心调度模型,可以呼吁科技企业公开纲要性原则,但不能要求企业将源代码、目标函数、调整参数等商业秘密详细奉告。
就游戏来说,孙千和们是以“算法透明”之名,要求平台公开匹配机制明细。
但有两点值得注意:一是,将匹配机制跟游戏算法等同,是对局部功能组件与全局技术体系的混淆。在不少人默认“算法=控制”的情况下,为匹配机制欲加“算法黑箱”之罪,基础并不牢固。
二是,近年来,不少平台都在公开算法原理,如美团就曾宣布设立算法公示专区,抖音曾公开其“推荐优先级公式”,但都是纲要性内容公开。司法实践中,法院对算法细节公开请求也持审慎态度,如阴阳师抽卡概率案就只要求公示综合概率,未强制披露底层算法。
在原理公开上,腾讯游戏也从2016年起就对《王者荣耀》匹配机制原理持续进行了披露。包括ELO评分规则、段位匹配逻辑等。
还要看到,很多玩家对匹配机制的疑虑本质是对透明的期望,但“透明即公平”的命题存在误区。
首先,公开匹配机制细节可能引发严重风险:黑产团队可据此开发代练脚本、作弊工具;竞争对手通过逆向工程侵蚀技术壁垒;玩家也可能利用机制漏洞(如“卡分”行为)……诸如此类行为,都会破坏公平。
其次,匹配机制透明不等于结果公平——ELO系统本就是基于概率论设计,无法消除随机性对单局体验的影响,也没法避免“福利局”之类的情形,但这并不能导向“机制不公”的结论。
05
说到底,关乎《王者荣耀》匹配机制的“中国游戏算法诉讼第一案”,是个体诉求与产业权益碰撞的缩影。
某种程度上,其意义已远超个案胜负,指向了数字化时代的两大命题:一是机制创新与个体权益的平衡——玩家有权要求公平体验,但需以客观证据界定“不公”;二是技术保护与行业发展的平衡——商业秘密是创新基石,公开边界当由法律框定。
对游戏行业而言,尽可能完善匹配机制和增进用户信任,仍需持续努力。
从匹配机制优化维度看,引入多维表现数据确保MMR计算精准度,就有继续探索空间。
从增进用户信任维度看,可考虑定期发布分段位胜率曲线、违规账号处理数据,并设立玩家申诉通道,也建立匹配机制公平性评估框架。舍此之外,还可通过游戏内教学模块普及匹配机制原理,减少因认知偏差引发的误解。
对用户来讲,以数据实证替代主观指控,用理性思考替代情绪先行,也是网络时代的应有修养。“人心中的成见是一座大山”,但理性可以将其移开。
可以肯定的是,唯有摒弃情绪化“对线”,以事实与法律为对话基础,才能厘清此事中的是非,推动游戏产业在公平与创新的轨道上走得更远。
