文|QuestMobile
2025年上半年,纯电动汽车活跃量突破2200万辆,纯电续航平均里程进一步提升,达到460KM,增程式汽车环比增速表现突出

新能源车企智能化发展继续深化,相关智能化配置装车量比例提升明显,6月新增活跃车型中,辅助驾驶L2级配置装车量占比已接近70%

国产车已从“性价比替代”走向“技术定义权争夺”
小米YU7、零跑B10等以越级配置带来性价比选择,领克900聚焦家庭安全,尊界S800的爆胎稳控等更是引领智能主动安全防御新趋势。



一、市场发展篇:比亚迪持续领跑,新势力中零跑、小鹏、小米成黑马,分化加剧

1、2025年上半年,得益于政策支持和市场需求的双重推动,新能源汽车厂商的销量实现了显著增长小米汽车、吉利银河、小鹏汽车及零跑汽车销量实现多倍增长,展现出强劲的市场表现。

2、汽车厂商活跃量方面,比亚迪汽车活跃量已超970万辆,上汽通用五菱、特斯拉中国活跃量均超230万辆;在厂商活跃量TOP10中,6家车企跻身百万活跃量俱乐部

3、具体车系方面,星愿凭借超20万辆的销量领跑新能源汽车市场,比亚迪旗下海鸥、秦L DM、秦PLUS DM、宋Pro DM销量均超10万辆,小米SU7凭借15.57万辆跻身TOP5

4、车系活跃量方面,Model Y、五菱宏光MINIEV活跃量均超150万辆,活跃量TOP10车系中比亚迪占据六席,且活跃量均超60万辆,海鸥凭借82.38万的活跃量超过Model 3跻身TOP5

二、新能源汽车保值率篇:国产品牌强势崛起,冲击国际豪华品牌格局
1、高端车型在新能源汽车市场中具有更强的保值能力,跑车、大型车、中大型MPV3年车龄平均保值率均在50%以上,而同级别类型中的紧凑型和小型车型则面临更大的贬值压力

2、增程式能源类型相较于插电式混合动力及纯电动保值率表现更优,各能源类型3年车龄保值率均不足五成

3、国际豪华品牌新能源车保值率领先,坦克、理想汽车等国产品牌崛起,展现强劲竞争力与市场认可
坦克品牌3年车龄平均保值率高达70%,跻身TOP3,特斯拉凭借57.1%的保值率位列TOP5,理想汽车紧随其后。

4、新能源纯电车系保值率方面,1年车龄中,小米SU7表现优异,保值率超九成,位列首位,理想MEGA、问界M9位列二三;3年车龄中,保时捷Taycan凭借近六成的保值率位列首位,特斯拉旗下三款车系均凭借超55%的保值率跻身前列

5、新能源增程式车系保值率方面,1年车龄中,问界M9增程版、智界R7增程版、理想L9位列TOP3;3年车龄中,理想系表现优异,旗下L9、L8、L7分获前三

6、新能源插电式混合动力车系保值率方面,1年车龄中,法拉利SF90、宾利添越PHEV出现二手车升值表现,坦克旗下多款车系表现优异,保值率超80%;3年车龄中,法拉利、宾利、保时捷等多款车系表现强势

三、品牌营销与用户需求篇
1、车企优化公域投放、强化私域运营, 提升用户粘性与品牌竞争力
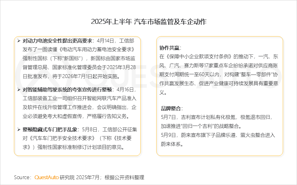
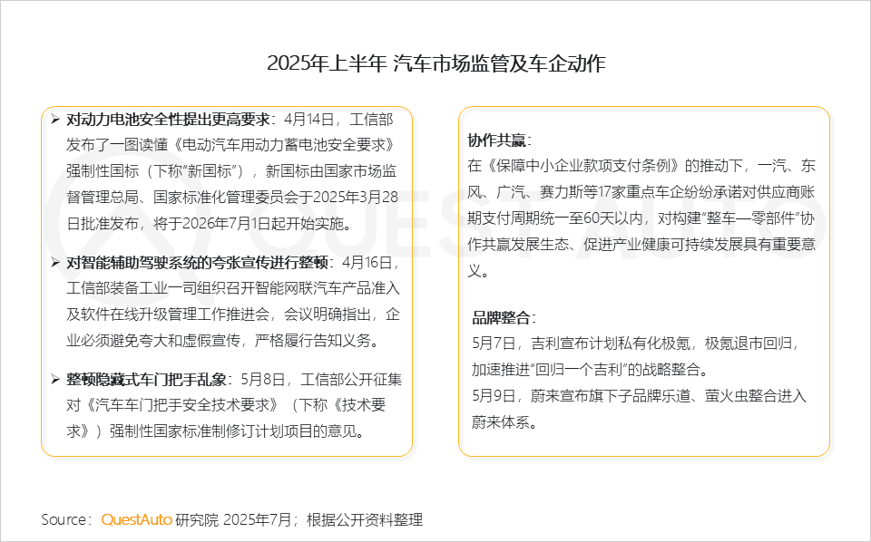
1.1 监管趋严,引导理性宣传与行业良性竞争,推动产业由“内卷”向“高质量发展”转型

1.2 公域投放:新能源车企广告资源向高信任度、高交互性渠道迁移,利用汽车资讯、即时通讯等渠道增强用户粘性和转化效率,同时降低对短视频等平台的依赖

1.3 私域运营:新能源汽车厂商私域流量快速增长,反映出用户对智能化服务的需求增加以及品牌粘性的提升,比亚迪活跃用户突破1200万,长安汽车活跃用户规模近1000万,小米汽车增速高达379.8%

2、SUV市场战火熊熊
2.1 小米YU7发布引发市场强烈关注,小米汽车APP日活创新高,同时带动汽车资讯APP流量的显著提升

2.2 小米YU7的上市为中大型纯电SUV市场注入新的活力,同时也促使市场竞争更加多元与激烈

2.3 大型SUV市场上演“大六座厮杀”,问界M8、腾势N9 DM、领克900等多款新上市车系销量表现突出,跻身大型SUV市场销量榜前列

2.4 问界M8受到更多年轻家庭用户的青睐,增换购问界M8的前车中,“BBA”较为集中,反映出其对传统高端品牌用户的吸引力及消费者对新能源车升级的需求

2.5 领克900以宽敞空间和强劲动力获用户更多好评,且突出的安全性能进一步增强驾驶体验和安全感

四、充能市场篇:充能设施午间使用率进一步提升
1、充电桩市场高集中、高效率趋势明显,特来电、顺易充、星星等头部品牌势头强劲


2、相较于去年同期,新能源汽车充电桩在早间及夜间时段使用率有所下滑,但午间充能时段进一步增强


五、2025半年度中国新能源汽车价值榜
1、新能源厂商活跃量TOP榜

2、新能源车系活跃量TOP榜

3、智能汽车APP用户规模TOP榜

4、纯电动汽车车系活跃量TOP榜

5、插电式混动车系活跃量TOP榜

6、增程式汽车车系活跃量TOP榜



