据新华社消息,中央城市工作会议于7月14-15日在北京召开,会议为我国下一阶段城市发展定下基调:城镇化重心将从大规模增量扩张转向存量提质增效。
作为我国城市发展领域规格最高的会议,中央城市工作会议召开的频率较低。新中国成立以来一共只召开过五次,分别在1962年、1963年、1978年、2015年和2025年,且2015年之前该会议名称是“全国城市工作会议”。
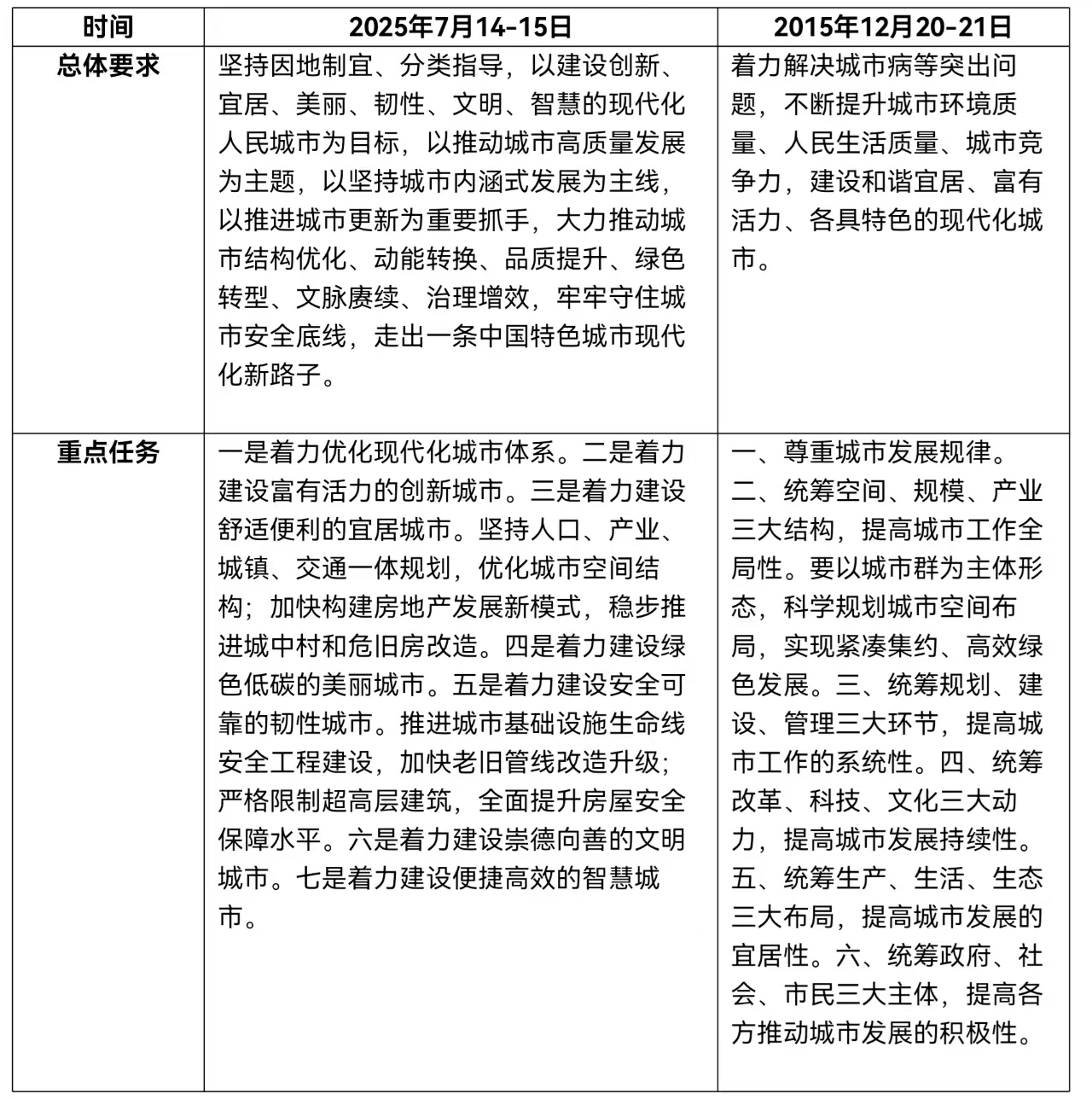
2015年、2025年两次会议比较
“时隔10年再度召开中央城市工作会议,主要因为城市发展进入新阶段、面临新特征,要主动适应形势变化,谋划下一个阶段城市发展的目标和路径。”国盛证券首席经济学家熊园对界面新闻表示。
我国常住人口城镇化率从2015年的56.1%升至2024年的67.0%,城市发展正从大规模增量扩张阶段转向存量提质增效为主的阶段。会议提出,以建设创新、宜居、美丽、韧性、文明、智慧的现代化人民城市为目标,以推动城市高质量发展为主题,以坚持城市内涵式发展为主线,以推进城市更新为重要抓手,大力推动城市结构优化、动能转换、品质提升、绿色转型、文脉赓续、治理增效,牢牢守住城市安全底线,走出一条中国特色城市现代化新路子。

“这是立足我国城镇化正从快速增长期转向稳定发展期的历史规律,深刻把握我国城市发展正从大规模增量扩张阶段转向存量提质增效为主的阶段性特征,标志着我国城市发展战略由规模扩张进入高质量‘内涵式发展’的系统性转型。”中国银河证券分析师张迪对界面新闻表示。
他指出,“内涵式发展”不仅包含对发展目标和发展理念的界定,也包含对发展手段和发展方式的阐述,经过多年的快速发展,我国城市发展阶段已发生深刻变化,从“外延扩张”转向“内涵提升”,从“增量时代”转向“存量时代”。其次,“内涵式发展”是践行以人民为中心的发展的应有之义,要在“把握建设现代化人民城市的目标定位”下,围绕破解“大城市病”,切实提升教育、医疗、养老等公共服务水平,让“内涵式发展”更多惠及人民群众。其三,要进一步夯实生态宜居底色,坚持走“内涵式发展”路子,更大力度深化环境治理,全面建设绿色低碳、生态宜居的生态城市。
城市更新并非棚改
“城市更新”是本次会议的一大看点。会议在总体要求中提出“以推进城市更新为重要抓手”,并将“高质量开展城市更新”列为重点工作任务之一。
一些观点认为“城市更新”之于房地产堪比2015年棚改。“‘以推进城市更新为重要抓手’,这一点在房地产侧意义重大,城市更新会对房地产需求端形成刺激,并通过货币化安置等手段直接增加购房需求。相关部门有望加大支持力度,如通过专项债、REITs等工具提供支持。”一名房地产业内人士对界面新闻说。
但华创证券认为,本轮城市更新在时间、资金、模式上,与棚改均存在本质区别。他们指出,从时间上看,棚改为期三年,而今年5月中央顶层文件对城市更新设定的时间是“到2030年”,意味着这可能是一项偏长期的工程。从资金上看,棚改以货币化安置为抓手,同时在政府举债、政府和社会资本合作模式(PPP)、融资平台等多维度创新融资机制,而城市更新侧重于中央财政,对地方仍强调债务风险可控。从模式上看,城市更新侧重“存量提质增效”而非增量扩张,加强既有建筑改造利用,不搞大拆大建。
广东省住房政策研究中心首席研究员李宇嘉也表示,当前住房供求关系已发生重大变化,这是近年来即便大力度救市,房地产业也很难实现真正止跌回稳的根源。继续大规模拆迁必然会恶化住房市场的供求关系,止跌回稳压力更大。因此,会议强调“稳步推进城中村和危旧房改造”。
“对城市各片区内部空间、功能、服务等调整或完善、改进效率,比如调整建筑物或土地用途、低效或零星土地资源盘活和整合、原有空间植入新业态如文旅等,这就是接下来城市更新要做的事情,即通过更新释放存量空间,这是城市建设的宝贵增量。”李宇嘉表示。
他还表示,未来城中村将承担起低成本住房、保障性住房的职能,改造的主题就是以安全为底线,推进综合整治,让城中村成为新市民、年轻人就业创业的居所,成为产业落地的一个空间选择。
关注城市安全
关注城市安全,是本次会议的另一大看点。会议在总体要求中提到“牢牢守住城市安全底线”,会议提出的七大任务之一是“着力建设安全可靠的韧性城市”,包括推进城市基础设施生命线安全工程建设,加快老旧管线改造升级;严格限制超高层建筑,全面提升房屋安全保障水平。
熊园表示,“韧性城市”更为强调城市基建安全工程建设,后续应会加大相应项目建设,如加快老旧管线改造升级、统筹城市防洪体系和内涝治理等,同时也要注重城市公共安全。
本次会议还提到,“转变城市发展理念,更加注重以人为本”,“大力发展生活性服务业,提高公共服务水平,牢牢兜住民生底线”。
张迪认为,生活性服务业是提升城市宜居和韧性的放大器,大力发展社区养老、托育、家政、即时零售、文化休闲、健康医疗等业态,能让居民在家门口解决急难愁盼,提高日常生活便利度和抗风险能力。
“不仅如此,发展生活性服务业,即通过高品质服务供给直接撬动居民消费,又以增加就业、提升收入的方式,形成‘供给﹣消费﹣再供给’的螺旋式扩张,为我国经济发展转型提供新动能。”张迪说。
加快构建房地产发展新模式
本次会议重申,加快构建房地产发展新模式。
中指研究院政策研究总监陈文静指出,从行业角度来看,房地产发展新模式包括完善“市场+保障”住房供应体系、改革完善房地产基础性制度、建立“人房地钱”要素联动机制、高品质住房建设、建立房地产协同监管机制等内容,预计未来几年会有更多新模式配套政策实质性落地。
她还说,经过多年发展,全国城镇人均住房建筑面积已超40平方米,户均超1套房,城镇居民基本住房需求已经得到满足,居民住房需求已经从“有没有”向“好不好”转变。本次会议提到的七大任务之一是“着力建设绿色低碳的美丽城市”,因此,以绿色低碳为特征的“好房子”将是提升城市发展质量的重要一环。
李宇嘉表示,未来的房地产新模式,就是要将房地产发展植入产业、人口、公共服务中,做到房地产与产业、人口、就业、公共基础设施、供地协调。“这就需要将这些资源统筹考虑,即缺多少,哪里缺,然后建设多少,这就是人房地钱联动。”他说。
