界面新闻记者 |
界面新闻编辑 | 李慎
自邮轮引入中国市场,因天气原因导致的行程更改一直是游客投诉重灾区,今年,这一问题卷土重来。
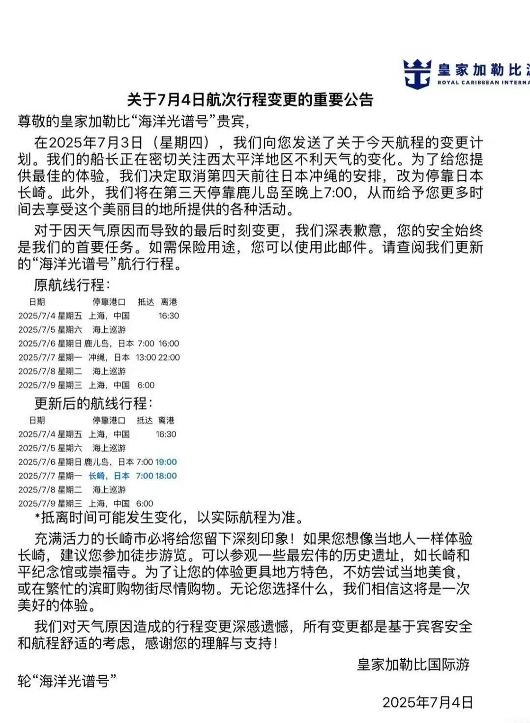
7月3日,皇家加勒比游轮公司(下称“皇家加勒比”)临时通知,对7月4日从上海出发前往日本的海洋光谱号邮轮的一个航次进行调整,原本计划在7月7日停靠日本冲绳,但因天气原因改为停靠日本长崎。
这一调整以及未对游客补偿的行为引发诸多游客的不满,纷纷在社交平台吐槽,呼吁皇家加勒比停止“霸王条款”。 有业内人士对此表示,皇家加勒比此次处理较为简单粗暴,可能会对其品牌声誉带来不利影响。
改行程不补偿,游客很不满
“通知仅表达了歉意,但完全没有提及因行程变更,特别是取消热门目的地冲绳,对已预定游客的任何补偿措施。”在某社交平台上,一位游客对此事抱怨称,该游客表示,大部分人都是冲着冲绳才订的这班航线,现在把冲绳(日本)换成了长崎(日本)根本就是两个产品。

界面新闻就此事采访皇家加勒比,但截至发稿,该公司未就此事进行回应。界面新闻记者以游客身份咨询皇家加勒比客服,对方确认7月4日出发的航线调整未对游客进行赔偿,同时相对应的保险也未赔偿。
据界面新闻了解,皇家加勒比之所以取消停靠冲绳的计划转而停靠长崎,是因为邮轮公司获悉冲绳附近当时可能会形成台风天气,基于安全考虑,遂不再停靠冲绳。上述皇家加勒比客服对界面新闻表示,公司与气象部门有紧密合作,会即时监控气候,也会根据实际情况灵活调整路线。
资深邮轮专家刘建斌对界面新闻表示,船公司肯定要以安全为主,至于后续没有形成预计中的台风天气,的确是比较难完全预料到的。
这一点也引发了游客的争议,一部分游客认为,的确应以安全为主,听从船公司的安排。但另一波游客认为,他们不满的是,皇家加勒比更改行程后导致游客利益受损,却未进行任何补偿。
刘建斌在接受界面新闻采访时表示,的确有不少游客通过社交平台表达了对皇家加勒比的不满。“很多游客一年可能只有一次出游的机会,而且暑期的邮轮产品很贵,游客的情绪反应比较大也是可以理解的。”
界面新闻通过线上销售渠道了解到,暑期期间,一间双人阳台房的价格高达每人8000-9000元,几乎是淡季的两倍多。以5天4晚上海-冲绳-上海的航次为例,海洋光谱号8月2日-8月6日航次中的船中双人阳台房优惠后价格是8897元/人起,但在暑期之后的9月1日,同样航次中同一房型优惠后价格是5527元/人起,11月初的该航次价格进一步下降至4777元/人起。
规章明确,船公司、保险都不赔
那么,船公司究竟该不该赔偿游客?游客是否有权拒绝行程的更改?
据界面新闻了解,在游客购买皇家加勒比产品之际,该公司会提供一份票据合同,其中约定了船公司和游客等各方的权利与责任。针对目的地更改的问题,该票据合同约定:在起航前,如果承运人(船公司)因不可抗力事件被迫彻底取消邮轮巡游,承运人需要向乘客或旅行代表(如果乘客是通过旅行代表订票的话)退还承运人所收取的订票费用。
如果行程变更,船公司会在一定情况下进行补偿。比如在确定更改行程对整体度假体验造成了不利影响时,如果游客接受行程变更,可获得适度赔偿,比如行程天数缩减,承运人需按比例退还相应的费用;如果停靠港口取消或更换,从而使得承运人收到了税费、岸上短途观光费用等任何退款,承运人需要将此费用退还给游客或其旅行社代表。但如果起航延误、港口停靠事件缩短或者返回目的地港延误,但行程天数不减少,承运人无需承担赔偿或退款的任何责任。
综合上述约定,7月4日航次目的地调整不涉及税费、观光费用的退款,则船公司不承担赔偿责任。
皇家加勒比还提供一份保险产品。据皇家加勒比官网显示,该保险名为“太平洋邮轮旅行保障计划”,如发生保障计划范围内的行程变更,乘客可依据保障计划得到保险公司的赔付。不过,此次行程调整并不在保险赔付的范围内,而且很多游客并不知道这份保险的存在。
该保险约定,如果取消了目的地停靠,游客可获得400-1200元不等的赔偿,如果返程目的地港延误,游客可获得300-600元不等的赔偿。此外,登船延误、行程天数减少、目的地港中大变更等情况,游客都可获得相应赔偿。
但是,此次停靠冲绳改为停靠长崎,则不在保险公司的赔付范围内。界面新闻查询发现,该保险限制了目的地港重大变更的情况,简言之,只要停靠目的地港的变更在日韩的城市范围内,则不属于目的地港的重大变更。
刘建斌向界面新闻表示,此类保险产品是邮轮公司专门为中国市场定制,从2016年、2017年逐渐投放于市场,彼时每年中国的邮轮游客数量超过200万人次,是行业发展的最高峰。
初始,这类保险产品赔付范围相对合理和宽泛,但后来出现过一些情况,比如通过内部消息提前获悉可能调整航线,购买保险的游客因此大幅增加,从而造成赔付比例较大的情况。之后,保险产品逐渐细化,赔付范围收缩。
游客不满如何化解?
邮轮更改行程一直是船公司与游客之间的矛盾点,此前也多次因更改行程而发生游客集体投诉。
尤其是2015年,皇家极加勒比因把前往日本的行程更改为韩国而受到游客反对,行程结束后约300人拒绝下船,要求船公司给予赔偿。当时,这一“霸船”维权的事件把皇家加勒比推上了舆论的风口浪尖,引发诸多媒体关注。同时,邮轮行业的国际惯例与中国旅游法的矛盾也被放在了桌面上。
中国《旅游法》第67条规定明确,因不可抗力或者旅行社、履行辅助人已尽合理注意义务仍不能避免的事件,影响旅游行程的,按照下列情形处理:1、合同不能继续履行的,旅行社和旅游者均可以解除合同。合同不能完全履行的,旅行社经向旅游者作出说明,可以在合理范围内变更合同;旅游者不同意变更的,可以解除合同。2、合同解除的,组团社应当在扣除已向旅行社或者旅行负责人支付且不可退还的费用后,将余款退还旅游者。
这意味着,根据中国法律,邮轮改变航线,邮轮公司及旅行社有赔偿责任,而且有退出行程的权益。
但是,此次皇家加勒比更改行程的通知仅在出发前一天通知给游客,刘建斌对界面新闻介绍称,往年如果出现行程变更,通常会提前3、4天通知游客,游客可以选择接受行程变更,也可以取消行程,船公司是一种商量的行为。但这次只提前一天通知,等于游客没有机会选择不去,而且实际上也没有给游客不去的选项,所以很多游客很生气。
另外,在制度之外,船公司通常会提供比较灵活的处理方式,比如给消费者提供一定的船上消费金补偿,或者提供取消行程的选项。
“以前邮轮公司会各个‘击破’,比如给予投诉的游客50美元或者100美元的船上消费金,但现在社交媒体发达,这种逐个‘击破’的方式有些行不通了,船公司的态度是,要么全给,要么不给,这也造成了船公司倾向于选择全部不给。”刘建斌对界面新闻说。
他还补充说,“其实很多游客就是冲着冲绳去的,这次取消停靠冲绳,那可不可以改到下次再去?或者给未来航次的抵用券也行。站在游客的角度来看,船公司的处理的确有些简单粗暴。”
而此次皇家加勒比出现问题之后,这些灵活应对的方式都没有被采用。一位不愿具名的业内人士人士告诉界面新闻,皇家加勒比的销售人员也曾向公司建议延续以往的灵活做法,但最终未被采纳。
界面新闻通过采访了解到,这些灵活应对的方式主要存在于中国市场,有赖于有中国背景的高管充当与中国游客矛盾的“话事人”,但随着外资邮轮公司话语权向总部和外籍管理层收缩,中国市场的灵活“游戏规则”开始发生变化,更改目的地不做任何赔偿便是其中的一个表现。 这给公司声誉带来了不利影响。
在小红书上,一些游客发布了“皇家加勒比,你太让我失望了!”“皇家加勒比退钱!!”等帖子,并引发了不少讨论。
刘建斌向界面新闻透露,据他了解到的信息,皇家加勒比在中国市场运营的海洋光谱号船大、设施好,有比较好的口碑,载客量表现一直不错,但今年暑期的销量不及预期,一方面是因为价格比较贵,跟同类型邮轮MSC旗下的荣耀号相比,性价比不高,另一方面则是因为客诉原因拉低了载客量。
