界面新闻记者|马悦然
托底无锡尚德的有可能是同行。
7月8日,弘元绿色能源股份有限公司(下称弘元绿能,603185.SH)公告,7月7日,其控股子公司弘元光能(无锡)有限公司(下称弘元光能)与江苏顺风光电科技有限公司(下称顺风光电)签署了《合作经营协议》。
5月26日,无锡市新吴区人民法院作出对顺风光电下属无锡尚德太阳能电力有限公司(下称无锡尚德)进行预重整的决定。公告称,弘元绿能有意向作为投资人参与无锡尚德的预重整事项。
弘元绿能计划,与无锡尚德等公司合作开展生产经营管理,以帮助顺风光电维持无锡尚德的稳定运营。
同时,顺风光电与厦门建发新兴能源有限公司前期签订的《合作经营协议》同步终止。
这意味着,弘元绿能将接替厦门建发,成为无锡尚德新的托管方。目前,光伏行业出清尚未看到曙光,也几乎没有业内企业兼并重组的实例。
7月9日,界面新闻致电弘元绿能证券部询问上述事宜,相关人士回应称,公司暂没有参与无锡尚德的重组,目前公告内容是指参与了无锡尚德的合作经营,不涉及资金投入。在托管期间,也不涉及尚德的股权等。
该人士称,弘元绿能参与无锡尚德的托管有多方面原因,首先是响应国家号召,国家目前主旋律是要做资源整合,其次,尚德是无锡当地的品牌,承载了较多的品牌价值和技术积累、客户资源等。
对于后续是否会投入资金,该人士称不清楚,如果公司要参与重组的话会公告。
弘元绿能也在公告中称,上述事项不构成关联交易或重大资产重组,协议的签署仅代表双方确立了合作关系。后期,如果弘元绿能参与无锡尚德的预重整,将进行披露。
界面新闻注意到,弘元绿能总部和注册地址,和无锡尚德一样,均位于江苏省无锡市。
弘元绿能原名上机数控,目前为二线硅片大厂,2019年起,弘元绿能由设备业务开始向光伏单晶硅领域拓展。2021年,该公司主营业务收入中,新能源材料收入占比已达98%以上。
弘元绿能并没有满足于硅片环节,2022年起,其进一步延伸产业链,先后布局了工业硅、多晶硅、电池等业务,同时强势进军组件板块。
无锡尚德成立于2001年,是老牌光伏企业,主要业务为太阳能电池片及组件的研发与生产,由被誉为“中国光伏教父”的施正荣创办。时隔24年,虽然无锡尚德再次面临破产的“尴尬”境地,但其品牌影响力、渠道、产线等犹在。
无锡尚德现已建有九条光伏组件产线,产能5.5 GW。该公司官网显示,其销售区域遍布全球100多个国家和地区,拥有1500多个合作伙伴,历史累计出货量超50 GW。
在最新公告中,弘元绿能介绍了与顺风光电《合作经营协议》的具体内容。
两家公司初步确定,合作期间,弘元光能可以根据相关公司的章程约定履行除指定公司董事会和股东会职权之外的其他职能,包括但不限于经营管理、财务管理、市场营销管理、采购管理、人事管理、市场拓展、供应链管理、法务管理及其他经营管理事项。
对于弘元光能派驻董事至任何指定公司的,其派驻的董事有权根据相关公司的公司章程履行相关董事职权。
顺风光电母公司中国东方资产管理(国际)控股有限公司,将保留继续持有各指定公司所有证章照的权利。
上述协议有效期自协议签署之日起五年,期满前,双方可协商延长协议的期限。
无锡尚德一度是光伏行业明星企业。受到行业需求下滑等影响,其在2013年陷入破产重整,彼时顺风光电成为无锡尚德的战略投资者,耗资30亿元接盘。
随着国内光伏再一次进入下行周期,无锡尚德再一次面临困境。
去年12月,无锡尚德被厦门老牌国企厦门建发集团托管,无锡尚德董事长武飞也表示自己已不再担任公司董事长。
此前法院决定书披露,4月27日,申请人无锡市斯威克科技有限公司以无财产可供执行为由,向新吴法院申请对无锡尚德移送执行转破产审查,并申请对尚德公司进行预重整。
无锡尚德向法院提交书面申请,称因经营不善导致尚德公司目前不能清偿到期债务,且明显缺乏清偿能力,但公司系光伏行业先驱,具有较高的知名度、较高的市场认可度,光伏产业前景较好且有意向投资人,具备预重整价值和条件,希望进行以庭外重组成功为生效条件的庭内重整。
相关公告指出,债权人应在债权申报截止日(2025年7月16日)前,向预重整管理人申报债权。
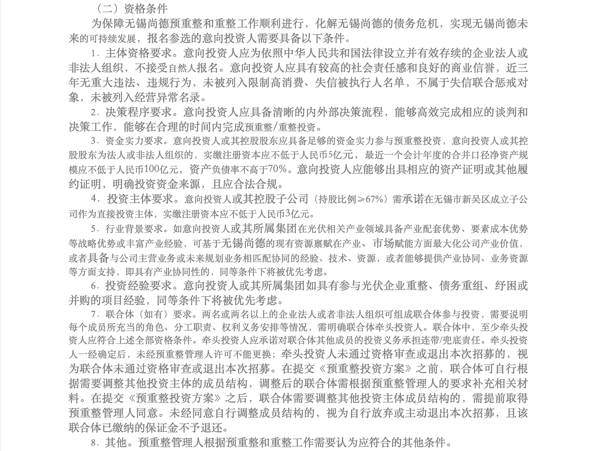
界面新闻查阅了全国企业破产重整案件信息网,在6月20日公布的无锡尚德预重整案招募投资人公告中,无锡尚德对报名参选的意向投资⼈提出了诸多条件。
在资金实力一栏,文件要求,意向投资⼈或其控股股东应具备⾜够的资⾦实⼒参与预重整投资,意向投资⼈或其控股股东为法人或⾮法⼈组织的,实缴注册资本应不低于⼈民币5亿元,最近⼀个会计年度的合并⼜径净资产规模应不低于⼈民币100亿元,资产负债率不⾼于70%。
同时,文件规定,意向投资⼈或其控股⼦公司(持股⽐例≥67%)需承诺在⽆锡市新吴区成⽴⼦公司作为直接投资主体,实缴注册资本应不低于⼈民币3亿元。
该文件还提出,具有产业协同性的企业,同等条件下将被优先考虑。


综合这些条件来看,弘元绿能算得上合适的候选者。
不过,同在光伏下行周期内的弘元绿能日子并不好过。去年,该公司营业收入为73.02亿元,同比下降38.42%;归母净利润为-26.97亿元,同比下降464.16%。
这也是弘元绿能上市以来首次亏损。2022年,其净利润还高达30.33亿元,2023年盈利7.41亿元。
2024年,组件已成为弘元绿能最为主要的营收来源,同比大幅增长354.93%,达到39.46亿元,但这部分毛利率低至-12.42%。同期,硅片营收30.27亿元,毛利率-4.14%。
今年一季度,弘元绿能营业收入为16.57亿元,同比下降24.37%;净利润为-0.62亿元,同比增长56.23%。
截至一季度末,弘元绿能货币资金52.06亿元,负债总额164.02亿元,资产总额282.06亿元,资产负债率58.15%。
截至7月9日10点许,弘元绿能股价报17.22元,上涨5.06%,总市值约117亿元。