随着中央财经委员会第六次会议释放新信号,海洋经济的发展有望再次提速。
7月1日召开的中央财经委员会第六次会议研究纵深推进全国统一大市场建设、海洋经济高质量发展等问题。关于海洋经济,会议指出,推进中国式现代化必须推动海洋经济高质量发展,走出一条具有中国特色的向海图强之路。
分析人士指出,会后新闻稿有三个值得注意的点:一是强化顶层设计与资本引导,明确加大财政、金融政策支持,鼓励社会资本参与海洋经济,推动海洋产业与金融深度融合;二是明确科技自主创新为核心,要求突破深海关键技术,培育海洋科技领军企业及专精特新中小企业,重点发展海上风电、海洋生物医药、高端装备等新兴领域;三是强调“人海和谐”,加强海洋生态环境保护,接续实施重点海域综合治理,积极推进海域分层立体利用,探索开展海洋碳汇核算。
“此次会议将海洋经济置于推进中国式现代化的关键位置,这是继党的二十届三中全会、2024年中央经济工作会议、2025年政府工作报告后,中央再次对海洋经济作出重要部署。预计相关配套政策将加快出台,带动海洋经济产业结构向高端化、多元化发展。”中国银河证券首席经济学家、研究院院长章俊在研报中表示。
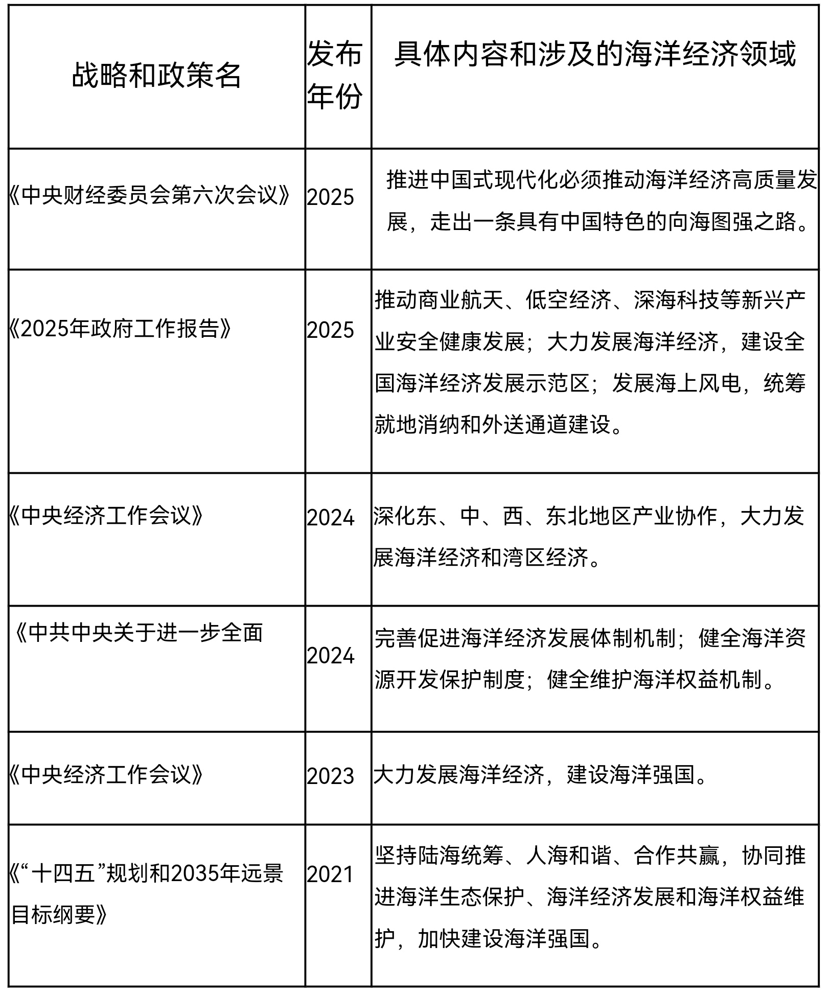
表:历年国家层面海洋经济文件

资料来源:中国银河证券研究院 制图:界面新闻

新质未来研究院院长张奥平对界面新闻表示,海洋经济是近年来国家战略驱动的确定性市场机遇方向,已经连续多年写入政府工作报告。2025年政府工作报告提出,大力发展海洋经济,建设全国海洋经济发展示范区。
今年以来,我国沿海省份纷纷表示要加快海洋经济布局。比如,浙江省明确,2025年要力争实现海洋经济领域项目投资2200亿元以上,其中包括力争推进强港重大项目120个、投资600亿元以上;全国海洋经济第一大省——广东省发布《广东省促进海洋经济高质量发展条例》,不仅为打造高水平的“海上新广东”提供了有力法治保障,更释放了广东加大力度支持涉海企业发展的积极信号。
表:今年各地出台的相关政策梳理

资料来源:国金证券研究院 制图:界面新闻
海洋经济正在成为拉动中国经济增长的新引擎。
自然资源部发布的《2024年中国海洋经济统计公报》显示,2024年,全国海洋生产总值首次突破10万亿元大关,达到105438亿元,同比增长5.9%,占国内生产总值(GDP)的比重为7.8%,增速高于GDP增速0.9个百分点,对GDP的拉动作用高达11.5%。
今年一季度,国内海洋生产总值为2.5万亿元,同比增长5.7%,继续高于GDP增速0.3个百分点。
分析师表示,目前恐怕很难再找到一个能有如此庞大体量的、并且还能跑赢经济平均增速的产业。
与此同时,海洋产业结构不断优化,传统产业如渔业、船舶、油气、交通、旅游等持续发展,新兴产业如高端装备、生物医药、海洋电力等也快速崛起。
国金证券在一份长达67页的报告中指出,2024年1-11月,沿海地区水运建设固定资产投资完成1507亿元,同比增长6.7%,比同期全部固定资产投资高出3.4个百分点。2024年,新一轮全球造船市场上升周期阶段,我国船企发挥竞争优势,实现油、散、集、气4大主力船型订单批量承接,船舶产品出口到197个国家和地区,出口金额同比增长58.7%。2024年,全国邮轮母港累计客流量192.1万人次,比上年增长超10倍,成为海洋旅游的重要增长点。此外,2024年,广东、山东、江苏等沿海地区旅游收入同比分别增长15.8%、12.0%、11.5%,上海、天津、广州、深圳等沿海城市旅游热度全年保持高位。
章俊指出,我国海洋经济优势显著,发展劲头强势,体现在三个方面。首先是我国海洋产业门类齐全、制造基础雄厚、市场潜力巨大,其中海洋第二产业增加值占海洋生产总值的35%,海洋工程装备制造业国际市场份额连续7年保持全球首位。其次是我国深海技术日益成熟,深海产业迎来跨越式发展期,2024年度央企十大“国之重器”中,大洋钻探船“梦想”号、圆筒型海上油气加工厂“海葵一号”、亚洲第一深水导管架平台“海基二号”等多项装备涉及深海科技领域。第三,海洋经济的区域带动效应日益显著。山东、广东、海南等沿海主要省份积极推动海洋经济发展形成多个标杆样本。
从资本市场角度来看,有分析师指出,本轮政策所覆盖的投资方向包括海洋科技、海洋新能源、海洋生物与医药、海洋文旅和物流等领域。在海洋科技板块,建议重点关注深海材料、深海装备、深海信息化三大核心领域。
“海洋经济的产业链非常清晰,这将是一个规模大、周期长、跨度广的全新优质赛道。”开源证券一名分析师向界面记者表示。
章俊认为,本次会议传递出非常清晰的“科技兴海”信号。随着人工智能、大数据、云计算、生物技术、新能源技术等现代科技的飞速发展,先进技术将不断渗透和应用于海洋产业,为海洋经济向高科技、高附加值方向发展提供强大的技术支撑和创新动力。
“海洋新能源、海洋生物医药、海洋工程装备、高精度海洋探测设备、智能航运等产业都将迎来广阔发展机遇。同时,也会大力推动传统海洋产业改造升级,渔业、航运、船舶制造以及部分化工领域将加速向智能化迈进。”章俊说。
2024年,自然资源部与上海证券交易所专门发布“中国海洋经济股票价格指数”(932056),目前共有成分股211只。据《市值观察》统计,目前211只成分股的总市值已超8.5万亿元。
