2025年4月18日,国内数码喷印墨水龙头企业蓝宇股份(301585.SZ)发布上市后首份年报。作为国家专精特新“小巨人”,在宏观经济波动与行业竞争加剧的背景下,蓝宇股份交出的这份成绩单,不仅以营收利润双增长验证了公司的经营韧性,更通过高比例分红、技术优势深化和战略前瞻性布局,向市场传递出高质量发展的强烈信号。
2024年营收净利迎双增长
资料显示,蓝宇股份主要从事符合国家节能环保战略方向的数码喷印墨水的研产销,为国家专精特新“小巨人”企业和国家高新技术企业,公司生产的数码喷印墨水作为数码喷印技术中的关键耗材,与数码喷头、系统板卡等核心部件以及其他配件产品配套于数码喷印设备,主要应用于纺织领域。公司主要产品包括分散墨水、活性墨水、酸性墨水、涂料墨水等,适用于纯棉、丝绸、尼龙、晴纶、涤纶等面料,可以满足大多数客户的不同需求。
蓝宇股份2010年成立,历经14年于2024年12月20日登陆A股创业板。2025年4月18日,蓝宇股份发布首份年报显示,2024年整年,蓝宇股份实现营业收入4.78亿元,同比大幅增长了24.72%,归母净利润1.01亿元,同比增长8.44%;扣非净利润9567.26万元,同比提升9.59%。2024年经营活动产生的现金流量净额8256.38万元,同比增长8.34%,年末货币资金4.95亿元。
具体看,分散墨水仍为蓝宇股份的收入主力,占比58.43%,但活性墨水等业务占比提升,产品多元化策略初见成效。在2024年市场竞争加剧的背景下,蓝宇股份身段灵活地主动调整售价,与此同时又加码了研发投入,彰显了公司费用管控与创新投入的平衡术,超100%的产能利用率便是市场的嘉奖。
数据显示,目前研磨分散墨水和脱盐水性墨水的设计产能分别为12422.81吨和4182.5吨,2024年的产能利用率分别为100.03%和114.43%。


核心技术构筑护城河,国产替代加速
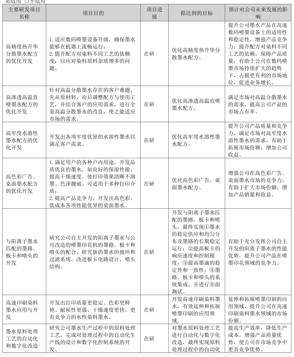
核心技术便是护城河。蓝宇股份是国内少数拥有全套独立知识产权核心技术的墨水生产企业,截至2024年末,累计研发3000余种墨水配方,拥有19项专利(含10项发明专利),核心技术涵盖原料精制及提纯、染料晶型控制、纳米研磨等关键工艺。
在面对2024年激烈竞争时,依然加码研发投入。2024年里,公司研发投入2214.41万元,同比增长10.37%。2024年公司研发人员达到了70人,同比增长32.08%。尤其5名核心技术人员,均拥有多年数码喷墨印花行业从业经验,具备独立的研究、开发、实验和产业化能力。目前蓝宇股份手头的在研项目不少。


而蓝宇股份的掌舵人郭振荣,本身就是技术出身。据了解,郭振荣为复旦大学高分子化学与物理专业硕士、美国威廉玛丽学院化学专业硕士、应用科学专业博士,曾任美国金佰利公司研发工程师、美国商格拉斯公司研发总监,拥有10多年数码喷印墨水研发经历,先后获得无锡530人才计划海归引进人才、江苏省双创人才、义乌市优秀引进人才、金华市双龙计划特聘专家、义乌市英才计划创业人才、义乌十大创业新锐、金华市十大杰出青年、金华市义乌市第九批拔尖人才、浙江师范大学特聘教授等荣誉。
正是过硬的技术和质量,使得蓝宇股份的产品诸多关键要素在业内领先,多项核心生产工艺均取得了突破。目前在国内外市场已经开始逐步替代进口墨水。
而拥有敏锐嗅觉的蓝宇股份,为了满足全球各地区客户对品质、安全、环境的要求,已拿下国际知名的OEKO-TEX®(国际环保纺织协会)ECOPASSPORT认证及Bluesign®(蓝标)认证,其中ECOPASSPORT是针对纺织品和皮革行业中使用的化学品、着色剂和助剂而设计的三阶段认证体系,品牌商和制造商都将ECOPASSPORT视为可持续纺织品和皮革生产的可靠证明。
蓝宇股份目前的产品,已可适用于爱普生喷头及京瓷、精工、理光、星光、松下、柯尼卡、Spectra等工业喷头使用,并于2022年、2023年及2024年被爱普生(中国)有限公司认定为“年度优秀战略合作伙伴”。2024年还与Epson喷头事业部(中国)成立联合实验室,主要从事水性数码喷墨应用的开发。
上市首年高分红,与投资者共享成长果实
作为2024年新晋上市公司,蓝宇股份在盈利分配上展现出强烈的股东回报意识。
根据分配方案,公司计划向全体股东每10股派发现金红利人民币4元(含税)。截至2024年末,公司总股本8000万股,以此计算合计拟派发现金红利3200万元(含税),同时以资本公积金向全体股东每10股转增3股,不送红股。

有分析指出,蓝宇股份上市首年高分红,主动与投资者共享成长果实的举措,不仅兑现了招股书中“上市后分红规划”的承诺,更以真金白银回馈投资者,增强市场信心。而高分红的背后,是充裕的现金流支撑。公司2024年度可供股东分配的利润是3.68亿元,最新资产负债率不超过10%,财务结构健康。至于转增股本,则可以降低股价门槛,吸引中小投资者。在强分红政策下,蓝宇股份积极响应政策,也彰显治理规范性与回报股东意愿。
“公司2024年度利润分配方案符合公司利润分配政策、股东长期回报规划及作出的相关承诺,具有合法性、合规性和合理性,符合公司经营发展的需要,有利于公司持续稳定发展”,蓝宇股份董事会如此表示。
扩产+创新双轮驱动,续写成长篇章
展望未来,面对年均复合增速为18.60%的全球数码印花墨水市场,蓝宇股份也勾勒出清晰的战略蓝图。
首先是在巩固拓展现有主营。蓝宇股份表示将充分利用优势资源,不断优化生产、降低生产成本,发挥公司研发和品牌优势,进一步开拓国内外市场。依托多年来在数码喷印墨水行业的持续研发积累,蓝宇股份目前已与国内主流的数码喷印设备商均有深度合作,在行业内具有广泛的影响力。后续,公司计划将加强宣传与维护,不断提升品牌的影响力和品牌价值。
其次是完成扩产,即蓝宇股份募投项目中“年产12000吨水溶性数码印花墨水建设项目”的落地。这有助于扩大公司生产规模,解决公司的产能瓶颈对公司发展的制约,以满足数码印花墨水快速增长的市场需求,同时规模效应也能进一步提升公司成本优势,有利于提高公司的行业地位。
然后是强化研发创新,这是公司实现稳步发展的重要驱动力之一。
随着经济的发展、技术水平的提高以及人们环保意识的不断增强,国内及国际对数码喷印墨水的需求越来越多样化、高质量化。蓝宇股份募投中的“研发中心及总部大楼建设项目”,将通过增加资金投入、建设专业数码喷印墨水研发实验室、新增先进的研发设备等途径,解决公司产品性能进一步提升及研发设备、测试设备与基础设施不足的难题,实现公司产品升级换代及新产品、新工艺和新技术的研发与运用,以满足不断发展壮大的研发需要。
与此同时,蓝宇股份也把人才队伍建设放在极其重要的战略地位。未来,随着公司产能的不断扩大,公司将加大人才储备,进一步健全与完善人才培养机制,基于业务发展导向优化组织结构,重点加强技术人才引进,在核心领域做好人才规划,为公司持续健康发展提供有力的人才支持和保障。
在年报中,蓝宇股份还透露,拟与义乌经济技术开发区管理委员会签署《高端数码装备生产基地项目投资协议》,计划通过控股子公司浙江蓝标数印科技有限公司在义乌市区域范围内投资建设高端数码装备生产基地项目,开展数码标签机及数码标签墨水的研发及制造。该项目计划总投资为2.2亿元。
整体来看,蓝宇股份的2024年年报,既是一份逆势增长的韧性答卷,更是一份面向未来的宣言书。其核心技术壁垒、清晰的战略规划及积极的股东回报政策,为长期价值奠定了基础。在数码喷印确定性发展趋势下,蓝宇股份有望凭借技术迭代与产能释放,进一步巩固国产替代领军者地位,为投资者创造可持续回报。
