深度评测:健康保青春多倍版重疾险 VS 超级玛丽13号

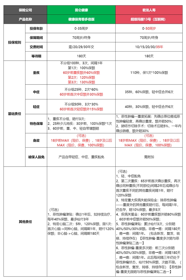
今天我们来看看-昆仑健康保青春多倍版重疾险。这是一款线下重疾险,是昆仑健康这家公司的。线下的重疾险基本都是必须含身故的。但健康保青春多倍版,它的含身故是可选项。用一款线下的产品PK线上互联网产品对比,是否能真的更具有优势呢?

我们今天就一起来看看。

目前线上成人重疾险网红品牌就是超级玛丽13号,所以,我们选择它来跟健康保青春多倍版一起,从保障责任、保费、理赔三个角度进行对比。

健康保青春多倍版VS超级玛丽13号

保障责任对比

1)重疾、中轻症种类和次数

重疾:

健康保青春多倍版是100种,超级玛丽是110种。

中/轻症:

健康保青春多倍版中症是25种,2次为限,轻症是50种,3次为限;

超级玛丽13号中症35种,轻症40种,累计给付6次。

在保障的病种上,两者没有太大的差别。

2)重疾多次赔

健康保青春多倍版最大的优势就是重疾不分组3次赔,并且是保终身的。

事实上,在互联网重疾险里,保终身且多次赔的重疾并不多。

而超级玛丽13号是65周岁前二次赔。它本质是一个单次的重疾,但可以通过附加重疾二次责任,来完善保障。而这个二次赔的前提是“65岁前要先患一次重疾”才能理赔第二次重疾。过了65周岁,就只能赔一次了。

没人能确保自己一定会在65岁前发生重症。健康保青春多倍比超级玛丽13号来得更安心。

而且,健康保青春多倍的重疾是“非三同”,比普通的三同条款,多了一同。

在原来的“同一个疾病原因”、“同次医疗行为”或者“同次意外事故”,三同里面又增加了一个“同时确诊”。相当于压缩了三同的限制范围,扩展了赔付范围,还是相当优秀的。

3)同种重疾赔付

健康保青春多倍版:很简单,同种疾病只能获赔1次,不能二次获赔;

超级玛丽13号:

同种重疾,能够获赔有3个条件:

条件一:先要额外花钱附加这项责任

条件二:首次的重疾在65岁前出险获赔了,这个二次赔才能生效

条件三:同种重疾再次赔付,需要隔2年,且完全治愈了首次获赔的重疾,才可以赔付!

这3个条件叠加在一起,就问你获赔的概率有多大,重疾2年后能治愈的概率能有多大?而且,目前市面的同种重疾二次获赔的条件基本都跟超级玛丽13号差不多,你要说保障,确实有,但是获赔的概率,真的太小了。

4)其他保障

健康保青春多倍版:

少儿特疾额外赔:要求30岁前,确诊25种特定疾病则翻倍赔。买50万保额,也就是能赔50+60%*50+50=130万。还不错,现在少儿特疾还是很高发的。

60岁前疾病增额赔:增额赔不管是重疾、中症还是轻症,都覆盖,而且是产品自带的,不需要额外加钱。

超级玛丽13号:

-增额赔需要加钱,且只有重疾、中症能增额赔,更为高发的轻症没有额外赔。

-无少儿特定疾病,儿童买特别不友好

-肺结节手术赔5%:这简直就是一个“神级套路”,获赔的前提是"既非原位癌又非恶性肿瘤"的结节切除术,在现实中概率趋近于零,医生一般不会轻易建议患者切掉肺结节,因为术后并发症的风险极大。而切除的情况基本都是“确诊或者高度怀疑原位癌或者恶性肿瘤”了。

-恶性肿瘤-重度扩展保险金:

简单说就是“先患原位癌,再患癌症”就能额外赔50%,听着不错,但是这个概率被2个因素锁死:

第一个因素,临床诊断中,除肺部外其他部位几乎不再使用"原位癌"诊断。比如消化道和妇科原位癌,医生一般会诊断为“异常增生”;目前只有「肺部原位癌」还能看到,其他原位癌几乎见不到了。

第二个因素,医学共识认为规范治疗的原位癌不会恶化为恶性肿瘤。原位癌癌细胞局限在上皮层里,没突破基底膜,没发生间质浸润,如果完整切除就等于根治了。后续不可能恶化成恶性肿瘤。

这么一看,这个恶性肿瘤-重度扩展保险金获赔的概率还是很低,毕竟一分钱一分货,保险公司还是要盈利的。

健康保青春多倍版VS超级玛丽13号

保费对比

从保费上来看,在同一保障维度下,30万保额,超级玛丽13号的保费比健康保青春多倍版,便宜一点,但是相差不多,每年一两百块钱。但是保险产品不是看谁价格更低的,而且综合保费,保障责任和理赔一起看,理赔要是不友好,那钱就有白花的风险。

健康保青春多倍版VS超级玛丽13号

理赔条款对比

理赔条款我们选择影响最大的【免责】和【理赔材料】来进行对比

1)免责条款:就是保险公司可以光明正大不赔钱的情况。这个争议最大的就是“遗传性、先天性”这一约定。

超级玛丽13号:遗传性,先天性疾病是拒绝赔付的,但是有一些疾病合同里面约定了,可以不受“遗传性疾病、先天性”限制的影响,这个范围是较小的,对客户不友好。

健康保青春多倍版:不受到遗传性疾病、先天性畸形、变形或染色体异常的影响,只要是合同里面的疾病,也可以正常理赔。

遗传性和先天性疾病往往在个人不知情的情况下存在,有些可能直到成年后才显现,而有些则可能在患病后追溯病因时才被发现。像乳腺癌、血友病、多囊肾、婴儿进行性脊肌萎缩症等,对于孩子来说,尤其重要,推荐还是选择没有此限制的健康保青春多倍版。

2)理赔材料

超级玛丽13号:理赔材料要求【病理显微镜检查】和【血液检查】。但事实上,有一些重大疾病比如说严重脑中风,单眼盲、失聪、深度昏迷等等这些不需要【病理显微镜检查、血液检验】也能证明的,那理赔的时候,要是没有材料,就可能会被拒赔。

健康保险青春多倍版:理赔材料,不强制要求客户提供【病理显微镜检查、血液检验】更为友好。

写在最后:

实话说,健康保青春多倍版作为一款老牌重疾还是有点东西的,条款简单干净,光在理赔约束这块,就表现非常突出。还是这句话,买保险不是菜市场砍价,价格再香,赔不了那就等于白花钱!真正靠谱无忧的保险=全面的保障+合适的价格+友好的理赔细节!买保险就是买未来的安全感,别让严苛的理赔条件毁掉你的安全感!



(免责声明:本文为本网站出于传播商业信息之目的进行转载发布,不代表本网站的观点及立场。本文所涉文、图、音视频等资料之一切权力和法律责任归材料提供方所有和承担。本网站对此咨询文字、图片等所有信息的真实性不作任何保证或承诺,亦不构成任何购买、投资等建议,据此操作者风险自担。)

广告等商务合作,请点击这里

本文为转载内容,授权事宜请联系原著作权人。

打开界面新闻APP,查看原文
界面新闻
打开界面新闻,查看更多专业报道

热门评论

打开APP,查看全部评论,抢神评席位

热门推荐

    下载界面APP 订阅更多品牌栏目
      界面新闻
      界面新闻
      只服务于独立思考的人群
      打开