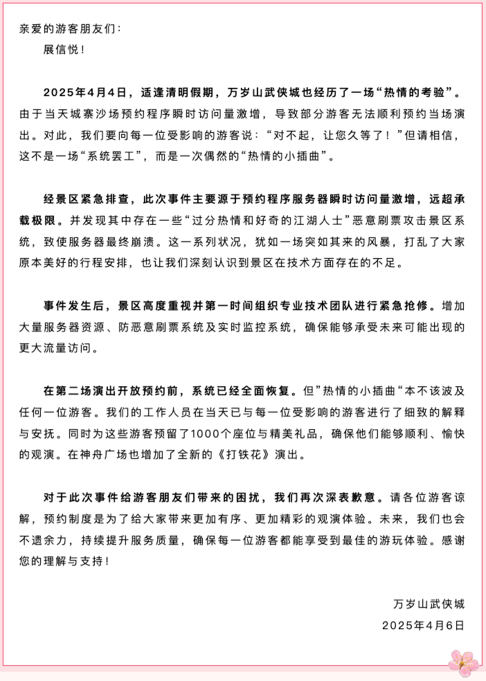
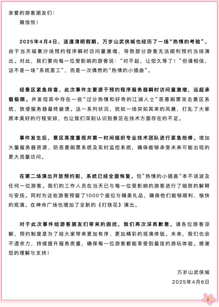
4月6日,河南开封万岁山武侠城景区发布致歉信:由于4月4日当天城寨沙场预约程序瞬时访问量激增,导致部分游客无法顺利预约当场演出。经景区紧急排查,此次事件主要源于预约程序服务器瞬时访问量激增,远超承载极限。并发现其中存在一些“过分热情和好奇的江湖人士”恶意刷票攻击景区系统,致使服务器最终崩溃。景区表示,在第二场演出开放预约前,系统已经全面恢复。

4月6日,河南开封万岁山武侠城景区发布致歉信:由于4月4日当天城寨沙场预约程序瞬时访问量激增,导致部分游客无法顺利预约当场演出。经景区紧急排查,此次事件主要源于预约程序服务器瞬时访问量激增,远超承载极限。并发现其中存在一些“过分热情和好奇的江湖人士”恶意刷票攻击景区系统,致使服务器最终崩溃。景区表示,在第二场演出开放预约前,系统已经全面恢复。

广告等商务合作,请点击这里
