AI营销全自动!蝉镜+蝉妈妈AI正在改变内容电商格局!

当ChatGPT掀起全球AI热潮时,内容营销领域早已展开更深层的技术革命。Gartner预测,到2025年将有70%的企业内容由AI参与创作,而真正的竞争焦点已从单点工具转向全链路智能。在这场变革中,蝉妈妈AI与蝉镜的创新组合,正通过"数据-策略-内容"的深度耦合,重新定义营销效率的边界。

在当前市场,AI工具往往存在"断层式"应用困境。尽管有DeepSeek等大模型展现强大的逻辑推理能力,却因数据更新滞后难以适配实时营销需求;剪辑工具虽能提升效率,仍需人工介入脚本设计与素材整合。这种割裂导致企业在内容营销中仍需投入大量人力充当"AI翻译官"。而蝉妈妈AI与蝉镜的协同创新,首次构建起从策略生成到视频输出的完整闭环——当蝉妈妈AI通过实时电商数据分析产出营销策略时,蝉镜已同步启动数字人形象克隆与视频合成,真正实现"策略即内容"的无缝转化。

▲蝉妈妈AI的内容在蝉镜通过模板批量成片

 

在IP获客领域,蝉镜正掀起一场降本增效的革命。其独创的零成本真人形象克隆技术,让律师、医生等专业从业者无需专业设备即可生成数字分身,配合文生数字人功能,用户仅需输入文案便能获得口型精准匹配的虚拟IP。更令人瞩目的是单条视频制作成本压缩至5元以内。正如杭州陈泽鑫律师的实践印证:"蝉镜简直就像为IP获客量身打造一样,一下解决了以往我们做内容获客最痛的几个点。"这位法律领域IP达人借助数字人矩阵,仅用两条视频便实现10万元级案源转化。

▲资深电商操盘手陈一龙介绍蝉妈妈AI

 

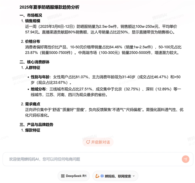
蝉妈妈AI作为电商领域的专属智能中枢,正在重新定义行业决策模式。与通用大模型不同,其深度融合DeepSeek满血版R1的推理能力与蝉妈妈多年积累的电商数据库,能实时解析最新市场动态。当商家询问"夏季防晒服爆款趋势"时,系统不仅呈现历史数据,更会关联天气预测、竞品动作等因素生成可行性方案。这种深度垂直的能力获得蝉妈妈认证讲师陈一龙的高度评价:"对比豆包这种通用大模型,「蝉妈妈AI」的优势在于,它是经过deepseek专门训练过的,结合'深度思考'与'蝉妈妈几年来电商数据库'的专属垂类应用大模型。"

▲向蝉妈妈AI询问夏季防晒服爆款趋势

 

当蝉妈妈AI的智能决策与蝉镜的批量内容生产力形成闭环,品牌营销将进入"智能涌现"新阶段。某美妆品牌近期测试显示,通过AI生成的30条差异化视频脚本,经蝉镜自动匹配数字人输出后,单月自然流量转化率提升340%。这种"策略-内容-分发"的全链路智能化,不仅将内容制作周期从周级压缩至小时级,更通过持续数据回流优化营销模型,形成自我进化的增长飞轮。

作为蝉妈妈集团在AI赛道的双子星产品,蝉镜与蝉妈妈AI的诞生源于对电商生态的深度洞察。母公司多年积累的商品库、千万达人数据库,为AI模型提供了精准的训练样本。这种基因优势使其在理解"爆款密码"时更具先天优势——当其他工具还在研究基础剪辑功能时,蝉镜已能帮助品牌商家一键成片,蝉妈妈AI则可预判下一个流量风口。

▲通过蝉镜模板实现一站式创作

 

站在AI技术爆发的临界点,蝉镜与蝉妈妈AI的组合正在重新绘制内容营销的产业地图。这不仅是工具效率的升级,更是营销思维的范式变革。当每个企业都能以接近零边际成本获取专属数字IP,当每个决策都有实时数据支撑的AI参谋,内容营销正从"经验驱动"迈向"智能驱动"的新纪元。这场由蝉妈妈引领的效率革命,或将催生百万级智能商家的崛起。



(免责声明:本文为本网站出于传播商业信息之目的进行转载发布,不代表本网站的观点及立场。本文所涉文、图、音视频等资料之一切权力和法律责任归材料提供方所有和承担。本网站对此咨询文字、图片等所有信息的真实性不作任何保证或承诺,亦不构成任何购买、投资等建议,据此操作者风险自担。)

广告等商务合作,请点击这里

本文为转载内容,授权事宜请联系原著作权人。

打开界面新闻APP,查看原文
界面新闻
打开界面新闻,查看更多专业报道

热门评论

打开APP,查看全部评论,抢神评席位

热门推荐

    下载界面APP 订阅更多品牌栏目
      界面新闻
      界面新闻
      只服务于独立思考的人群
      打开