1月21日,为全面加强骑手权益的保障力度,饿了么公布九项举措,以此进一步落实算法应用向上向善、推动平台规则透明化。饿了么还将继续深入践行“人民城市”重要理念,加快与社会各界共建骑手友好型数字化未来社区。
2024年11月以来,根据中央网信办等四部门联合部署,上海市委网信办会同市通管局、市公安局、市市场监管局推进开展“清朗浦江•网络平台算法典型问题治理”专项行动,要求上海属地网站平台针对“信息茧房”、操纵榜单炒作热点、侵害新就业形态劳动者权益、大数据“杀熟”、算法向上向善服务缺失等重点问题开展自查自纠。

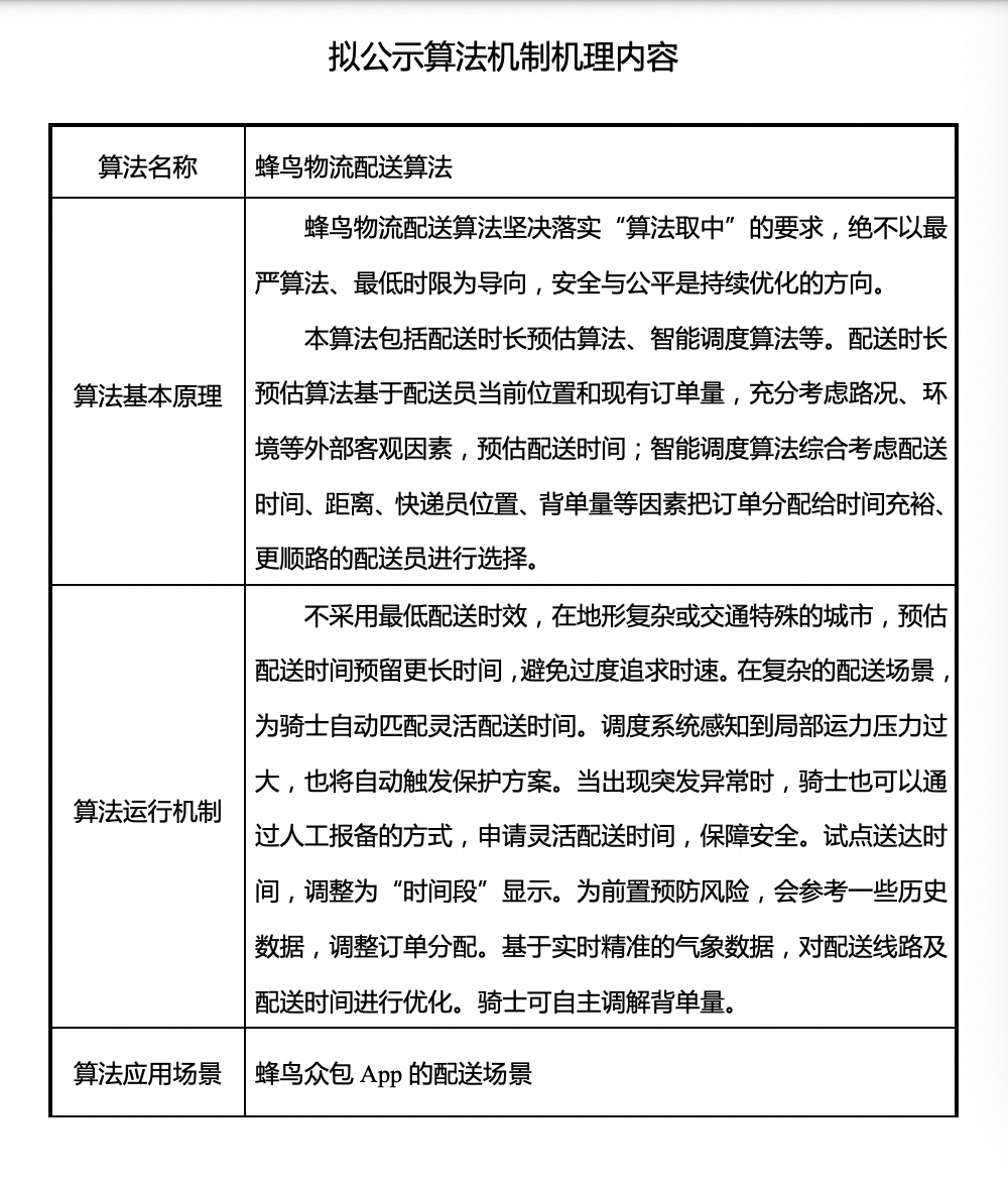
饿了么的举措中包括落实算法公开常态化、建立更广泛的算法沟通机制、持续加大技术研发投入、完善算法样本的筛选机制、上线休息提醒功能防范骑手疲劳作业、正向引导及规范骑手配送过程中的行为、承诺骑手申诉解决时效、建立算法的骑手集体协商机制、加快共建骑手友好型数字化未来社区等。同时,饿了么已在官方网站设立了算法的公示页。

饿了么算法工作人员介绍,平台已在全国范围上线防范骑手疲劳作业的机制。饿了么还将广泛听取一线骑手的声音,推动算法向着更人性化的方向不断优化与迭代。针对公众比较关心的订单预估时间因交通违章行为被不断缩短的问题,饿了么一方面将“时间点”调整为弹性的“时间段”避免骑手过度追求速度,另一方面已在算法样本中剔除时间明显过短以及涉及交通违章的订单。此外,饿了么还增加了骑手安全因子在派单调度中的比重。
饿了么相关负责人表示,目前饿了么已在算法公示页里公开了算法的基本原理与运行机制,也欢迎社会各界通过10105757专线,随时向平台进行监督与建议。饿了么将继续围绕骑手的“衣食住行用”深化模式创新、加大服务覆盖,包括进一步扩大平价营养的“骑士餐”供给、建设外卖骑手星级公寓,以及加强职业技能培训为骑手打开职业成长通道等。
