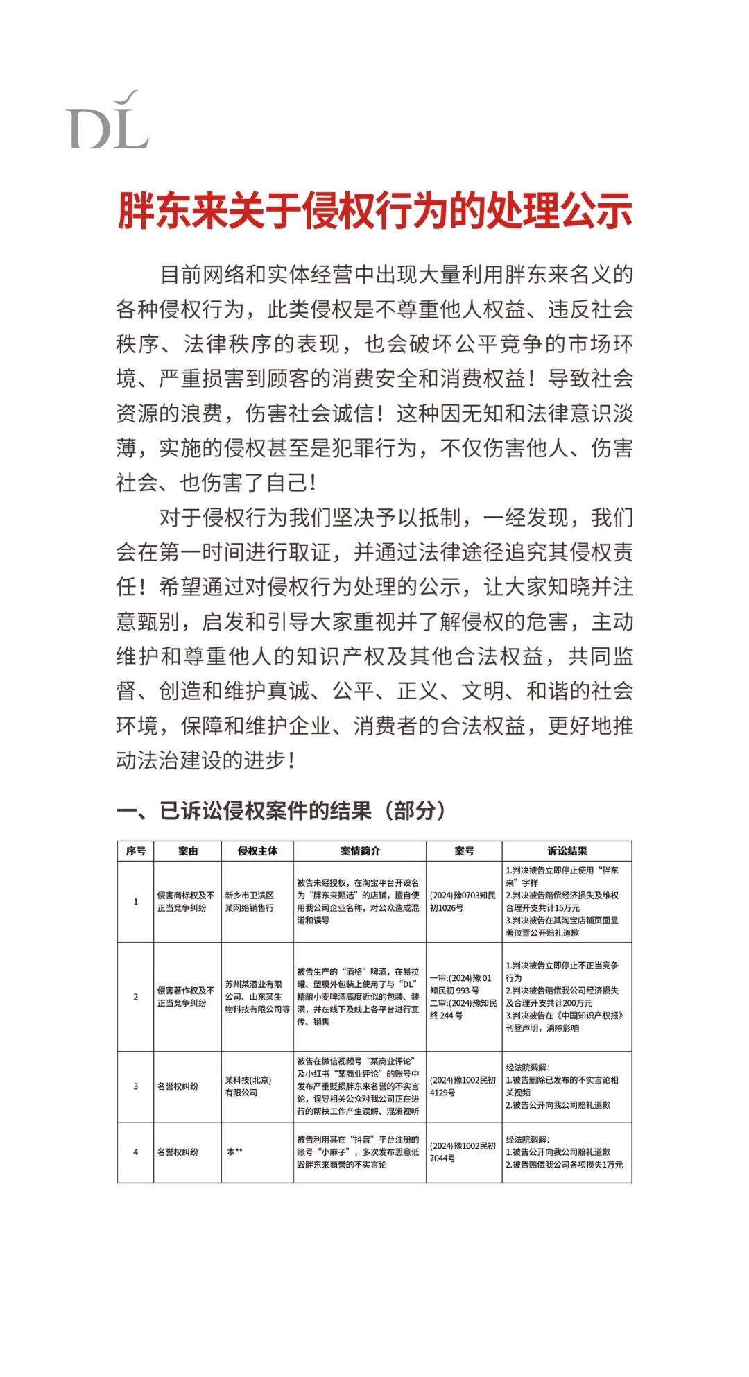
1月3日,许昌市胖东来商贸集团有限公司发布“胖东来关于侵权行为的处理公示”。胖东来披露,对于侵权行为胖东来坚决予以抵制,一经发现,会在第一时间进行取证,并通过法律途径追究其侵权责任。希望通过对侵权行为处理的公示,让大家知晓并注意甄别,启发和引导大家重视并了解侵权的危害,保障和维护企业、消费者的合法权益。



1月3日,许昌市胖东来商贸集团有限公司发布“胖东来关于侵权行为的处理公示”。胖东来披露,对于侵权行为胖东来坚决予以抵制,一经发现,会在第一时间进行取证,并通过法律途径追究其侵权责任。希望通过对侵权行为处理的公示,让大家知晓并注意甄别,启发和引导大家重视并了解侵权的危害,保障和维护企业、消费者的合法权益。



广告等商务合作,请点击这里
