界面新闻记者 |
界面新闻编辑 | 牙韩翔
两个红牛的缠斗仍在持续。
11月12日,天丝集团(下称“天丝红牛”)发布声明,用图文方式讲解了天丝版“红牛”商标和红牛品牌在中国的发展故事。
声明称,1993年,许书标在中国海南成立了海南红牛饮料有限公司,标志着红牛品牌正式进入中国市场。为了进一步拓展中国市场,1995年在深圳成立了红牛维他命饮料有限公司(下称“合资公司”)并授权其使用红牛商标。
1998年合资公司迁址北京,合资公司中,许氏家族为控股大股东,严彬为第二大股东,合资公司开始生产和销售红牛产品,直至天丝公司与合资公司签署的最后一份商标使用许可合同于2016年10月6日到期终止,因此合资公司无权使用“红牛”系列商标。
11月14日,中国红牛的声明同样提到了红牛早期进入中国的历史,并贴出了卫生部1995年出具的文件和批文,红牛如何获得生产许可的细节。

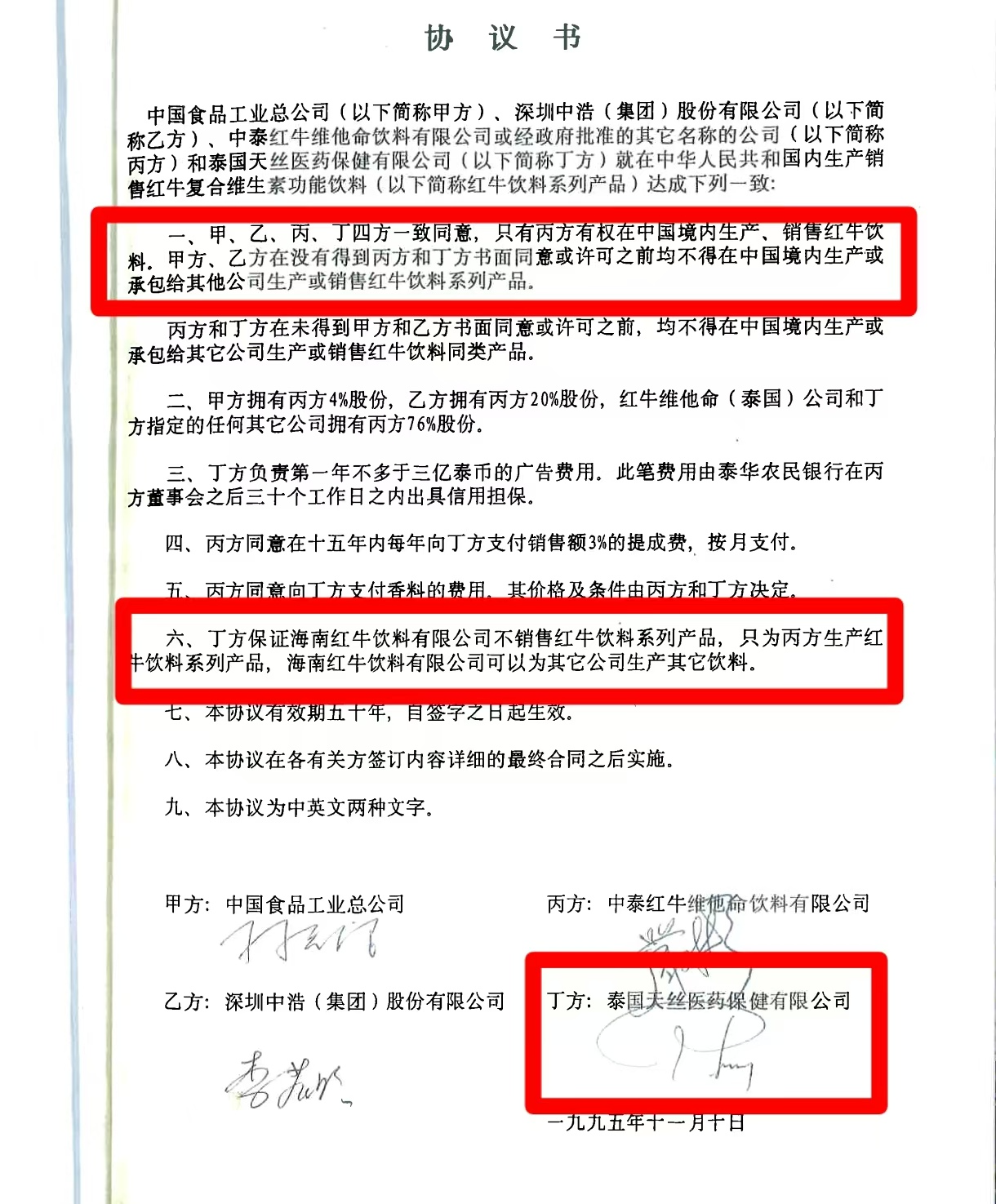
但中国红牛并不认可商标2016年到期的说法,其称,中国食品工业总公司(合资公司股东,下称“中食公司”)于1995年9月取得卫生部生产许可批文后,1995年11月10日中泰各方签署有效期为50年的《协议书》,约定只有中国红牛有权在中国生产销售红牛饮料,泰国天丝不能经营红牛饮料,海南红牛只能为中国红牛生产红牛饮料。
中国红牛在其官方微信公众号披露的上述协议原件显示,本协议有效期为五十年,自签字之日起生效,签字方由四家代表,泰国天丝医药保健有限公司作为合同中的丁方,签字日期为1995年11月10日。

中国红牛提供的资料显示,同年,中泰双方股东还签订了《95年合资合同》,约定中国红牛产品上的商标是中国红牛的资产。1996年1月,中浩公司购买斗牛商标,解决红牛商标在中国使用和注册的障碍。
由此,泰国天丝以放弃在中国的经营权换取中食公司投入生产批文,且中浩公司投入斗牛商标,终使红牛饮料得以在中国合法生产销售。通过协议书第四条及嗣后签订的协议,最终各方确定的商业模式为:泰国天丝不进行投资、不承担风险,只收取固定回报利益及高额的原料费用。
对于天丝红牛声明中“合资公司无权使用‘红牛’系列商标”说法,中国红牛在今年7月的一次回应中就提到,已有法院判决书认定中国红牛商标权使用的合法性,当时长沙中院认定:根据最高人民法院于2023年8月31日作出(2021)最高法民申1162号民事裁定书,最高人民法院认为红牛公司提交的《95年合资合同》和其在再审审查阶段提交原件的50年《协议书》,属于商标注册人将商标许可他人独占使用,商标独占许可后商标注册人自己不得违反许可合同约定使用该注册商标。在独占许可的模式下,商标注册人只在一定时间和空间内赋予他人有商标使用权,限制了自身的使用权。

即便如此,中国红牛产品的市场渠道已经受到挤压。11月15日,界面新闻走访了北京京客隆超市、永辉超市、沃尔玛等超市渠道发现,仅有京客隆超市所售红牛为中国红牛,永辉、沃尔玛、京东7鲜等超市,以及天猫、京东官方旗舰店都已经被天丝红牛的产品所取代,且天丝在商品包装印有“天丝医药为红牛系列商标在中国的合法持有人”。

中国红牛称,目前泰国天丝仍然在四处起诉,用诉讼手段恐吓中国红牛经销商,并且欺骗行政机关对大量销售末端的个体户没收货物和罚款,扰乱市场秩序,不过目前部分经销商的产品已经恢复上架。
中国红牛没有披露最新一年的销售数据,但据东鹏饮料2023年年报披露,尼尔森发布的数据显示,东鹏特饮在中国能量饮料市场中销售量占比由2022年末的36.70%提升至43.02%,排名保持第一;销售额占比由2022年末的26.62%提升至30.94%,排名第二,财报显示,东鹏饮料2023年销售收入113亿元。
而红牛2022年曾披露其当年收获了215亿元的收入,随着市场铺货的减少,红牛的销量在能量饮料的占比从此前的市场第一已经滑到市场第二。
但就天丝红牛声明中的“合资公司成立至今,公司大股东未收到任何分红”的质疑,中国红牛未作出回应。