小米最新推出的人工智能语音电视发布不到一天,就等来了合作方的强烈质疑。
3月22日上午,出门问问所属的上海羽扇智信息科技有限公司通过其官方微博和微信公众号发表了一篇题为《这样做,合适吗?——致小米》的文章。文中展示了一份小米发给出门问问的许可协议,要求后者在小米3月21日举行的电视发布会前三小时签订该协议,其中不乏一些看起来颇为强势的条款。

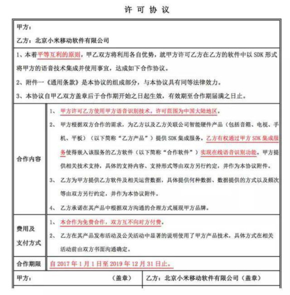
协议中共列举了4项合作内容。例如小米要求甲方(即出门问问)许可使用其语音识别技术,许可范围为中国大陆地区。小米有权通过出门问问SDK集成服务是的嵌入该服务的乙方软件实现在线语音识别功能。
在费用及支付方式一栏,小米强调本合作为免费合作,双方互不向对方付费,合作期限自2017年1月1日至2019年12月31日止。此外,通用条款里还要求出门问问给与7*24小时的实时响应服务,小米给与出门问问的品牌展现宣传则由双方另行协商决定。
出门问问成立于2012年,但直到2015年获得谷歌C轮融资后才备受外界关注,其拥有自主研发的语音识别、语义分析、垂直搜索、基于视觉的ADAS和机器人SLAM等核心技术。代表性产品包括智能手表Ticwatch、车载智能后视镜问问魔镜Ticmirror、以及驾驶辅助系统问问魔眼Ticeye。
据界面新闻记者了解,小米人工智能电视发布前3个月,两家公司口头约定合作,但并没有签订具体的合作协议。双方合作的内容为由出门问问提供语音技术完善小米人工智能电视的体验,而小米承诺在发布会上给出门问问品牌露出,宣布出门问问为合作伙伴。

对于小米突然发来的上述合作协议,出门问问在文章中用“长这么大,没见过这样的合作条款”来形容。

通过出门问问展示的小米商务部门发来的邮件截图可知,如果出门问问同意与小米签订上述协议,小米方面则会在当天的发布会上提及出门问问,如果不签,意味着出门问问失去了此次品牌露出的机会。
由于时间太紧,具体的协议条款有待商榷,出门问问最终没有在许可协议上签字。
但在三个小时后的小米发布会上,这家公司发现,小米仍然使用了出门问问的语音技术做演示。这引起了出门问问的强烈不满。
出门问问相关负责人对界面新闻记者表示,小米在发布会上介绍了一些AI合作伙伴,其中并没有出现“出门问问”的任何字样,但是现场演示的一段产品功能的Demo中,全部出自出门问问的人工智能语音技术。
查看小米发布会的直播视频可以看到,小米科技联合创始人王川在现场做了如下演示:当对电视说“想看邓超的电影”,电视可以为自动挑选出来,甚至能够精确到电影的哪一分哪一秒进行播放。当问电视电影画面中的人是时,电视语音也能准确的播报中演员的姓名。当问电视中的一栋建筑是什么时,电视则可以识别出是广州塔,又称“小蛮腰”。此外,电视甚至能根据语音指令,迅速调出邓超和张天爱第一次在电影中出现的镜头。
上述功能展示为小米在现场赢来不少掌声,但却没有人会关注,这种看上去有点酷的语音搜索技术和出门问问是否有关系。

出门问问方面认为,在双方没有签订合约的情况下,小米不应当使用出门问问的技术做发布会展示。
当界面新闻记者询问小米所展示的技术是否已经实现商业化时,出门问问方面没有给出肯定的回应,但强调小米已经把它当做卖点来宣传。
出门问问创始人李志飞此前接受媒体采访时,曾提到过计划向外界开放人工智能语音技术,但目前多是集中在智能手表所采用的第三方应用范畴。“像和小米合作这种B2B的形式,我们还没有正式宣布过。”出门问问相关负责人表示。
至于出门问问是否会通过法律手段来维护自己的权益,该公司表示尚没有具体计划,只是希望小米能够给出解释,尊重合作方的技术。
“问问相信,这个行业,只有重视规则,尊重技术,平等的合作,才有更大的未来,否则,布局再大,格局“小”,又有什么用呢?”出门问问方面如此表示。
对于出门问问的指责,小米方面于3月22日下午做出回应,表示对出门问问的行为感到困惑与遗憾。
小米在声明中解释称,小米电视选用了出门问问和搜狗两家供应商,由于跟出门问问在商业协议方面没有达成一致,决定提前终止合作。
至于发布会上的演示是否依然采用了出门问问的技术,小米方面表示,“2017年3月21日下午14:30左右在小米电视4A产品发布会现场演示语音交互时共发出20条语音识别请求,由于先到先得,其中18条由搜狗提前响应了,18条全部识别正确;只收到两条来自出门问问的识别结果,其中一条识别是错误的。”
