昨日,百度内部邮件宣布,高级副总裁向海龙兼任百度糯米总经理,原百度糯米总经理曾良涉及贪腐被辞退。
百度糯米曾良涉及贪腐被开
这份邮件显示,曾良利用职务便利,违规给某渠道代理商提供帮助,并从该渠道代理商融资中谋取私利,违反公司职业道德,构成严重违纪。对此,曾良已主动认错,并退赔公司经济损失。
百度决定解除曾良的劳动合同,并对涉事代理商进行处理。

(图片来源:界面新闻)
不过,业内人士纷纷表示,曾良的出局,没有那么简单,不仅仅是因为反腐。
2015年,李彦宏表示O2O是未来风口,值得砸200亿。结果美国资本市场完全看不懂O2O,3个月后,百度股价从200块跌到130块,市值缩水200多亿美金。
到了2016年9月,百度也开始转变对看法O2O。李彦宏表示,互联网的下一幕是人工智能,人工智能将成为百度“核心的核心”,要淘汰那些没有竞争力的产品。
而百度的新任总裁陆奇上任后,就开始大刀阔斧的改革。有业内人士表示:“糯米自己的人心里也很清楚,只是在等刀落下那一天。”
所以曾良的出局,不过是早晚的事。但业界没有想到的是,出局的理由如此惨烈:贪污腐败。
百度的贪腐问题,由来已久。在这之前,早已有很多类似的例子了。
那些年百度被开的高管们
早在2014年8月,百度游戏宣布,事业部副总监廖俊,利用职权涉及不正当交易,解除合同,并接受公安机关调查。与廖俊一起倒霉的,还有搜索资源合作部负责人王庆伟、品牌展示广告部经理陈刚、展示广告运营规划部客服主管林汉超、联盟发展部总经理马国林,都是涉嫌商业受贿,被解除劳动合同。
同时,百度还顺便向司法机关举报立案。

(图片来源:百度游戏官方微博)
2015年5月,百度内部邮件披露,百度渠道部高级总监宇晖、企业市场部高级总监金治、大客户销售部副总监陈祯锋、渠道部高级经理赵志勇、百糯成渝云贵大区总监王林、百糯成渝云贵大区销售主管蒋青苓、董生敏、百糯西安分公司销售王磊,因涉嫌商业受贿,被公司解除劳动合同,并被移交至相关司法机关处理。
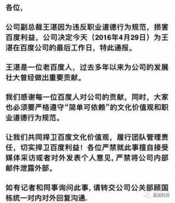
2016年1月,百度因“血友病吧”被卖遭全国网民声讨,深陷舆论漩涡。随后百度一封邮件,百度副总裁陆复斌、王湛、总裁张亚勤皆受到不同处分。其中,陆复斌、王湛负重要管理责任,被通报批评、记大过处分。到了4月,副总裁王湛便被通报开除了。

(图片来源:21CN财经)
2016年9月19日,百度又对17起严重违纪案进行通报,多与内部贪腐有关。
百度于是一口气开除了30名员工。包括百度糯米、北京客户发展部、渠道部、商务合作部、搜索产品市场、贴吧、多酷游戏,移动分发等部门员工,涉事人员轻则被公司开除,重则被移交司法机关,个别员工已被判刑。
其中与糯米相关的有10起,什么刷单骗补贴、虚假报销,虚拟业绩骗取销售提成,花样百出。
其余被处理的人,有不正当经济往来的,有恶意篡改网站排名,有受贿为网站倒流的,有私自卖游戏币,还有为外部公司开发软件的,让围观群众大开眼界。
2016年11月4日,百度又通报,副总裁李明远与一家被收购公司,有私下巨额经济往来;与某游戏公司也有私下交易。
最后,李明远引咎辞职。李明远曾是百度最年轻的副总裁,曾主导过百度知道、百度百科、百度移动等重要产品,为百度立下汗马功劳,一度被内部戏称为“太子”,深受器重。
2016年12月,百度又有高官落马。这次是工程规划建设部总经理董安民,百度称将其移交司法机关,具体细节并未公布,反正与贪腐问题有关。
这是价值观出了问题
商业腐败也是商业社会的一个影子,并不罕见,但像百度这样大面积腐败,每年都移交一大堆腐败分子的公司,还是比较少见的。小编认为,一个人腐败是个案,一大堆人腐败,往往就是土壤问题了。从这个角度看,百度应该好好梳理反省一下自己的价值观。
过去4年,百度一共发生了七起“腐败邮件门”,涉及大量高管,甚至还有打江山的重臣,这些人从一流名校毕业,进入到最优秀的互联网公司,但最后却倒在了腐败的枪口之下,百度的架构也一次次在腐败中动摇。而反观阿里和腾讯,同样处于近乎垄断的市场地位,但腐败案件却少的多。
百度本来希望连接360行,做360行的通用平台,但因为高层腐败,结构震荡,一次次无疾而终。面对着扑面而来的今日头条,百度似乎越来越顾此失彼,手忙脚乱。互联网业界都在以怀疑的目光打量百度,并讨论着百度能否保住BAT的光荣座次。
