
3月3日,能源局印发《煤炭深加工产业示范“十三五”规划》,粗略估算一下,预计2020年煤制油气产量当量将超过2700万吨/年,就相当于再创造了一个胜利油田,成为成品油市场上又一支重要的力量。

3月3日,能源局印发《煤炭深加工产业示范“十三五”规划》,其中规模目标(预期性),预计2020 年,煤制油产能为1300万吨/年、煤制天然气产能为170 亿立方米/年、低阶煤分质利用产能为1500 万吨/年(煤炭加工量)。
或再造一个胜利油田
由于原油炼化过程中的损耗等问题,成品率肯定不会达到100%,则煤制油1300万吨/年的产能,显然超过了1300万吨/年原油的产能;煤制天然气170 亿立方米/年的产能大约折合1400万吨/年的原油产量。因此,粗略估算一下,预计2020年煤制油气产量当量将超过2700万吨/年,而作为第三大油田的胜利油田在2015年和2016年的油气产量当量分别为2710万吨和2400万吨,这就相当于再创造了一个胜利油田。
根据《规划》显示,截至2015 年底,我国煤制油、煤制天然气、煤制烯烃(包括甲醇制烯烃)产能分别达到254 万吨/年、31亿立方米/年和862 万吨/年,2015 年产量分别为115 万吨、18.8 亿立方米和648 万吨。
这与2020年的预期目标还有一定差距,因此《规划》提到,“十三五”期间,重点开展煤制油、煤制天然气、低阶煤分质利用、煤制化学品、煤炭和石油综合利用等5 类模式以及通用技术装备的升级示范,列入规划建设的项目14个、储备项目16个。
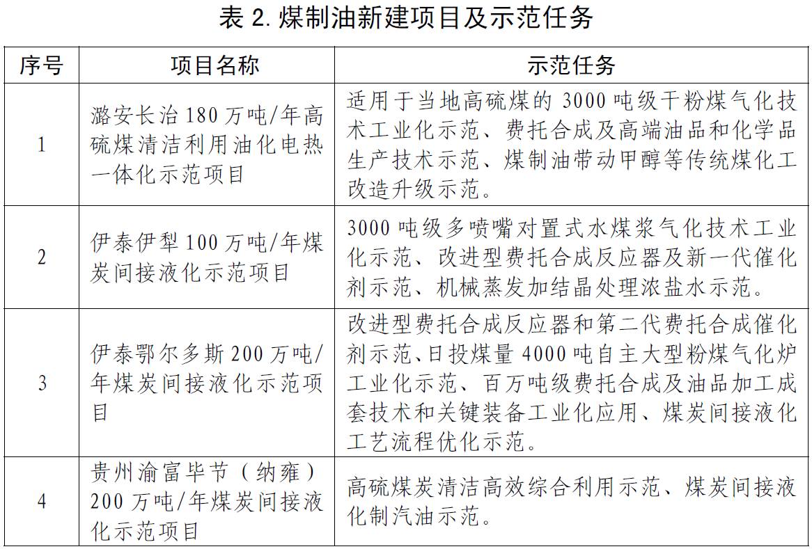
其中煤制油项目4个,储备3个。

《规划》截图
储备项目:陕西未来榆林煤间接液化一期后续项目、伊泰甘泉堡、宁煤二期等煤制油项目。
煤制天然气项目5个,储备7个。

《规划》截图
储备项目:新疆准东、内蒙古西部(含天津渤化、国储能源)、内蒙古东部(兴安盟、伊敏)、陕西榆林、武安新峰、湖北能源、安徽京皖安庆等煤制天然气项目。
低阶煤分质利用项目5个,储备项目6个。

《规划》截图
储备项目:延长石油榆横煤基油醇联产、阳煤晋北低阶煤分质利用多联产、京能哈密煤炭分级综合利用、新疆长安能化塔城煤炭分质利用、华本双鸭山煤炭与生物质共气化多联产、珲春矿业低阶煤分质分级利用等项目。
暂免消费税助煤制油竞争力崛起
而煤制油是否具有竞争力则关键取决于油价和成本问题。
2014年以前的几年,由于国际油价处于高位,国内成品油市场需求旺盛,因而煤制油企业也是获利颇丰。但自2014年下半年开始,油价暴跌,成品油消费税“三连升”,沉重打击了煤制油项目,其企业盈利水平也是持续走低。
目前油价逐步回升以及有利政策的出台,煤制油企业或许会再次迎来“红利期”。
以神华宁煤煤制油示范项目为例,该项目总投资约550亿元,是目前世界石油化工及煤化工行业一次性投资建设规模最大的化工项目,每年转化煤炭2046万吨,年产油品405万吨,其中柴油273万吨、石脑油98万吨、液化气34万吨;另外副产品,硫磺20万吨、混醇7.5万吨、硫酸铵14.5万吨。
据中国化工报报道,业内专家指出,煤制油单位完全成本约5200元/吨。其中柴油消费税1411元/吨、石脑油2105元/吨,综合看营业税金及附加费约为1746元/吨,仅消费税一项就占成本近30%,大幅降低了煤制油项目的盈利能力。
根据中国化工产品网3月3日信息,柴油报价大约为6000元/吨,石脑油报价大约为4500元/吨,液化气报价大约为4000元/吨,同样按照宁煤项目的产出为例,每吨煤制油的综合收入大约为5500元。
2月份,国家同意给予煤制油示范项目消费税免征5年的优惠政策,这就是说煤制油单位完全成本将下降1500元,约为3700元/吨。这就意味着煤制油的盈利能力将有较大提升,进而市场竞争力也会有大幅的增强,或将成为成品油市场又一支重要力量。
新的“大庆”VS环保争议
此外,在国家能源安全方面,由于当前石油对外依存度已经超过60%,煤制油项目对促进我国能源多元化、降低对外依存度有着较大意义。
据中国经济网报道,中国煤炭经济研究院院长岳福斌曾表示,煤制油产业在中国的发展有客观必然性和必要性。发展煤制油,有利于保障国家能源安全,也能解决我国高端油品短缺问题。按照目前我国每年成品油消费6亿吨左右的规模来测算,我国煤制油发展第一阶段的“小目标”应该是达到5000万吨的产能规模。第二阶段的“中目标”,则是实现1亿吨左右的煤制油产量,从而使我国石油对外依存度降到50%以下。这样一来,既解决了国家能源安全问题,也使煤炭产能过剩问题得到更好的化解。
这个“小目标”就相当于再创一个大庆油田。
而煤制油项目对于当地经济的发展也具有相当大的促进作用。按照宁夏“一号工程”计划:到2020年,神华宁煤煤化工基地油品产量将达到800万吨/年、聚烯烃产量200万吨/年,总产值将突破800亿元,新增就业岗位10万个,对促进宁夏经济社会发展意义重大。
当然煤制油项目也不乏反对者,两院院士石元春曾撰文指出煤制油项目在水消耗、二氧化碳排放等方面对环境将造成不利影响。
《规划》也指出,随着新环保法以及大气污染、水污染、土壤污染等专项行动计划的实施,煤炭深加工产业的污染控制要求将更加严格,煤炭深加工项目获得用水、用能、环境指标的难度加大。我国已承诺2030 年左右二氧化碳排放达到峰值并争取早日实现,煤炭深加工产业也面临碳减排压力。
文 | 诩禅
