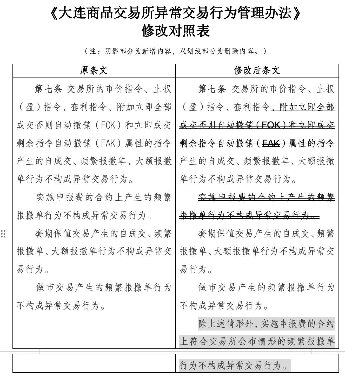
7月19日,大连商品交易所公告,《大连商品交易所异常交易行为管理办法》的修改已由大连商品交易所第四届理事会第四十六次会议审议通过,现予公布,自2024年10月25日交易时(即10月24日晚夜盘)起施行。

7月19日,大连商品交易所公告,《大连商品交易所异常交易行为管理办法》的修改已由大连商品交易所第四届理事会第四十六次会议审议通过,现予公布,自2024年10月25日交易时(即10月24日晚夜盘)起施行。

广告等商务合作,请点击这里
