记者 辛圆
我国服务业开放进程正在加速。7月11日,中国政府网发布《国务院关于同意在沈阳等6个城市暂时调整实施有关行政法规和经国务院批准的部门规章规定的批复》。
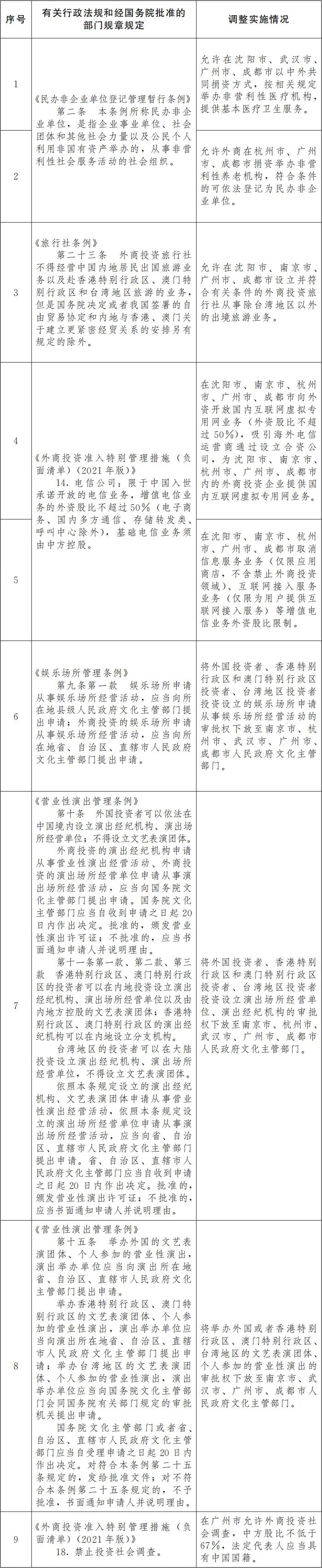
批复称,自即日起,在沈阳市、南京市、杭州市、武汉市、广州市、成都市等6个服务业扩大开放综合试点城市暂时调整实施《民办非企业单位登记管理暂行条例》、《旅行社条例》、《娱乐场所管理条例》、《营业性演出管理条例》、《外商投资准入特别管理措施(负面清单)(2021年版)》的有关规定。
在《民办非企业单位登记管理暂行条例》方面,允许在沈阳市、武汉市、广州市、成都市以中外共同捐资方式,按相关规定举办非营利性医疗机构,提供基本医疗卫生服务。允许外商在杭州市、广州市、成都市捐资举办非营利性养老机构,符合条件的可依法登记为民办非企业单位。
在《旅行社条例》方面,允许在沈阳市、南京市、广州市、成都市设立并符合有关条件的外商投资旅行社从事除台湾地区以外的出境旅游业务。
在《娱乐场所管理条例》方面,将外国投资者、香港特别行政区和澳门特别行政区投资者投资设立的娱乐场所申请从事娱乐场所经营活动的审批权下放至南京市、杭州市、武汉市、广州市、成都市人民政府文化主管部门。

在《营业性演出管理条例》方面,将外国投资者、香港特别行政区和澳门特别行政区投资者、台湾地区投资者投资设立演出场所经营单位、演出经纪机构的审批权下放至南京市、杭州市、武汉市、广州市、成都市人民政府文化主管部门。将举办外国或者香港特别行政区、澳门特别行政区、台湾地区的文艺表演团体、个人参加的营业性演出的审批权下放至南京市、武汉市、广州市、成都市人民政府文化主管部门。
在《外商投资准入特别管理措施(负面清单)(2021年版)》方面,在沈阳市、南京市、杭州市、广州市、成都市向外资开放国内互联网虚拟专用网业务(外资股比不超过50%),吸引海外电信运营商通过设立合资公司,为沈阳市、南京市、杭州市、广州市、成都市内的外商投资企业提供国内互联网虚拟专用网业务。在沈阳市、南京市、杭州市、广州市、成都市取消信息服务业务(仅限应用商店,不含禁止外商投资领域)、互联网接入服务业务(仅限为用户提供互联网接入服务)等增值电信业务外资股比限制。
批复称,国务院有关部门、相关省市人民政府要根据上述调整,抓紧对本部门、本省市制定的规章和规范性文件作相应调整,统筹发展和安全,建立与服务业扩大开放综合试点任务相适应的管理制度。商务部要会同有关部门、相关省市人民政府对上述调整实施情况及时组织评估,在相关城市试点任务结束前及时商司法部研提后续工作建议,稳定经营主体预期,保障工作有序衔接。
目前,我国已有11个省市被纳入国家服务业扩大开放综合试点,除上述6个省会城市外,试点地区还包括北京市、上海市、天津市、重庆市、海南省。
6月26日召开的国务院常务会议提出,要深化重点领域对外开放,并提到推出新一轮服务业扩大开放试点措施。
中国信息协会常务理事、国研新经济研究院创始院长朱克力对界面新闻表示,推出新一轮服务业扩大开放试点举措,不仅有助于吸引更多外资流入,还将加速我国服务业的国际化进程,为经济增长带来新动能。
他表示,当前无论是质量还是层次上,服务业开放还未起到支撑和引领产业转型升级、攀升全球价值链中应有的作用。未来要在扩大开放教育、文化、医疗、旅游等领域,有序放开养老、商贸流通、电子商务等服务业领域继续下功夫。
国务院决定在沈阳等6个城市暂时调整实施的有关行政法规和经国务院批准的部门规章规定目录

