文 | 田雪莹 郭梓頔 王进
疯狂内卷下,光伏全产业链价格跌势难止。裁员降薪、停工停产、项目延期或终止,一些光伏企业甚至濒临退市。
即使过度竞争如此,光伏行业扩产步伐依旧没有停止,“无形之手”似乎难以解开光伏内卷的“死结”。
相关政策措施正式或非正式陆续出台,“有形之手”干预能否缓解供给侧内卷?
光伏行业政策导向及其影响力非常显著,什么样的产业政策还能掀起行业变革,带来新的风口?
倘若风口打开,谁又将抢占先机?

市场“无形之手”失效?
光伏赛道已成为厮杀激烈的红海,硅料、硅片、电池、组件四大环节,基本跌破现金成本,组件价格已跌入0.8元/W区间。
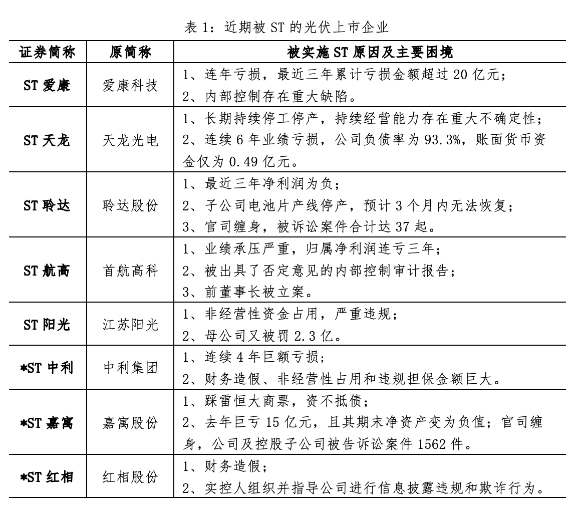
重压之下,大批光伏制造业项目延期终止,许多工厂停工停产,乾景园林、皇氏集团等一众曾经高调跨界光伏的企业,相继大撤退。扛不住压力,因现金流等问题暴雷,走向退市边缘的公司也不在少数。
近期全球光伏大会上,行业主流企业家感叹光伏行业正遭遇史上最强内卷,产业步入冰河期。
这场内卷何时才能结束?行业供给严重超过需求的情况何时才能改善?所有光伏从业者都迫切想知道答案。
一方面,企业尚有“负隅顽抗”之力。尽管当前众多光伏企业盈利情况恶化,但相比退出的高昂沉没成本,继续坚守带来的损失则少得多。光伏产业历经多次沉浮(见《光伏大战④:风暴将起,企业如何立于不败之地?》),许多企业应对行业危机的能力也有所提升,可见过剩产能出清尚需时日。
另一方面,产业逆周期扩产势头依然强劲。据国际能源网不完全统计,仅2024年4月全国就有66个光伏制造业相关项目签约、开工、投产,新增签约投资金额超1100.89亿元。新产能不断上马,拖累产业产能去化速度,拉长了行业内卷战线。
来源:国际能源网
显然,仅凭市场的“无形之手”难以帮助光伏产业摆脱供给严重过剩,同质竞争的漩涡,亟需政策的“有形之手”紧急干预。
当前,各级地方政府依然顾我的招商冲动、产业冲动和投资冲动,对光伏行业供给侧严重过剩拔苗助长,犹如火上浇油。有效的干预政策只能依赖于中央政府相关部门。
中央政府相关部门还有哪些政策工具可使?这些政策工具效果如何?是否还可能带来新的风口?
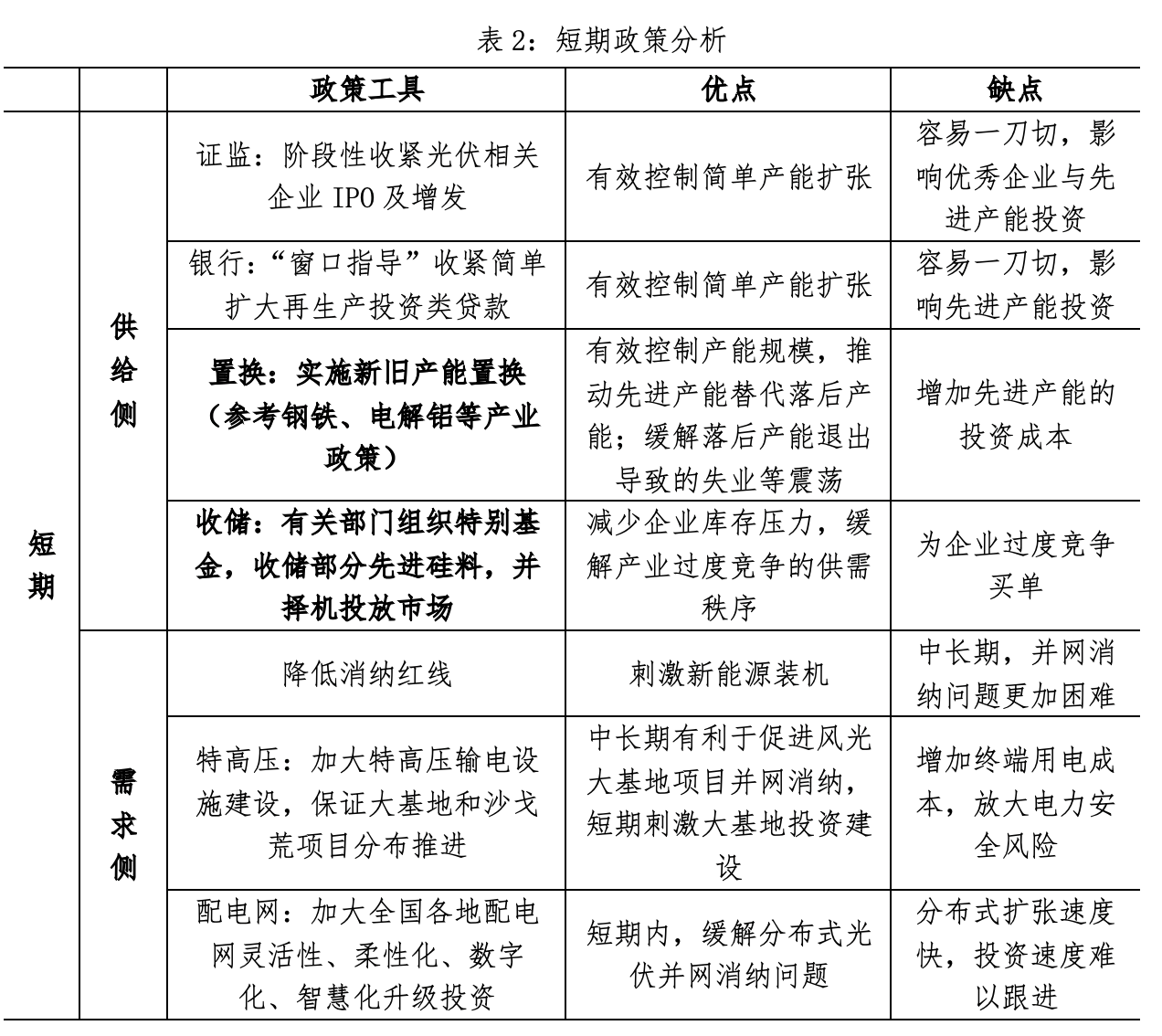
短期政策风口何在?
当前,行业供求严重失衡,同时产能扩张仍在持续,是否有简单操作的政策工具,直接干预且迅速生效?
(一)收紧融资
供给侧的投资扩张是导致光伏产业产能过剩的直接原因。相关政策由此切入,通过收紧光伏企业融资渠道,釜底抽薪,可降低产业扩张速度,加速落后产能出清。
收紧权益融资。去年8月,证监会开始阶段性收紧光伏等新能源相关企业IPO及增发,导致许多项目延期终止,有效减缓了光伏企业的扩张速度。其简单粗暴“一刀切”措施,有效扼制产能简单再生产的扩张,但也同时限制了先进产能与优秀企业的发展。
收紧债权融资。上市融资并非企业获取资金来源的唯一渠道,银行贷款是企业融资主要来源。中央银行需通过“窗口指导”收紧简单扩大再生产投资类贷款,避免同质产能过度扩张。当然,这一举措也将帮助银行规避行业系统性坏债风险。十多年前,曾经的某光伏巨头,激进扩张导致债台高筑,债务一度超300亿元,最终破产重组,国家开发银行等十余家银行被拉入债务泥潭。
供给侧过剩产能的出清,有利于光伏市场恢复秩序,极有可能为先进产能创造一个短期的发展风口。
(二)置换产能
产能置换政策,可对光伏产能扩张进行柔性管控。
该政策在钢铁、电解铝、水泥及平板玻璃等行业已成功应用过,控制产能过剩效果显著。不同的是,钢铁、水泥等是传统产业,光伏是新质生产力的代表。在制定产能置换政策时,应结合光伏产业的发展需求,科学确定需要纳入该政策的产能范围,制定合理的置换比例与置换标准,兼顾先进产能的发展与落后产能的出清,平缓落后产能退出相随的规模化失业可能引发的社会震荡。
虽然这一举措能够有效控制产能扩张的速度,但不利于市场公平竞争,“马太效应”会得以强化。同时,这一政策会增加沉没成本,先进产能的投资需要付出较高的代价。
(三)储备机制
融资收紧与产能置换政策都能够缓解产能过剩,而纾解企业高库存的问题则可以采取灵活的储备机制。
产能过剩下,光伏企业库存不断积压。为回笼资金,减少累库压力,企业只能争相降价以减少库存,最终导致价格不断下压,破坏产业生态。
同时,库存高企会使企业面临资金断流风险,一旦有主流企业因资金链问题破产倒闭,将对上下游产业链形成冲击性影响,债务承压、逾期和违约迅速蔓延,大批企业将随之倒闭,对光伏产业、关联行业甚至经济社会造成极大的负面影响。考虑到硅片、电池片及组件等产品更新迭代较快,我们认为对上游先进硅料进行收储,是一个行之有效的手段。
收储作为供应侧管控的措施,早在西周时期就有应用先例,近年来在电解铝等产业也有成功案例。通过对市场过剩的物资进行低收高放,动态缓解供需失调、稳定物价、助推产业的平稳发展。
为纾解光伏企业压力,相关政府部门可以通过组织特别基金,用于收储部分先进硅料,并择机投入市场。此举有助于缓解企业库存压力,回笼部分资金,对光伏市场起到一定提振作用。但是,由政府为企业过度竞争的行为买单,企业或抱有“侥幸心理”,日后极有可能重蹈覆辙。
(四)促进消纳
相比控管供给侧,推动需求侧扩张,政策带来的风口效应更为显著。
降低消纳红线。95%消纳红线的天花板,虽然控制了各地弃风弃光率,但在电网消纳能力短期难提升的情况下,无疑制约新能源装机的增长。对此,相关部门相继发文,提出“资源条件较好地区的新能源利用率可降低至90%”,为新能源项目建设松绑,有效刺激终端需求释放。消纳红线比例下降政策短期效应明显;长期看,或将导致,一方面大量新能源电站投运,另一方面并网消纳比例不断降低,同时,光伏发电高峰期电价更低。
加快输网建设。风光资源与电力负荷在地理位置上的错配,使得“西电东输”成为“三北”地区风光大基地电力消纳的主要方式。当前,特高压输电设施建设相对滞后,使得大基地项目消纳面临极大压力,抑制了风光装机的需求。为此,相关部门出台文件,鼓励特高压输电设施建设,促进风光消纳。但是,特高压输电基础设施所需投资高、建设周期长、利用效率低,必然推高终端用能成本,降低新能源电力的经济性。另外,长距离跨省输电,也放大了电力系统的安全风险。短期内,远水似乎难解近渴。
升级配网投资。分布式光伏建设灵活,不受用地限制,应用场景广泛,需求潜力巨大。2023年,中国分布式光伏装机猛增,电网承载压力陡增。各地“红区”频现,东部各省超150个地区分布式光伏已无新增接入空间。由于分布式参与者众多,较为分散,就近消纳是最好的出路。因此,升级配电网投资,加强灵活性、数字化、柔性化、智慧化改造成为重要的政策抓手。国家相关政策也相继出台,但分布式能源建设速度快,依靠两家中央电网企业计划性投资,配电网升级投资建设始终是被动的、滞后的、甚至是阻碍的,难以跟进分布式新能源发展的需求。
中长期是否有风口?
短期内,简单、粗暴、应急的措施可以比较奏效,但短期措施不宜长期化,例如融资收紧政策。短期政策往往治标不治本,带来的风口微不足道。真正的大风口,往往孕育于巨大的产业变革中。
当前,受美欧关税“大棒”影响,光伏出海难度跃升。海外市场前景黯然下,挖潜国内市场,畅通内循环显得更为迫切。国内市场的堵点在于,电力系统的“生产力”已然发生巨变,而新型的“生产关系”还未形成,因此引发了并网消纳等问题,制约了以新能源为代表的“新质生产力”的发展。
但生产关系的变革很难一蹴而就,往往耗时许久才初见成效,因此变革带来的风口还需等待。
(一)中期转机制
第一波大风口,应当来源于“转机制”带来的政策红利。
传统电力系统习惯遵循“源随荷动”的理念,电网统一管理源网侧并网消纳是发电侧参与电力市场的主要方式。随着新能源不断装机上量,分布式能源“遍地开花”,出力的“三性”特征使得电源侧相比负荷侧更难管理,并网自然成为束缚新能源发展的瓶颈。在此情况下,单靠电网企业把控全局、大包大揽、完成小、中、大各范围的电力高效平衡,就显得“独木难支”。
可见,电力系统运行和平衡机制亟需变革,在“并网消纳”的基础上,亟需大力推动“就近消纳”、“就近(小范围)平衡”的模式。
就近消纳机制下,不管是源网荷储一体化、绿电直供或是隔墙售电的方式,都无需电网大规模“输送”,解除了并网容量的束缚,节省了网线新建、升级、改造等巨额成本开支。同时由于“就近消纳”及“小范围平衡”打破了传统的“大范围平衡”模式,使得电力供需双方能够直接互动,多元主体的参与增加了电力系统的灵活性,大大提升资源配置的效率。
“就近消纳”及“小范围平衡”模式对新能源发电企业、电力用户、电网资源、虚拟电厂和电力系统安全等都大有裨益,特别的是,有助于提高电力消纳及消费的经济性和电力系统可靠性及安全性(见《电力大战10:新能发展瓶颈,如何有效突破?》及《电力大战11:配网社会经营,犹如洪水猛兽?》)。
当然,“就近消纳”和“小范围平衡”模式不是孤网运行,难以脱离电网支持,但其发展会对电网企业产生“挤兑”,减少电网企业的直接收入,电网企业显然缺乏支持的积极性和主动性。如何破解这一两难局面,无疑需要国资委改革对电网企业的考核机制,并进一步深化电力体制改革。
(二)长期革体制
最为难等的风口,也是最大的风口,是深化电力体制改革,建设新型电力系统。
从“政企分开、省为实体、联合电网、统一调度、集资办电”,到“厂网分开、主辅分离、输配分开、竞价上网”,再到“管住中间,放开两头”,中国电力体制改革的步伐虽然缓慢,并且不太到位,但30余年来,中国电力产业也在“螺旋式上升,波浪式前进”中不断发展壮大。如今,电力发展迈上了新阶段,电力体制改革进入了深水区,新型电力系统建设既是改革的目标,又是改革的重要抓手。
然而要改革根深蒂固的传统电力体制,实现真正的能源革命,难度极大,许多难题横亘其上。关于如何构建新型电力系统,推动能源革命,我们也曾系统提出过相关建议,具体可参见《电力大战⑫:新型电力系统,寻求更优模式?》与《电力大战⑬:虚拟电厂热潮,为何难以落地?》等网文。
下一代革命性技术?
在光伏产业技术引领的时代,领先且实用的技术是企业最为核心的竞争力。
当产业政策风口打开,哪条技术路线将为光伏企业夺得先机?
(一)当前主流技术路线
按技术成熟度来看,当前TOPcon、HJT与BC三条技术路线最有机会抢占中短期赛道,而转化效率见顶的PERC注定将在一两年内被彻底淘汰。至于这三条技术路线谁将拔得头筹,还得看度电成本谁降得最低。
如何进行布局,单押亦或多押,各企业应当结合自身实力、技术潜力、市场偏好等等进行综合考量。

(二)谁将引领下一代技术?
光伏产业技术迭代之快,企业要想维持竞争优势,还需要“走一步看三步”,押对路线,提前布局,否则很容易步入“尾大不掉”的窘境。
光伏产业链长,生态圈丰富。中国积聚了数万家大大小小光伏相关企业,各企业百舸争流,不断创新,构建了全球最具竞争力的光伏生态圈。
最具竞争力的同时,也加剧了行业内卷。在实际供给严重超过有效需求的背景下,行业危机已经到来(见《光伏大战⑤:风暴已起,如何越过“万重山”到达彼岸?》)。历史经验表明,行业危机后,一般将诞生出新的技术革命。
光伏主流技术将会有哪些革命性的创新出现?
板块互联技术。相对上游环节来说,组件环节技术门槛相对较低,同质化竞争更为严重。在这一环节进行技术创新,更有益于企业从竞争中脱颖而出。板块互联这一技术,“革命性”的从组件原理设计上颠覆串单元的概念,将组件设计改为横向互联纵向串联的网制结构,每片电池片实际电流输送从单一通道升级为网络通道,突破遮挡引发局部异常的单通道“木桶短板效应”,彻底解决热斑高温这一行业痛点,提升组件发电量超5%。此外,基于大电流低电压的组件设计,电站串逆变器单一通道可以安装更多组件,降低了投资及运维成本。
目前这一技术已经成熟,能够实现产业化应用,而且,可以通过现有组件工厂的升级改造,无论是PERC,还是Topcon、HJT与BC,投入1/4-1/3的成本,即可升级为全自动化的板块互联新一代组件工厂。
钙钛矿技术。在光伏行业,转换效率决定着技术路线的发展上限。不论是TOPcon、HJT或BC,都属于传统晶硅路线,理论极限效率受肖奎极限29.4%的限制,发展空间始终有限。而钙钛矿技术另开门户,极限效率(单结)可达33%,发展空间广阔。同时,其制备原材料纯度要求低且丰富易得,生产流程短、能耗低,有益于降低企业生产成本。但目前钙钛矿技术存在大面积制备难与稳定性差两个问题,制约了其产业化进程。
钙钛矿叠层技术。叠层技术能够吸收不同波段太阳能,极大提升电池转换效率。理论上,两结电池叠层,效率上限也高达44%,而20-30个电池叠加,其极限效率甚至可达65%。叠层技术的出现,可实现晶硅与钙钛矿产能的兼容,让晶硅路线搭上钙钛矿路线的便车,帮助其突破效率极限。钙钛矿晶硅叠层理论极限效率能够提升至40%以上,目前实验室效率也已达到32.5%。当前,钙钛矿叠层技术虽然还未进入量产阶段,但由于其提效速度快,被认为是晶硅的下阶段路线。
当前,光伏产业发展陷入行业危机。
一方面,企业需要开始自救。扛过寒冬,才能迎来春天的曙光(见《光伏大战④:风暴将起,企业如何立于不败之地?》),但是,这场危机终将有一半以上的企业倒在黎明前的黑暗,一半以上的产能将退出江湖。
另一方面,行业需要“有形之手”。短期的产业政策只能急救,副作用明显,治标易治本太难。中长期产业政策,如果能够按照能源体制革命的要求,予以推进,将缩短行业危机的周期,新的技术革命将如沐春风,如期而至。
如果如此,光伏下一个风口还远吗?
(本文经作者授权发布,仅代表作者观点。作者供职于国合洲际能源咨询院,该机构专注于石油、天然气、煤炭、电力、可再生能源及气候变化等相关领域的深度研究、评估和咨询。)
