文|经纬创投
很多人都会好奇,天才的大脑究竟长什么样?
爱因斯坦的大脑就是因为这样的“理由”被无奈解剖。爱因斯坦的遗愿是安详离世,不希望自己的大脑或身体被用于研究。但一个震惊世界的事件发生了——1955年,爱因斯坦与世长辞,当晚值班的病理学家托马斯·哈维把爱因斯坦的大脑偷走了。
为了揭开天才之谜,托马斯·哈维将爱因斯坦的大脑切成了240块,保存在火棉胶里(纤维素的某种又硬又坚韧的形态)。现如今,普林斯顿大学医学中心保管着170块切片,还有46块脑组织的薄片在费城马特医学历史博物馆展出,其他切片至今仍下落不明。
如果,我们大胆设想下,爱因斯坦的大脑没有被切片研究,如今我们可以复活他吗?如果当时大脑是被冰冻起来的,未来科技可以让爱因斯坦恢复意识和聪明才智吗?或许有这样的机会。
不久前,复旦大学邵志成博士团队成功将冷冻了18个月的大脑复活,这一研究成果已在《细胞》子刊上发表。

该团队提出了一种新型脑类器官冷冻保存技术MEDY,可用于保存人类脑组织和神经类器官,为研究脑疾病的病理机制、脑损伤的类器官移植和药物发现提供了新的途径。那么,冷冻人脑如何能实现大脑的组织复活?复活后的大脑,学过的知识和曾经的记忆也会完好保存下来吗?从解冻人脑到人类永生,人类追求永生做了哪些事情?以下,Enjoy:
01 复活“冰冻大脑”一共分几步?
日常生活中,鲜肉或者水果冻过再解冻会变软,人脑或类人脑组织也会遇到这样的问题。
因为细胞中含有大量水分,一旦被冻,水的体积会膨胀,并形成尖锐的冰晶,把细胞“撑破”。因此,脑类器官冷冻保存的最大挑战是避免或减少冰晶的形成。这也是学界一直需要攻克的难题。
以往的冷冻保存技术已被证明适用于胚胎干细胞、配子、胚胎、胶质母细胞瘤类器官、子宫内膜器官,这是因为胶质母细胞瘤和子宫内膜类器官都具有很强的增殖和再生能力,可以增加冷冻保存后细胞的存活并促进传代后的恢复。但脑细胞含水量高达80%,对低温损伤很敏感,传统技术无法保存大多数功能性神经元。
因此,复旦大学团队在实验过程中,先利用人类胚胎干细胞培育出大脑类器官,然后将其放入不同的化学药剂中,冷冻至少48小时后再解冻,监测其生长和细胞死亡情况。

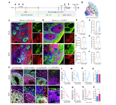
MEDY对皮质类器官功能结构的保护
最终,研究团队发现由甲基纤维素、乙二醇、DMSO和Y27632组成的化学药剂效果最为理想——大脑类器官组织解冻后,死亡的细胞最少、生长得更多,这种药剂被命名为“MEDY”。随后,研究团队不断延长冷冻时间,发现大脑类器官最长的冰冻时间达到了18个月,脑器官解冻后依然有活力。
讲完了冰冻过程,要说下如何解冻“大脑”。解冻步骤如下:1.将需要解冻的样本(如脑类器官或脑组织)从液氮中取出;2.放到37°C温度下使其尽快解冻;3.需要小心地将类器官转移到含有10μM Y27632的W4培养基中培养两天,然后继续在37°C下培养;4.第三天起,使用不含 Y27632的W4培养基,继续培养两天。后续根据实验需求,对解冻后的样本进行进一步的处理和分析。
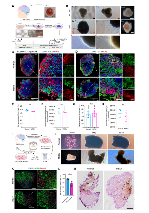
此外,为了扩大 MEDY 冷冻保存技术的潜在临床应用,研究人员从一名9个月大、患有癫痫的女孩身上取出了3立方毫米的脑组织。解冻后,脑组织在实验室培养物中存活了两个星期,仍然保持着活跃状态。

癫痫儿童来源的皮质类器官和活脑组织的保存情况
为了验证MEDY冷冻保存后解冻的类器官是否仍然具有功能性神经元活性,研究人员进行了钙成像。经过约20秒的刺激后,可以在MEDY冷冻保存的类器官中检测到强烈的钙活动。这意味着,冷冻保存后谷氨酸能突触连接仍然得以维持。

RNA测序揭示了MEDY冷冻保存技术背后的基因表达变化
综上所述,这些结果表明,在MEDY冷冻保存期间,皮质类器官的功能细胞结构可以得到很好的保存。
我们可以看到,这项研究展示了MEDY低温保存技术在人类脑组织和神经类器官保存方面的有效性和适用性,为脑科学研究和相关医疗应用开辟了新的途径。
那么,如果当初爱因斯坦的大脑被冰冻,有没有可能成功唤醒这位天才?坦白讲,难度很大。该项实验的研究人员也承认,MEDY低温保存技术可以维持脑类器官的细胞多样性、功能结构和神经网络活动,但很难在冷冻后保留神经类器官的相同发育阶段,对脑组织的保护可能有限,可能更适合保护脑组织的病理特征和一些神经元的存活。如此看来,让解冻后的大脑恢复如初,甚至具有主观意识活动,这个科学难题更是无法证实。
02 从冰冻大脑到冰冻人,人类永生有多远?
从古至今,人类追求永生的愿望从未停歇。传言,古埃及人制作木乃伊是为了他们在将来的某个神秘时候重新复活,开启来世之旅。而冰冻大脑和人体发展至今,同样是为了人类所期望的终极目标——长生不老。
而通过冰冻实现永生的畅想,最早始于20世纪中期。
1949年,英国生物学家波尔热(C. Polge)和史密斯(A. U. Smith)偶然发现精子在甘油溶液中可以经历低温冷冻而不死亡,使低温保存作为低温生物学的一个重要研究方向登上历史舞台。按照阿伦尼乌斯公式(Arrhenius equation)估算温度对生化反应速度的影响,若一生物体在4℃下能存活2小时,则其在-40℃下可保存数日,-80℃下可保存数月,-196℃下甚至可以保存几个世纪。
1962年,物理学讲师罗伯特·埃廷格在《永生的前景》一书中提出了人体冷冻的概念。罗伯特博士认为人类也和这些生物一样,具有“冷冻复活”的潜力。“死亡是一个渐进的过程,如果身体被冻得足够快,死亡是可以逆转的。”
他还在书中写道:“我猜,我们中的大多数将来会被用无损的方式冷冻起来。”2011年,他去世后,成为他自己创立的阿尔科冷冻研究所的第106个冷冻人。
实际上,在罗伯特·埃廷格提出这个概念之后,美国和其它国家掀起了人体冷冻运动,出现了包括纽约冷冻技术协会、加州人体冷冻协会等机构。但当时,罗伯特只是一个未来概念,没想到真的有人愿意做第一个吃螃蟹的人。
詹姆斯·海勒姆·贝德福德是前加州大学伯克利分校心理学的一名教授,生前沉迷研究冷冻技术。1965年,身患癌症的贝德福德得知自己时日不多,立下遗嘱说明:自己愿意接受人体冷冻的实验。于是,贝德福德死后就被立即冷冻,且将血液抽走,灌注了冷冻保护液,成为了全世界第一个被实施“人体冷冻”术的人。
贝德福德原定2017年解冻,但家人选择再等50年,所以至今仍在冷冻中。而负责管理贝德福德的机构是美国“阿尔科生命延续基金会”Alcor。它是全球范围内屈指可数的一家人体冷冻公司,成立于1972年,因重庆女作家杜虹在阿尔科冷冻大脑曾一度在国内引起轰动。
时至今日,全球范围仍有不少人尝试“人体冷冻”。《纽约时报》报道,截至2021年全世界大约有500人被储存在冷冻舱中。但背后主要是四家人体冷冻公司在运作:除了上述的阿尔科(Alcor),便剩下美国的人体冷冻研究所(Cryonice Institute)、俄罗斯的KrioRus和中国的山东银丰生命科学研究院。
但不同公司的冰冻技术也有差异。与阿尔科(Alcor)略有不同,美国冷冻机构 CI 使用的防冻剂名为CI-VM-1防冻剂,这是一种玻璃化溶液混合物,浓度为 70%。冰冻人体时,该溶液被放在冰箱至冰点以下,然后在人体的锁骨插入插管,顺着颈动脉进入心脏和大脑从而实现全身灌注。
而俄罗斯的KrioRus采用气体路线,将一种混合惰性气体注入人体后,开始降低温度,让细胞就会变成果冻状物质,这种方式也可以避免形成结晶。此外,俄罗斯人体冷冻技术公司KrioRus还曾透露,用于深空飞行的“人体冷冻术”2032年可能面世。宇航员经过漫长的“冬眠”后在太空舱“觉醒”,这种科幻片中的桥段也将成为现实?
山东银丰生命科学研究院是中国唯一的人体冷冻研究中心,曾在2017年完成了中国本土第一例“冷冻人”展文莲的手术。目前,展文莲等“冰冻人”以头朝下的姿态放置在一个容积2000升、高约4米的不锈钢液氮罐内,里面温度为零下196℃。在这之后,科研人员每天都来监测罐内的液位、内外温度以及罐体不同点的温度,每隔10-15天,会向罐内补充液氮。
虽然,目前四大机构都没有成功唤醒人类,但他们收取的手术费用和维护费用,相当不菲。譬如,“阿尔科生命延续公司”冷冻全身需要20万美元+每年的维持费用,冷冻大脑也需要8万美元+每年的维持费用;要在 CI 进行全身人体冷冻服务及贮存,终身会员的收费为2.8万美元,非终身会员则为3.5万美元。另外,随时候命及运输服务的收费为8.8万美元至9.5万美元。
要在银丰研究院完成冰冻人体手术的费用构成:液氮罐,40万;程序降温设备,40万;体外循环机,100万;呼吸机,七八万;冷冻保护剂的费用二三十万,这还不包括专家费用,救护车费用等等。此外,人体进入低温保存状态后补充液氮,这项费用大约为每年5万元。
用时间和金钱,真的能换一个长生不老的未来吗?目前,任何一家研究机构都不能给出明确的回答。可以看到,全世界的冰冻人体和冰冻人脑案例,至今尚且没有复苏成功的案例。更有不少“冰冻人”,因为储存公司破产而遗体解冻、腐烂……
冰冻不仅代表着无生命轰动的静止,也预示着暂停。当生命按下暂停键,“冰冻人”一直在等待被轻轻唤醒的一天。因此,总是有人愿意相信那个未来,那个冰冻人张开双眼的未来。
坦白说,他们的相信有一定科学依据。现代超低温生物学发现,人体细胞分裂的平均周期是2.4年,分裂50次就会寿终正寝。如果细胞分裂二十次的时候,放在-196℃超低温下细胞的一切生命活动就会停止。可当恢复常温后,细胞还能继续剩下的分裂。这也正是冰冻人的科学依据。
同时,越来越多生物或生命体被冰冻数年后复苏的案例也带来了希望——美国全国广播公司报道,2020年,一颗被冷冻了27年的胚胎被人“领养”后发育成正常的新生儿。这意味着只要胚胎在液氮中保存得当,理论上可以无限期具有活性。
同时,2023年发表在《公共科学图书馆:遗传学》上的论文表明,研究人员复苏了数条深埋在西伯利亚冻土层中、处于“隐生”(cryptobiosis)状态下的年龄约为4.6万岁的线虫。未来,仿生型低温保存技术或许成为今后突破人体低温保存技术瓶颈的方向之一。
但冰冻人体的研究仍是人类的无人区。或许只有到了冰冻人“睁开”双眼的那一刻,“冰冻复活”的质疑可能才会停止。可是,这又将需要等待多久?没人能说清未来会怎样。
References
1.Cell:Effective cryopreservation of human brain tissue and neural organoids
2.《自然》:低温保存技术复杂,当前技术无法使人体恢复如初 来源:自然杂志,作者:窦蒙家、张明宽、饶伟、刘静
3.爱因斯坦的大脑被切成了240块 来源:国家地理中文网
4.中国首例本土人体冷冻已完成,“复活”离我们还有多远?来源:上观新闻
5.-196°C休眠百年,深度揭秘“人体冷冻术” 来源:DeepTech深科技
6.复旦团队重大突破登Cell,破纪录复活「冰封」18个月人脑!三体云天明计划成真?来源:新智元
7.中国首例本土人体冷冻今年5月完成 每年补充液氮需5万元 来源:科技日报
