记者 杜萌
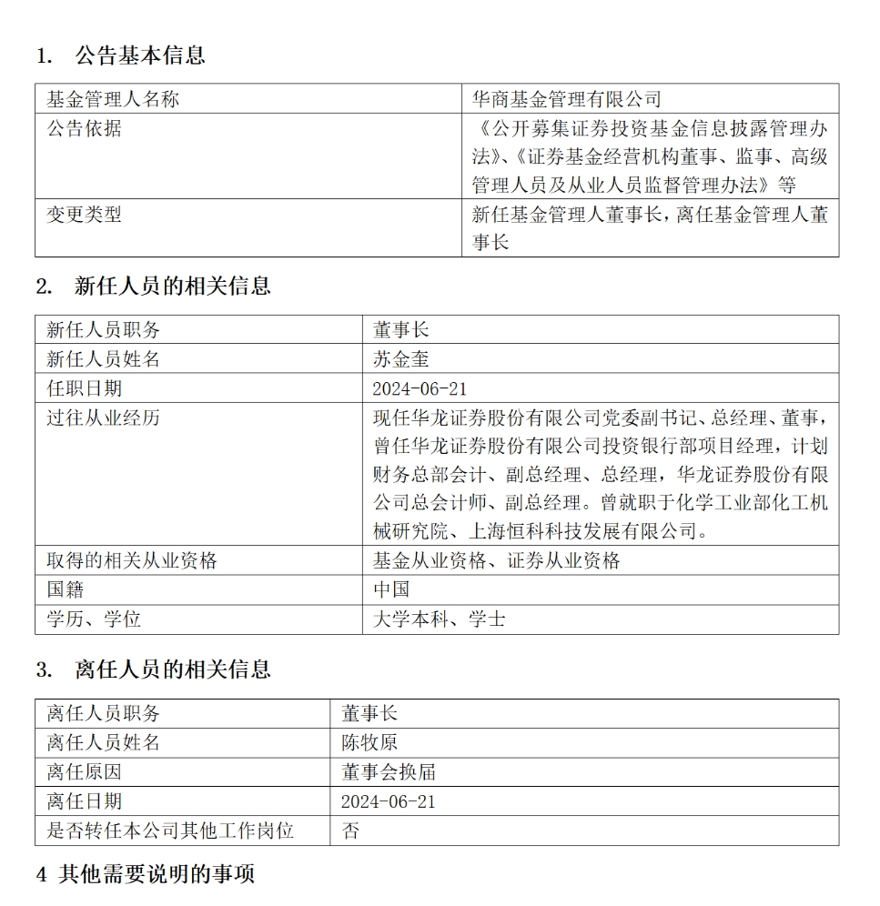
又有券商系公募更换董事长。昨日,华商基金公告称,因董事会换届,华商基金董事长陈牧原于6月21日离任,华龙证券总经理苏金奎上任华商基金董事长。
公告称,上述变更事项已经通过华商基金董事会审议,公司已按有关规定向相关监管部门备案,并将办理苏金奎担任公司法定代表人的工商变更登记等相关事宜。
陈牧原2019年7月1日任职至今已经近5年时间,自他任职以来,华商基金的在管规模稳步上升,已经从243亿元增长至今年一季度末的1304亿元,位列全市场的47位。
苏金奎现任华龙证券党委副书记、总经理、董事,曾任华龙证券投资银行部项目经理,计划财务总部会计、副总经理、总经理,华龙证券总会计师、副总经理。曾就职于化学工业部化工机械研究院、上海恒科科技发展有限公司。
公开资料显示,华商基金成立于2005年12月20日,总部设在北京,注册资本1亿元人民币。公司股东分别为华龙证券股份有限公司、深圳市五洲协和投资有限公司、济钢集团有限公司,占比分别为46%、34%、20%。

回顾华商基金成立近20年的发展史, 曾经的“五虎上将”王锋、孙建波、庄涛、田圣明、梁永强在2010年末一战成名,成为全市场关注的亮点。
2010年,由庄涛、梁永强、孙建波管理的华商盛世成长以37.37%的年度收益率力压王亚伟管理的华夏大盘,夺得2010年度总冠军。梁永强单独管理的华商动态阿尔法则分别在2010年、2013年分别取得24.64%、51.46%的收益率,均位列全市场的亚军。
2010年9月末,华商基金的规模第一次突破200亿,达到了211.53亿,随后,华商基金的规模一路高升,到了2015年6月30日,华商基金规模达到了763.44亿。
但随着庄涛、孙建波的先后离任,华商基金的管理规模一落千丈,到了2018年末仅剩余186.13亿元。2018年7月30日,大股东华龙证券派出王小刚兼任华商基金总经理。从履历来看,王小刚从华龙证券的基层服务部经理做起,一直升任至公司总经理助理兼经纪业务管理部总经理,2011年,王小刚任华龙证券副总经理。
Wind数据显示,截至今年一季度末,华商基金在管公募规模合计为1325.66亿元,其中非货规模达到了1162.68亿元。从产品类型来看,债券基金规模合计606.33亿元,混合型基金规模合计531.34亿元,股票基金规模合计为16.8亿元。
今年5月29日,华商基金旗下的知名基金经理高兵卸任了两只基金,也引发了业内的猜测。作为华商五虎之后的“扛把子”,高兵2010年2月份加入华商基金,至今拥有9年基金产品管理经验。
2020、2021年,高兵管理的华商智能生活分别取得了75.53%、66.45%的收益率,位居市场前列,这让高兵在基金行业声名鹊起。不过,在2022年和2023年,该基金登高跌重,回报率分别为-13.19%、-32.19%。
