界面新闻记者 |
界面新闻编辑 | 宋佳楠
当比价成为“悬在头上的一把剑”时,张宇有些不太适应。
以往京东内部也比过价,通常一周一次,且只是每天几百封公司邮件中一个不起眼的要求,和员工绩效也不挂钩。
但在今年,比价成了常态,和张宇一样的采销员工每天都要面对比价绩效排名。而且这个排名是逆向排名,主要依据所负责品类在部门中的占比系数和价格情况,“上榜了就说明你的价格没有优势。”
比价工作最开始由人工完成,会有专人每天手动翻阅各大平台的价格进行对比,再整理出一份密密麻麻的价格表,周期以月为单位。之后比价工具就代替了人工,一个更加精确的考核系统形成了。
这种变化源于京东重拾低价策略。

2022年底,京东创始人刘强东在一场内部大会上,将“低价”列为京东零售未来三年最重要的战略。零售部门内部也掀起了多项变革,而执行变革的重担压在了新任CEO许冉身上。
和上一任CEO徐雷相比,许冉加入京东的时间不过6年有余,她此前的身份是集团CFO,自去年5月执掌这家大型电商平台后,外界一直在关注着她将交出一份怎样的“低价改革”答卷。
从一季度业绩来看,成绩还算不错,营收增长之时净利同比提升17.2%,超出市场预期。财务出身的许冉确实展现了自己强有力的成本控制和财务管理能力,让京东在多次补贴、大举投放的情况下,依然做到了利润增长。
正在进行中的618成为“低价改革”的又一试验场。今年京东618于5月31日开启,主要围绕产品、价格、服务加码。按照京东的说法,其“投入力度为全行业最大”。
员工可以切身感受到京东对此次618的重视。该公司总部大楼内满是“战斗战斗,只做第一”的标语,部分班车延迟到凌晨3点,有会议室直接备好了行军床、毛毯与洗漱用品,战斗状态拉满。
但硬币的另一面却是部分供应商的反弹。今年5月初,56家出版社发出声明,联合抵制京东618促销。一位出版人士告诉界面新闻,当看到方案里列出的“全品种”“价保30折”等条件时,她感到难以置信。
“京东这次提的是最苛刻的条件,靶子也都指向它了。”上述人士说。
对此,京东图书采销员工魏超在朋友圈公开回应称:“我只是想卖更便宜的图书,更好地让利消费者;我只是想通过薄利多销扩大销量,给合作伙伴们创造收益;我只是想尽自己最大努力去促消费为社会创造价值。”
也有商家对京东的低价策略表示理解。一家饰品公司的负责人小柳告诉界面新闻,平台的价格建议大多数情况下是合理的,如果商家发现价格建议不合理,可以选择不跟随。
低价是京东应对市场和经济形势挑战的必走之棋。其和淘宝曾是国内电商市场无可争议的头部,也都曾押宝消费升级。但在黑马拼多多和直播电商崛起后,被京东和淘宝忽视的低价重新大杀四方。京东不得不用低价织起一张大网,以免自己在电商角逐战中失利、下坠。
这张“网”织起来并不容易。对外,需要平衡好与大小供应商的关系,应对同行的猛烈攻击;对内,将压力向下传导的同时还要设法激发员工士气。
张宇和其他采销并不清楚比价何时会结束,至少在见出分晓之前,“威胁”一直都在。
低价漩涡
京东的危机感并非一直这么强烈。
百联咨询创始人庄帅向界面新闻回忆,2017年,他和阿里京东两家公司相关负责人交流时,对方的反应都差不多。其中一人的话很能代表他们当时的心态,“哪怕我放弃这个(下沉)市场,损失又有多大呢?”
两家巨头彼此形成心照不宣的共识:下沉市场存在消费升级需求,而拼多多的商品供给结构难以满足,最后消费者还是会回来的。他们感受到了一丝威胁,但远没到生死存亡的时刻。
京东的底气,来自于它对未来发展的预期和对电商格局的信心。在中国电商鏖战的上半场,牌桌上甚至还没有拼多多的名字,而淘宝、京东分别借助C2C、B2C的差异化模式快速脱颖而出。
从四平米的中关村摊位起家,到线上自营采销体系建立,京东以高标准化的3C品类作为突破口,在自营物流的加持下,一步步坐稳头部电商座椅。
2014年上市时,京东的增长潜力一片大好。一来,自营和开放平台并重发展,这条路径已经被亚马逊成功验证;二来,从3C向家电、图书、服饰等多品类扩张,同样具备想象力。
直到“异类”拼多多闯入,国内电商的固有格局开始松动了。借助熟人间的拼团和强大的农产品、工厂产品组织能力,拼多多仅用五年时间就牢牢抓住了下沉市场数亿消费者,市值逼近京东,成为中国电商的第三极。
低客单价的农产品是拼多多的大盘,在淘宝、京东过去的实践中,这个品类“难做、成本投入高、难盈利”,理所应当地被认为不足为惧。未料真正让两家巨头感受到“危险”的时刻很快来临。
2019年上半年,拼多多祭出“百亿补贴”这一杀手锏,攻入一二线城市、深入京东天猫腹地。这一举动瞬时改变了阿里、京东之前所认为的“拼多多在帮他们培养市场”的观念。
也是这一年,拼多多创始人黄峥在内部讲话中称拼多多真实交易 GMV(成交额)超过了京东。更有第三方机构对三大电商巨头近年来的业绩和人效梳理对比,让这场战争的火药味愈发浓烈。
综合各平台数据,2018到2023年,京东员工总数从17.8万猛增至51.7万,这个数字是阿里的2倍、腾讯的5倍、拼多多的30倍。但员工人均年创收金额却逐年减少,从259.55万元减少至209.8万元。
相比之下,拼多多自2022年9月上线Temu后,员工增加得不多,营收增幅却更快了。2023年该公司员工增加到1.7万人,创收2476亿元,单个员工一年至少撑起1450万元收入。
由于各平台的经营模式存在差异,京东总人数包含物流配送等数量庞大的一线配送人员,这样的人效对比不算公平。但这也让京东重新审视自己与品牌、商家、用户的关系,重新思考下沉市场的意义。
刘强东很快开始带头“补课”。2019年初,他提出了“三大核心战役”,低线市场排在前列,甚至亲自带队在内部创业,推出对标拼多多的拼购业务“京喜”,并进入微信一级入口。但那时的京东仍未举全公司之力投入。
疫情带来的消费降级在造成需求结构性变化的同时,也进一步助推京东走向“低价”。
著名经济学者香帅将这种变化定义为“微利社会”的到来,经济增长放缓带来社会平均投资回报率下降,社会平均利润从“暴利”转向“微利”。
2023年显然是“微利社会”的重要分水岭。据香帅观察,很多企业放低了姿态,原来懒得做的项目、小市场、小品类,都开始卷,毕竟“蚊子肉也是肉”。
当时代产生激烈变动时,基于历史的预期就成了包袱,大象转身越来越难。曾经,强调品质消费的京东,押注消费升级才是未来。而近一年来,它不得不全力投入价格战的浪潮。
闪电式变革
对于京东员工而言,低价不是做不做,而是如何做的问题。
在前京东员工张宇的回忆中,京东做低价是一场自上而下的闪电式变革,明确的号角吹响于2023年1月初一场在周末召开的内部大会上。
这次会议专门面向京东零售一线业务团队召开。除集团管理层外,到场的主要是自营采销与POP(第三方商家)商家运营、营销业务员,全国各地分会场同步以线上会议连线参加。张宇作为3C数码家电事业部下的一名自营采销参加了该会议。
极少在基层员工会上露面的刘强东通过远程视频接入,时任京东零售CEO的徐雷及其他高管依次上台与其连麦发言。张宇明显感受到现场气氛并不轻松,在场的大多数人都曾看过之前媒体曝光的刘强东在高管培训会上的讲话。
在那场培训会上,他痛批高管团队执行效率低下,称高管中“拿PPT和假大空词汇忽悠自己的人就是骗子”,并且大谈价格在京东电商模式中的重要性,严厉地指出“京东已经让一些消费者有了越来越贵的印象”。
现在,刘强东不只希望高管重视低价,更要对零售一线业务员工喊话京东要做低价,“重拾低价武器”。早在2010年代中期开始,京东就不断通过各种方式降低成本、提升效率,强调对“低价”策略的重视,但很少在战略层面明确和系统化地推进低价策略。
刘强东拍板的低价改革很快贯彻至整个集团。张宇记得,“大会是周六开的,下个周一零售旗下各个品类线的高管老板就召开了部门小会讨论怎么落实低价。”一个星期后,家电3C、服装等各个品类部门针对供应商的一系列基础促销政策就有了一套“行动大纲”。
整个电商业务为低价改革酝酿的一系列战略陆续浮出水面。
1月,推出“春晓计划”大力扶持中小商家入驻京东平台;3月,上线“百亿补贴”频道;4月,在京东内部的一场经营管理会议上,刘强东亲自主持并确立了最新的组织架构变革框架,变革的核心目标是全面打通自营与POP两大商家体系,由统一的品类负责人管理,内部统一盘货、流量平权,实现自营和第三方平等对待。
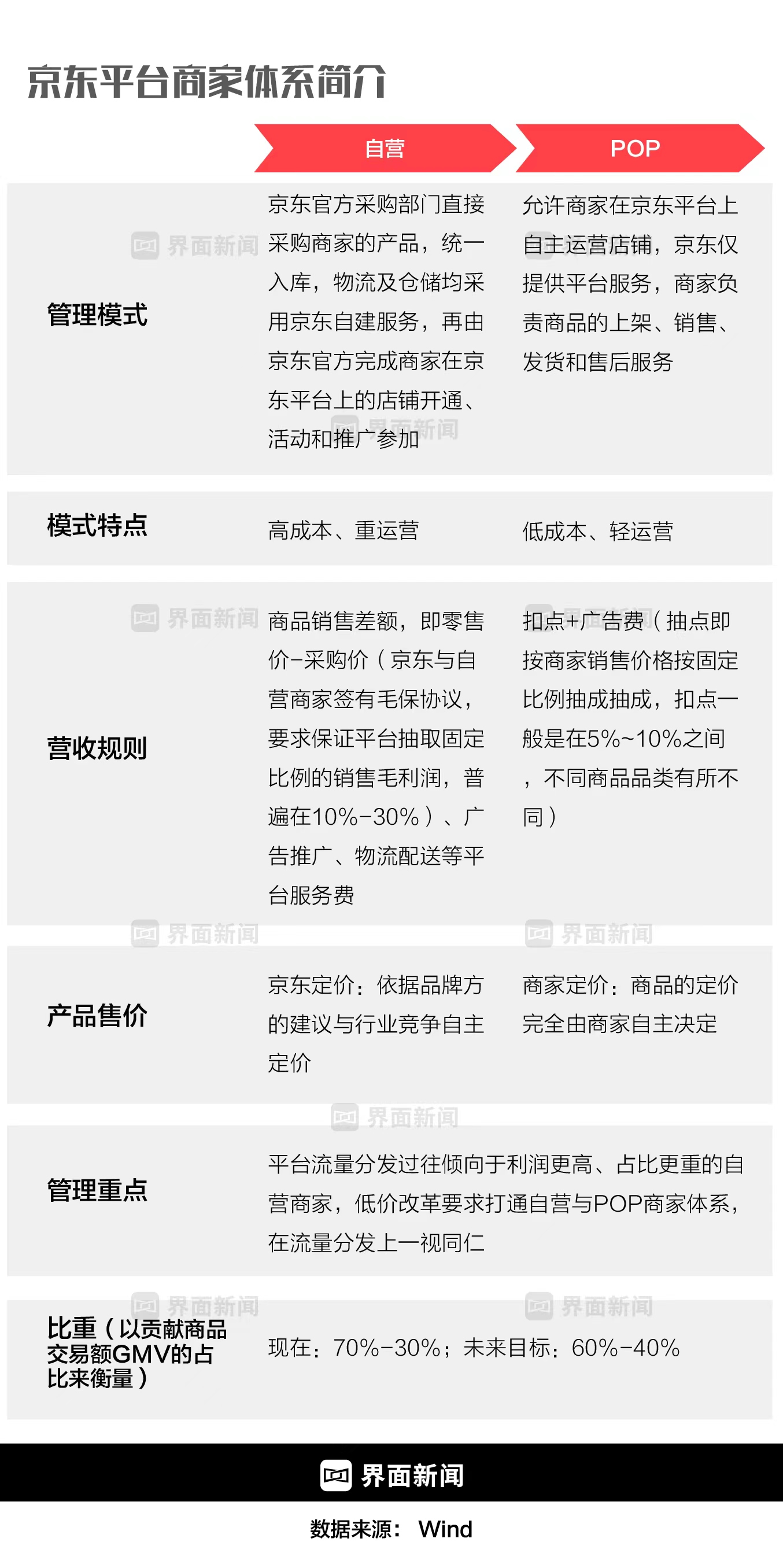
在POP模式中,京东扮演“零售平台”的角色。POP商家利用京东实现商品的流转销售,京东从中抽成。POP店铺的具体运营工作由商家自己的运营团队完成。按照京东的逻辑,要实现低价,需要依靠第三方商家,也就是要争取更多的中小商家入驻京东。
小柳所在的饰品公司正是京东希望拓展的一类中小商家。这家公司位于番禺珠宝小镇,此前是面向企业端的生产型厂商,去年6月通过京东“春晓计划”招商正式开启电商之路,主要销售金饰品和银饰品,包括金戒指、项链、手链等。据她所述,入驻四个月,公司就做到了自负盈亏,体量也在慢慢增长。
谈及当下各大平台的价格战,小柳认为,恶意低价竞争是自寻死路,低价竞争需要良性循环。”我们低价的意义是让消费者受益,同时保证商家的利润,我们不能每单都亏损。”她对界面新闻强调。
这也是京东想要实现的多方共赢的低价。即使是对白牌中小商家,京东也有控价机制,包括一个月的价格保护期,使得商家不能随意调整价格。但平台的流量推送与价格有关,低价商品可能会获得更多的曝光和流量。
小柳表示,平台会通过海量数据库为商家提供价格指导,帮助提高买家的成交率。商家根据后台的价格指导来调整产品价格,实践后发现销量确实有所提升,“这对我们来说是一个正向的反馈。”
她还提到,如果某个产品的成本上升,比如金价上涨,而平台的价格力仍然很低,可以选择不参与低价活动。而对于有利润空间的银饰品,将会继续执行低价策略。
京东低价策略执行一年多以来,小柳觉得是相对合理的。她认为平台的“百亿补贴”政策对商家和消费者是双赢的,商家能借此获得更多的流量和转化。
多方博弈
尽管京东有强烈意愿扶持中小商家,但目前营收利润贡献最大的仍是自营业务,占比达70%,而POP为30%。要撑起低价改革,自营业务同样重要。京东主打的自营模式注重品牌合作和品质的把控,在商品流通环节扮演零售商的角色。
张宇所在的采销团队在京东内部一直被视作“战斗部队”。采销最早是根据京东的自营模式设立的岗位。职能上将采购、销售两项工作合二为一,一头负责从供应商处采购商品,另一头负责商品在平台上的销售。这一团队曾经历过京东与当当、苏宁的电商大战,这次也是低价改革的实际执行者。为了鼓舞士气,继去年给采销涨薪后,刘强东日前再次宣布全体采销涨薪20%-100%。
在张宇看来,为推动低价改革,京东采销主要做了三件事:给供应商做低价战略宣贯、给业务线定比价绩效指标、压缩供应商供货成本和制定支持政策。
刘强东曾明确提及,京东做低价不是简单粗暴的全网最低价,而是追求平台、消费者、商家三方共赢的“高质量低价”。落实到执行层面,就需要面对与商家利益的重新分配。
张宇举了一个例子,原来商家按50元供的货,平台卖60元,平台可得10元利润;现在平台要按50元卖,且还要维持毛利不变,就需要商家按40元供货。
平台通常会与自营商家签署“毛保”协议来保证自己的利润。由于京东自建物流与仓储,将这部分费用折算,再加上其他费用统计总成本后,无论一件商品最终以什么价格成交,都要保证平台固定比例的毛利润。
基于这样的规则设定,平台与商家存在一个长期的博弈:一开始,由于集团重视低价改革的成效,各部门立项之初急于落地低价改革方案,采销向商家宣传低价战略时,会告诉对方按照原来的供货价采购,至于做低价亏的部分由平台打破毛保来承担。但一段时间后,平台若发现利润过低,需要和商家重新谈判降低供货价。
京东以自营起家,以高门槛筛选入驻商家确保品控,因此吸引了各个行业领域的大品牌,例如苹果、联想、欧莱雅等等。这些大品牌背后都有一套完整的渠道销售网络,品牌方需要统一管理旗下各渠道商的进货价格。与拼多多、抖音平台上占更大比例的中小型白牌商家相比,品牌商家对平台的依附性不那么强,配合平台做低价时拥有一定的话语权,越头部的品牌商在与平台谈判时话语权越强。
一家国产手机的渠道商告诉界面新闻,由于京东一直保持着行业公开透明的价格体系,他所服务的品牌方都是拿“京东价”作为控价的标准。
现在京东要改变这套价格体系,平台与品牌商家的谈判变成了话语权的博弈,关键筹码在于“谁更需要谁”。
相对不知名的中小型品牌商则会面临更多的挑战。一位刚入驻京东平台的自营商家报名参加促销活动时发现,除固定毛保外,参加活动的另一项必须条件是,“要由商家来承担配合平台促销降价及相应优惠劵所产生的成本”。最终算下来,店铺参加活动后产生的这一部分亏损还是由商家自己承担。
张宇每天要面临的比价更令平台与商家之间的降价博弈进一步升级。采销及他们所在的品类部门每天都会统计出一份比价排名榜单内部公示,最终的比价结果与部门及个人的绩效指标直接挂钩,这些都是低价改革后出台的新政策。
不只要在内部比价,还要与竞争对手争夺“全网最低价”。去年4月,京东首次上线了五星价格竞争力指标,根据同类产品的价格竞争力(按历史价格、最新价格、平台外的价格综合计算)按一至五星评级,获得五星价格力的商家将获得最大程度的平台流量曝光,且价格竞争力星级每隔两个小时实时更新。
比价的“压迫感”仍在持续蔓延。两位京东平台的商家告诉界面新闻,为与拼多多、淘宝、抖音竞争,采销会直接要求商家提供全网最低价,在双11、618这样的大促活动中更甚。
开辟新战场
如果说低价是刘强东口中 “过去成功最重要的武器,以后也是唯一基础性武器”,直播则是这家公司为落实低价策略大力开辟的“新战场”。
直播对于京东的意义,很大程度上是流量入口的增加。“京东的根本问题还是增长的问题,主要源自流量获取困难。”关注京东的海豚社创始人李成东对界面新闻表示,抖音凭借短视频吸引流量,拼多多则通过低价抢流量,甚至侵蚀京东和阿里的用户存量,这迫使京东和阿里进行一系列“伤筋动骨”的改革。
京东宣布低价改革后,采销被分配的一项长期要做的工作就是开拓新的流量。近几年来,电商市场的新增用户大部分都被抖音直播电商、拼多多瓜分。
京东早在2016年便上线了直播功能,进行商品推广和销售,但在内部始终游离于电商体系的核心业务之外。即使是淘宝直播、抖音、快手为代表的直播电商崛起,并连续以三位数的增速成为电商市场的新势力后,京东彼时对直播电商的重视依然不足。
在外界的印象里,京东以供应链为核心的电商模式与直播电商是“不一样的生意”。前任京东零售CEO辛利军在接受界面新闻等媒体采访时曾表示,“他们(直播电商)是内容平台,而我们是零售的供应链公司。”
真正的转变发生在去年双11。就在京东与李佳琦直播间爆发“底价协议”事件后,京东集团内部连夜开始筹备采销直播间。
张宇记得,当时京东3C数码事业群的高管半夜在微信群内临时通知,“我们要做一个由京东采销做主播的直播品牌,采销人人上播。”
第二天,京东采销直播间开播,首播主题直接定为“价格低过李佳琦,现货9折起”。为了凸显与李佳琦这类超级头部主播的不同,京东还设计了“无坑位费、无佣金、无套路”的标语,强调采销人员“更懂产品与价格”。
从10月25日首播到双11收官,京东采销直播间的流量与销量都达到了一个小高峰,累计观看人数突破3.2亿,新商家成交单量环比上月同期增长超5倍。
张宇在双十一期间上过两次直播。以他的亲身经历来看,京东做采销直播间行动很快,由于许多采销缺少直播经验,京东还临时从MCN公司请来了专业助播引导。
每个直播间的数据表现不一,像3C数码直播间带货华为Mate60手机时,最高时上播有50万人在线观看,一场能卖出几千台,但像一些小品类家电直播,最高也只有10万人观看,播了一个小时只卖了20多台。
但京东并未因此放弃对直播业务的探索。
今年3月,京东零售公布了2024年的三大必赢之战,分别是内容生态、开放生态、即时零售。其中,内容生态主要指直播、短视频、图文等京东站内板块,采销直播将成为构建内容生态的重点。
京东管理层连续注册了多个“京东采销直播间”“采销直播”“京东采销”商标,但目前内部对采销直播的核心竞争力尚未达成统一共识,仍在高人气主播和采销当主播之间徘徊。
数字人直播则给京东直播带来了新选择,也成为京东“找流量”的新尝试。最先开启数字人直播的是“AI刘强东”,不到1小时,直播间观看量超2000万,整场直播累计成交额超5000万元。
据许冉透露,“AI刘强东”之后,将有数百位总裁数字人在618活动期间直播。目前京东正探索数字人直播在企业客户市场的应用,已在全国多地招聘以支持业务增长。
许冉自己也参与了一场与周鸿祎对谈的真人直播。这是她自去年上任CEO以来,首次长时间地公开露面。当天直播弹幕不停有人问,“这是谁”?毕竟除了“掌舵人”刘强东,京东高管对外露面的机会并不多。
在很多重要事件的决策上,刘强东始终是那个拍板的人。他也曾尝试放权,但很快意识到组织效率下滑的问题,遂重新回归。
此次亲自操刀低价改革之时,刘强东不止一次地担忧京东因“大公司病”而陷入疲态,并放出狠话,“业绩不好,又从来不拼搏的人,公司一个都不能容忍。”
他还重新定义了“兄弟”的概念,认为不拼搏的员工不是兄弟,也不应该在一起共事。“你的存在,对于拼搏的兄弟来说,是不公平的。”
的确,对于一家刚过26岁生日的互联网电商公司来说,还远没到休养生息的时候。强敌环伺之下,所有人都要重回战时状态。
此时距离618开启已过去半月时间,京东交出了部分成绩单:截至5月31日24点,同比增长超5倍的品牌超过1万个。首次参与京东618的新商家中,成交额超100万的新商家数量环比增长45倍。
而在京东的新战场直播间内,618首日4小时直播观看人数同比增长460%,京东采销直播订单量较2023年11.11同期增长300%。
618收官之时,也将决定着京东是否能获得更多的资本去应对下一轮低价角逐。
界面新闻记者张友发、张帆、程璐对本文亦有帮助
(文中张宇、小柳为化名)
                
    
    
            
                