文丨赵伟(国金宏观)
5月17日,稳地产政策全面加码,购房门槛、房贷利率已至历史最低,后续政策还有哪些空间?
一、相较过往,本轮地产低迷时期更长,“三大堵点”拖累修复节奏
2024年初,地产新开工、竣工面积延续低迷,地产投资负增长持续时长达22个月。2024年前4月,房屋新开工面积延续低迷、累计同比下降24.6%,竣工累计同比下降20.4%,房地产投资维持负增长达22个月,累计同比下降9.8%;分项上看,设备购置和安装工程投资继续下探,3月累计同比分别为-16.3%、-16.6%,建筑工程投资边际修复,3月累计同比降幅较2023年12月收窄约3个百分点至-9.6%。


本轮地产投资、销售低迷持续时长明显长于2008年、2015年两轮稳地产时期。
受全球金融冲击,2008年我国出台系列稳地产政策。2008年10月央行将商业性个人房贷利率的下限调降至贷款基准利率的0.7 倍,购买首套普通自住房最低首付款比例调降至20%;12月,财政部、国家税务总局对2009年个人购买2年及以上住房转让实施营业税减免。政策支持下,2009年一季度地产销售已显著回暖,累计同比由负转正至8.2%,国房景气指数亦于2009年快速提升、2010年初达105。
2015年,全国商品房住宅库存高企背景下,稳地产以“去库存”为主。一方面,2014 年9月起,“认贷不认房”等政策持续落地,降低居民购房门槛及成本;另一方面,2015年6月棚户区改造项目支持力度进一步加大,推动商品房去库存加速。2015年年中,地产销售结束持续15个月的负增长、累计同比由负转正至3.9%;且随着商品房住宅库存自2015年底开始回落,2016年地产投资当月同比涨幅不断回升,国房景气指数亦在2015-2016年快速改善。


本轮地产下行与2008年、2015年不同,居民购房、房企融资、住宅库存三方面均存在“堵点”,且三方互相影响掣肘过往政策效果、拖累地产修复节奏。相较2008年、2015年,当前居民部门杠杆率已处较高水平,同时居民可支配收入增速放缓、就业信心待修复等拖累其购房意愿修复。
从居民杠杆视角来看,2023年我国家庭杠杆率处于较高水平、达64%。居民可支配收入增速亦放缓,2020-2023年平均增速为3%、低于2016-2019年7%的均值,且2023年底居民就业、收入预期指数亦处低位、尚在修复。居民杠杆率及收入预期的不同,或使本轮地产销售修复所需时间长于过去两轮。


房企融资存在“堵点”,使得本轮地产投资下滑持续时间超过去两轮。过去两轮地产低迷时期,地产销售资金及首付按揭资金虽负增长,但总体地产开发投资资金维持正增长。相比之下,本轮地产开发投资资金不仅存在销售资金、首付按揭回落,房企融资亦面临困难。从A股房地产开发运营行业上市公司数据来看,2021年,行业房企筹资性现金流净流出超3000亿元,且2023年未见明显改善,房企筹资性现金流仍净流出超千亿元。这也导致本轮地产开发投资资金累计同比自2022年2月下滑,2024年4月仍在探底、为-25%。


住宅高库存亦需政策加码推动解决。从存量规模上看,2021年以来全国商品住宅库存持续去化。但销售低迷下,商品住宅库销比反而上升,库存去化周期明显拉长。2024年4月,全国商品房住宅广义库存达20亿平方米,虽低于2020年的27亿平方米,但主因2021年起地产新开工投资大幅下挫;4月广义住宅库销比仍达25个月、处于68%的历史分位。库存高企与销售低迷叠加,房企拿地意愿低迷持续的时间亦长于预期。


二、4月政治局会议后,全国稳地产政策加码,疏通库存“堵点”信号已现
4月政治局会议后,“消化存量”、“优化增量”成为地产新模式的“新探索”。4月政治局会议强调“统筹研究消化存量房产和优化增量住房的政策措施,抓紧构建房地产发展新模式”。同时,年初以来,多地试点住房“以旧换新”,助力地产“去库存”。例如,郑州2024年计划完成二手住房“以旧换新”1万套;城中村改造和保障房体系建设也可能是地产“以旧换新”、实现“去库存”的重要抓手。(详见《政策“抓落实”,地产“新探索”》)

5月17日,疏通地产高库存“堵点”思路进一步明确,存量商品房、土地均可盘活。国新办“吹风会”上,住建部、自然资源部等表示支持地方政府“以需定购”,组织地方国有企业以合理价格收购一部分存量商品住房用作保障性住房;尚未开发或已开工未竣工的存量土地,亦可通过政府收回收购、市场流通转让等方式妥善处置盘活,以推动房地产企业缓解困难和压降债务。同时,自2023年2月的租赁住房贷款支持计划后,央行再设立3000亿元保障性住房再贷款,鼓励金融机构支持地方国企收储,60%的本金支持比例下预计将带动银行贷款5000亿元,支持规模虽有限但疏通地产高库存“堵点”信号意义明显。


同时,需求端政策“三箭齐发”,全国居民购房首付比下限、公积金和商业贷款利率均已降至历史最低,或可激活部分居民购房需求。稳地产政策“三箭齐发”。首套房和二套房首付比例下限降低5%,降至15%、25%;公积金贷款利率下调0.25%,5年以下(含5年)和5年以上首套房公积金贷款利率下限降至2.35%、2.85%;取消首套和二套住房商业性贷款利率下限。“三箭齐发”下,居民降低购房门槛及成本下限已降至历史最低。


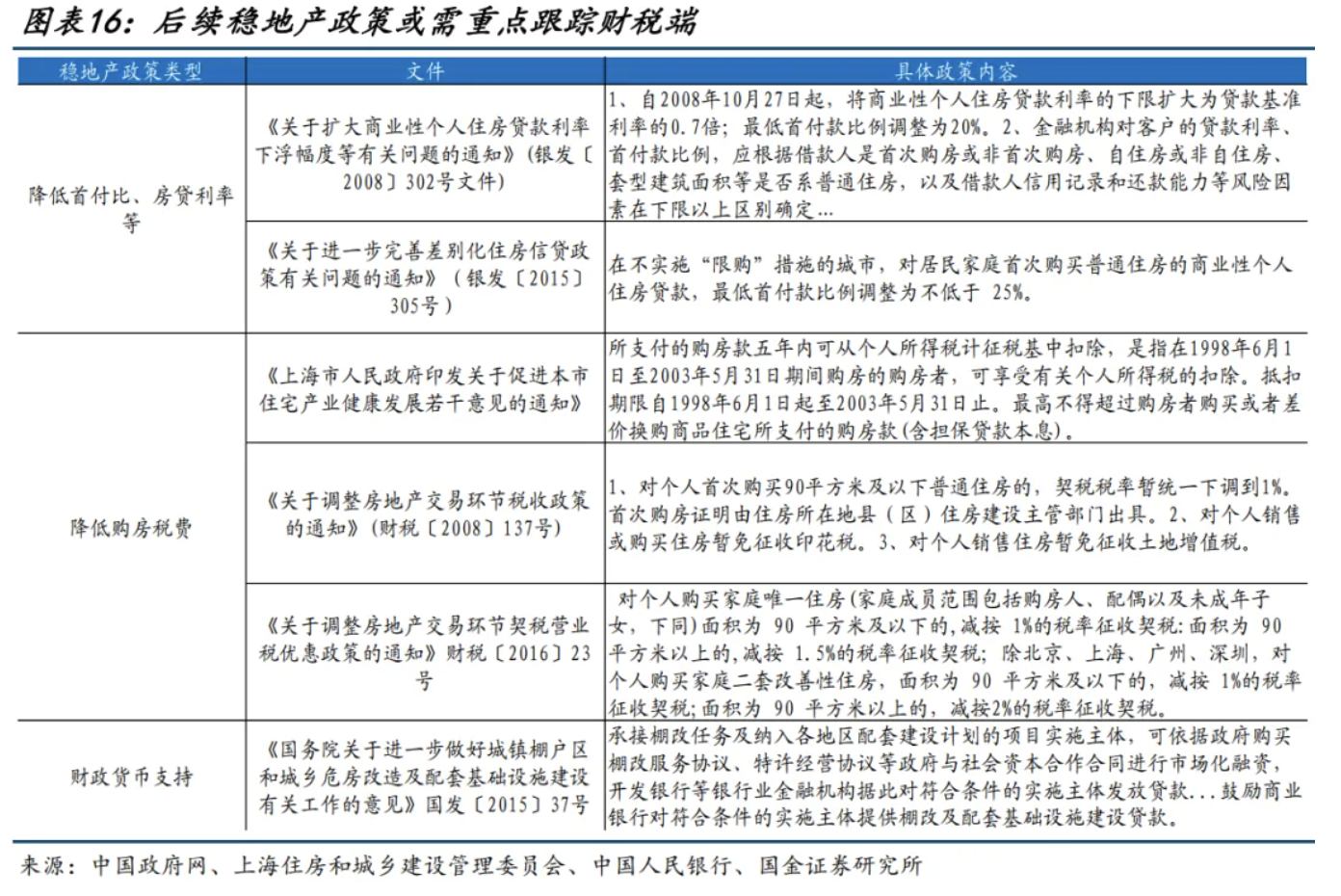
三、后续稳地产政策重点跟踪财税端,税费减免、财政贴息等可能成为储备政策
以2008年、2015年两轮稳地产时期为鉴,居民购房政策支持中,首付比、房贷利率已降至历史最低,后续稳地产政策重点跟踪财税端。购房税费减免方面,本轮稳地产针对住房换购者推出满足一定条件予以个人所得税退税优惠,而对于购房税费优惠、个税住房贷款专项抵扣等政策尚未有较大调整,可能是成为后续稳地产储备政策。

地产“去库存”方面,地方国企助力地产“去库存”若要见效,“准财政”和央行再贷款等支持力度或仍需加大。考虑到地方财政收支自2020年以来即维持紧平衡、土地出让收入增速继续下探,地方财政对地方国有企业收储项目支持力度或有限。而不得涉及地方政府隐性债务要求下,地方国企收储融资或相对谨慎,若要将全国广义库销比降至18个月,在不考虑销售大幅回升的情况下,广义住宅库存需减少近6亿平方米,按照2024年一季度9400元/平方米的全国新房出售均价估算,所需资金或超5万亿元,PSL等“准财政”、央行再贷款等对地方收储支持力度或仍需加大。


同时,出于防止新增隐债,地方政府组织地方国有企业收储项目或需中央财政贴息或折价收购才可维持保障房项目自平衡。截至2024年3月,我国一线城市和部分强二线城市租金回报率均低于5年期以上LPR,处于3.5%以下,甚至上海、深圳、广州等地市中心租金回报率低于央行保障性住房再贷款1.7%的利率水平。考虑到地方组织收储是为了转化为保障性住房,则项目租金收益率大概率低于市场水平。因此,要实现防止新增隐债、实现收储项目的自平衡,或需中央财政对收储项目贷款贴息,或各地因地制宜根据租金不同收益率水平折价收购。


经过研究,我们发现:(1)与2008年、2015年不同,本轮稳地产,地产销售、住宅库存、房企融资等方面均存在“堵点”,或对稳地产政策落地生效形成掣肘。2023年,我国居民部门杠杆率已处较高水平、达64%,同时居民可支配收入增速放缓、就业信心待修复等或拖累居民购房意愿。住宅库存高企,叠加房企融资存在“堵点”,使得本轮地产投资下滑持续时间超过去两轮。
(2)4月政治局会议后,“消化存量”、“优化增量”成为地产新模式的“新探索”。近期全国层面稳地产政策再加码,疏通地产高库存“堵点”思路进一步明确,存量商品房、土地均可盘活。需求端政策“三箭齐发”,全国居民购房首付比下限、公积金和商业贷款利率均已降至历史最低。
(3)后续稳地产政策重点跟踪财税端。购房税费减免方面,本轮稳地产针对住房换购者推出满足一定条件予以个人所得税退税优惠,而对于购房税费优惠、个税住房贷款专项抵扣等政策尚未有较大调整,可能是成为后续稳地产储备政策。同时,地方收储项目或需“准财政”等加大支持才可大规模推广,需中央财政贴息或折价收购等才可维持项目自平衡。
(文章首发于作者微信公号“赵伟宏观探索”。版权归属原作者。文章仅代表作者观点。责编邮箱:yanguihua@jiemian.com。)
