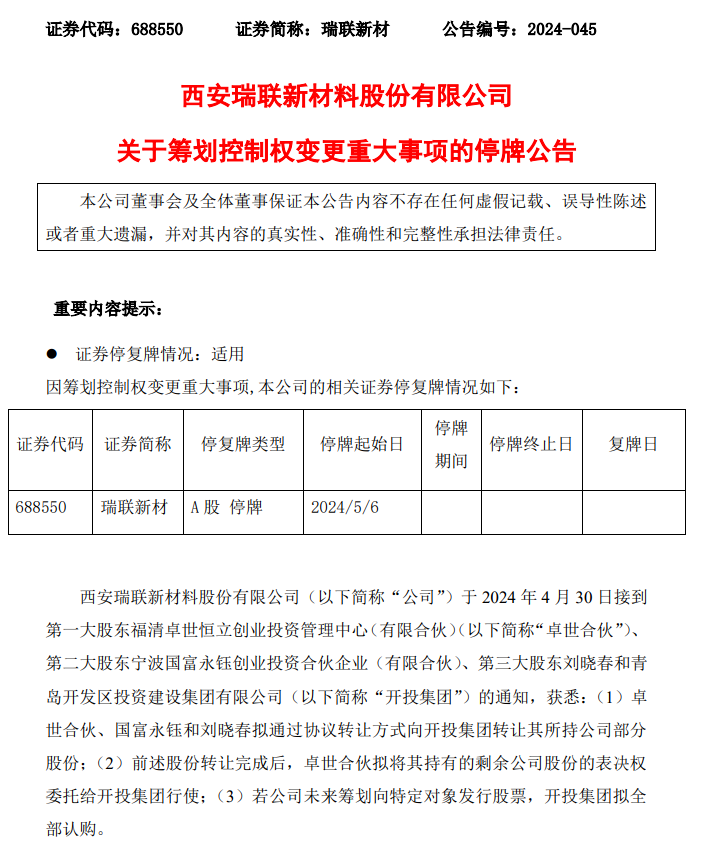
5月1日,科创板上市公司瑞联新材发布公告,青岛开发区投资建设集团有限公司(以下简称“开投集团”)拟接手公司前三大股东所持部分股份,企业控制权将发生重大变更。
5月6日,青岛西海岸新区海洋控股集团有限公司(以下简称“海控集团”)以13724.57万元的底价,挂牌转让青岛西海岸新区民营企业联合投资集团有限公司(以下简称“民联集团”)7.75926%股权,将于5月31日限时竞价。
这两则股权转让的背后,实控人均为青岛西海岸新区国有资产管理局。而无论是收购上市企业控制权,还是区属国有企业间的股权变更,对于西海岸新区国资局来说都并非首次尝试。
2020年以来,以西海岸新区国资为代表的青岛国资,已通过资本收购的方式实控了十余家上市公司。其中,西海岸新区国资占了半数,已然成为地方国资挺进资本市场的重要力量。
此番拟被开投集团纳入旗下的西安瑞联新材,已是近4年青岛国资实控企业开展的第14宗上市公司的控制权收购。
据瑞联新材公告显示:公司前三大股东拟通过协议转让方式,向开投集团转让其所持公司部分股份,第一大股东还拟将其持有的剩余公司股份的表决权委托给开投集团行使。

交易完成后,青岛开投集团将成为公司第一大股东,而青岛西海岸新区国资局将成为公司实控人。

此前,西海岸新区国资已通过资本并购的方式,先后拿下了博天环境、北京文化、万马股份、胜华新材、诚志股份、融发核电等6家上市企业的控制权。
其中,胜华新材、融发核电、瑞联新材同属于开投集团旗下,万马股份和诚志股份同属于海控集团旗下。这两家区属国企也是西海岸新区国资签署上市公司控股收购的主要执行主体。
只不过,这些上市企业被收购后,并非按照既定路线发展。例如2020年收购的博天环境,在2022年时遭遇破产重整,后于2024年4月退市。
当然,所收购企业不乏令人眼前一亮的表现,像万马股份和融发核电,便双双实现了营收、净利、市值的增长,成为西海岸新区国资进军资本市场的成功案例。
当然,当下的亏损并不能代表未来,上市企业收购后的运营效果,还需要更多的时间来验证。不过从西海岸新区国资的角度来看,这4年来投入的百亿收购资金,收获了其在上市公司的持股市值100多亿(总市值410亿元),撬动合并总资产585亿、合并净资产增364亿,增信能力毋庸置疑。
而在对外收购上市企业的同时,对内西海岸新区区属国有企业之间的股权变更,同样也是西海岸新区深化国资国企改革的重要方式。

5月6日,青岛产权交易所综合交易平台披露民联集团股权转让事项,其中提到:西海岸海控集团拟转让民联集团7.75926%股权,底价13724.57万元。信息披露起止日期为2024年5月6日至2024年5月30日,将于5月31日10:20限时竞价。
公开资料显示,民联集团共有7家持股企业,最大股东瑞源控股集团有限公司持股70.22%,青岛西海岸新区海洋控股集团有限公司则持股8.10%,此番将出让7.75926%股权。
转让公告中显示,民联集团2022年营收232052.83万元,利润总额11822.08万元,净利润8448.69万元,资产总额367340.31万元,负债总额220148.97万元,所有者权益147191.34万元。而到了2023年9月30日,其企业财务月报显示,净利润为-33851.61万元。
当前,民联集团的金融借贷交易余额为62645万元,存在1笔股东借款及2笔控股子公司担保,不存在资金拆借、公司内部个人对公司负债、民间借贷、对外担保情况。
民联集团官网在企业介绍中指出,该企业注册资本20.061亿元人民币,未来将根据需要继续增资扩股。此番进行的股权转让,也是其谋篇布局的有益尝试。
