界面新闻记者 |
重庆信托京润6号出现逾期两年后又有新进展。近期,国家金融监督管理总局重庆监管局回复37位投资者称,已针对京润6号中履职不到位问题,要求重庆信托整改,并采取监管约谈等监管措施。
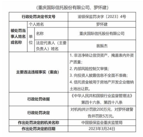
界面新闻还获悉,原重庆银保监局于2023年3月对重庆信托开具了一张200万元的罚单(渝银保监罚决字〔2023〕4号),与京润6号密切相关。
2021年12月,界面新闻独家报道了重庆信托TOT项目京润6号出现逾期,该产品总体产品规模为24.252亿元。(详见《【独家】重庆信托TOT项目首次逾期,底层资产为迟迟不开盘的厦门“楼王”帝景苑》)
当时的报道中提到,京润6号疑似是为重庆信托-万厦帝景苑信托的风险释放所做的缓冲,为其到期提供新的流动性。一是因为京润6号投资的底层穿透后是迟迟未能开盘的厦门“楼王”帝景苑,与重庆三峡银行招股说明书中显示的10.63亿元“重庆信托-万厦帝景苑房地产信托”的投向和规模相仿,二是结合了“重庆信托-万厦帝景苑房地产信托”的到期时间和京润6号的成立时间存在重合的情况。
近日,界面新闻获得了前述200万元罚单(渝银保监罚决字〔2023〕4号)的具体版。原重庆银保监局指出,重庆信托存在四项问题,分别为:非洁净转让信贷资产,掩盖表内外资产质量;内部风险控制欠审慎;向投资人披露信息不全面不准确;信托资金被用于房地产开发企业缴纳土地出让款。重庆信托被罚款200万元;相关人员被警告并罚款5万元。


据投资者透露,其中与京润6号相关的是与第二项内部风险控制欠审慎与第三项向投资人披露信息不全面不准确。
具体来看,内部风险控制欠审慎主要体现在两方面,一是向非金融企业非洁净转让信贷资产。
文件显示:XX:2019年X月,XX项目XX亿元信托份额原状分配,清算后转为代保管项目,由XX公司受让了前述合计XX亿元债权收益权,具体对应为对XX公司债权收益权2019年X月X日,XX公司向XX项目信托专户支付XX亿元,同日重庆信托关联公司XX公司向XX公司转账XX亿元,XX向XX公司转账XX亿元,形成账户余额XX亿元,同日 XX 公司向重庆信托支付转让对价XX亿元。2021年X月,XX公司与重庆信托签署债权收益权转让协议,X月X日XX公司向XX信托专户支付债权收益权转让价款。之后重庆信托发起XX集合资金信托计划,募集资金XX亿元,其中XX万元用于受让XX公司持有的对XX公司的债权收益权,具体用于XX本金相关时间期限内借款利息。XX受益人为重庆信托XX亿元、XX公司XX亿元。
二是设计TOT结构投资于交易对手出现展期的信托项目、对信托项目出现展期的交易对手发放固有资金贷款。
文件显示:XX:2015年X月X日,重庆信托设立XX集合资金信托计划,原信托期限X年。2018年X月X日利息第一次逾期,2018年X月X日到期后发生第一次展期。重庆信托于2019年X月X日以固有资金向XX公司发放贷款XX亿元。2019年X月信托项目第二次展期,2020年X月X日利息第二次逾期。2020年X月X日,重庆信托设立XX集合资金信托计划,资金全部用于加入X项目,加入后,XX项目继续展期至2022年X月X日和2022年X月X日。2021年X月X日利息第三次逾期,随后一直未足额付息,XX项目出现流动性风险。
与此同时,文件显示,重庆信托存在向投资人披露信息不全面不准确的违法违规行为。
文件显示:重庆信托在XX集合资金信托计划推介材料中,未向投资人披露设立XX前后,底层XX集合资金信托计划已发生过X次展期,且穿透后的底层资产XX项目仅XX取得预售许可证书。
由于文件大部分使用了“XX”标记,37名投资者向金融监管总局重庆监管局申请涉及京润6号项目的部分公开。
对此,金融监管总局重庆监管局回复投资者称,因相关内容可能涉及第三方的商业秘密,该局已专门就信息公开事宜向第三方去函征求意见。第三方反馈相关信息内容涉及交易过程的详细描述,且采取了相应的保密措施,不同意公开,经该局审查,不予公开。
此外,针对投资者提出的重庆信托在京润6号信托计划违规有没有进行监管措施的事项,金融监管总局重庆监管局表示,已针对京润6号信托计划中履职不到位问题,要求重庆信托整改,并采取监管约谈等监管措施。
