界面新闻记者 |
界面新闻编辑 | 牙韩翔
胖东来再次因为富有人文关怀的危机处理,成为人们心中的“梦中情司”。
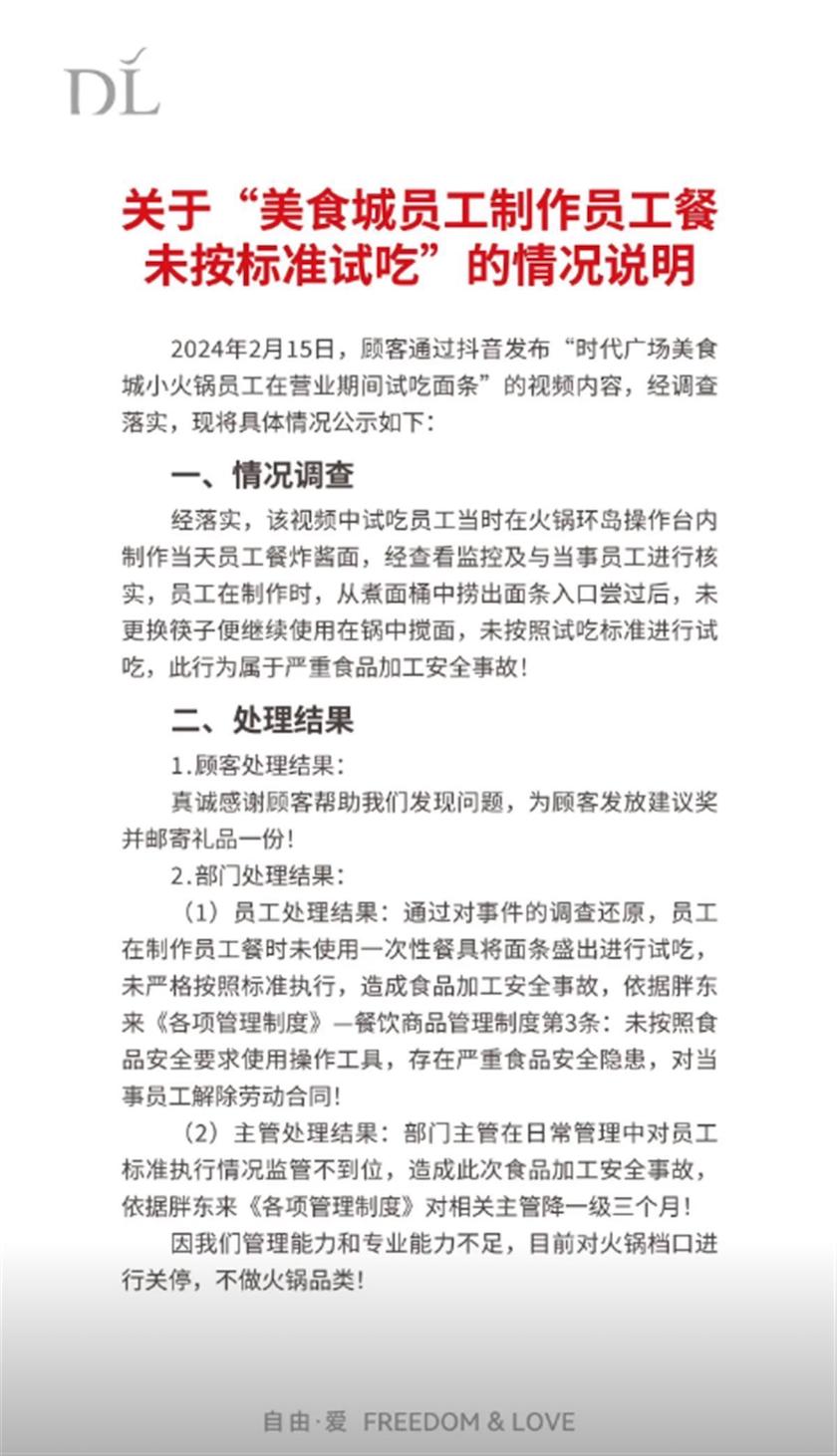
2月15日,社交平台曝光河南许昌胖东来美食城员工悄摸蹲下尝面后,未清洗筷子在锅里搅拌,引发关注。2月16日,胖东来以美食城员工制作员工餐未按标准试吃为由,对当事员工解除劳动合同,而这也在社交平台上引发关于胖东来是否处罚过度的热议。
2月19日凌晨,胖东来发布了一份调查员工试吃事件的13页报告,对上述事件再次复盘,最终决定让涉事员工调整岗位,但得以继续留在胖东来工作。
而胖东来为此设置的共计28人的民主合议庭、包括员工本人以及主管等人的自我陈述、从四组处理方案中共同研讨出的2个投票方案等的全方位公开展示,令话题#胖东来13页报告调查员工试吃事件##胖东来重新决议尝面事件#冲上热搜。

胖东来是河南许昌本土品牌商超,自1995年创立至今,目前仅在许昌和新乡共拥有13家门店。但这个三四线小城商超,在刚刚过去的春节成了外地人争相前往朝圣的“5A景区”,在社交平台上,即使从未去过的人们也对它不吝赞美之词。

近一年来,有关“胖东来创始人称管理层已实现190天休假”“胖东来员工平均工资最低到手7000元”等话题频频登上热搜,与麻木于996、007的大部分打工人日常形成鲜明对比。
为员工试吃事件出13页调查报告这类操作也并不少见,此前胖东来员工与顾客发生冲突,公司事后发布8页调查报告对事件进行说明,向顾客赔礼道歉的同时,还对内部员工进行了5000元精神补偿。
近乎海底捞式无微不至的服务细节,也令前往胖东来探店的顾客、博主们津津乐道。门口和停车场入口处摆放自助宠物寄存处,提供动物饮用水、排便袋以及急救铃;面对不同人群提供7款购物车,母婴室内婴儿床、温奶器、饮水机、消毒柜样样俱全;商品描述可以详尽到为蛋糕尺寸做模型进行展示。
但一个现实是,这样一个近乎商超界神话的品牌,可能谁也学不会。
“因为环境的影响,时代有这个机会,我们开一家门店挣钱,总认为这种效益是我们的能力,其实不是,它是一个时代的红利。”于东来在一次分享上说道,“如果不理解这个时代的红利,就变成了一种毒药,挣钱越多,是在挖自己的陷阱来埋葬自己。”
外界总结胖东来的成功时,通常倾向于放大胖东来极致的服务与员工关怀,但这或许仅是表象,零售商业的核心从来都是获客和毛利。
接到泼天流量的胖东来,眼下活得更好了。
2021年时不少报道称,胖东来当年营收超过70亿。到2023年,胖东来创始人于东来不久前在一场分享会上表示,估计2023年营收能超100个亿,一年的税收达3、4个亿,利润也能有3、4个亿。作为对比,门店数量达1002家的永辉超市营收规模在900亿元左右,但它已连亏三年,去年预亏13.4亿元。
在四线城市开商超,却做出堪比一线的消费体验,或许是胖东来在河南如日中天的秘诀。
于东来曾表示,胖东来在2009年自建的第一个商场时代广场,是参考上海商业体而设计的。在20多亩地上结合当地城市情况,按照上海港汇设计了包括过道在内的动线,商品方面则参考了汇金。建成的胖东来时代广场有地下两层,地上五层,总建筑面积139988.76平方米,到如今也称得上是大型商业体。
在产品方面,胖东来提供了庞大的产品供给。
据“远川研究所”报道,胖东来SKU约为1万-1.5万个,这与永辉、沃尔玛约2万的SKU已经相当,远多于量贩式却精简SKU的Costco、山姆的不足4000个。
此外,胖东来有针对性地进行品类细分布局。如蔬果蛋禽这类日常刚需,胖东来有意识地扩充单品种类,光猪肉就能有300多个细分单品;此外,胖东来也会提供约两成如戴森吹风机等小众、高档的商品以满足消费升级需求;而曾经上过热搜的一件仅赚3毛钱的羽绒服,则属于促销让利商品;此外,如医疗器械这类特殊品类胖东来甚至会成立公司进行精细运营。
更重要的是,胖东来还通过商品的高自采率,提升议价及定价能力。据《南方周末》报道,胖东来金三角店内大部分货品都是自采,比例约占80%。而胖东来的平均毛利率被多次报道提及为约30%,这一数据在业内被认为是相当高的水平。
胖东来也做了自有品牌“DL”,涵盖的品类包括一次性塑料杯、垃圾袋、调味品、白酒、蛋糕、水、果汁、洗衣液等等,整体来看以日销品为主,其中红丝绒蛋糕、怼酒等也被成功做成网红单品。这类自有品牌产品通常毛利较高。
并且自2022年底开始,胖东来开始在抖音官方旗舰店售卖这些自有产品,以辐射许昌、新乡以外的消费者。目前其抖音网店销量最高的是规格330ml,以24瓶一箱售卖的DL啤酒,已售显示达9.4万件。
在供应链方面,1999年,胖东来就建立了配送中心,方便直采货物的中转和向各个门店配货。为了降低供应链成本,2001年,胖东来还与信阳、南阳、洛阳的另外三家区域连锁超市共同成立“四方联采”,以量换价,虽然仅坚持了半年,但对区域性企业来说某种程度建立起了一个共进退的联盟。
事实上,在堪比一线消费体验的商超布局下,胖东来走的是中高端路线,而让连郑州乃至 全国消费者都愿意驱车2小时赶赴许昌、新乡购物的吸引力,或许源于如今已近乎神化的服务体验与消费细节。
但这或许无法被复制。
在许昌,胖东来售卖的不仅是服务,更是尊重与熟人感,而这是高度依赖人来完成的。但在一、二线城市,做生意追求的是效率与标准化。而如果走出许昌与新乡,胖东来的差异化或许并不会如眼下一样突出,并且还需直面从永辉、沃尔玛、大润发到Costco、山姆等强势超商品牌的竞争,这些品牌往往已经在各自地盘站稳脚跟。
掌舵者的经营风格也无法被模仿。河南的一位同行,西亚和美商业股份有限公司总经理沈世泉曾表示,“过去我们来看东来的卖场,看东来的商品,看东来的工资,但是你会发现所有这些学回去没有用。”“根本不是员工学不会,而是我自己根本就没有学会。”
