恒指公司公布季度检讨结果:恒生指数成份股没有变动,维持82只

恒指公司公布季度检讨结果:恒生指数成份股没有变动,维持82只

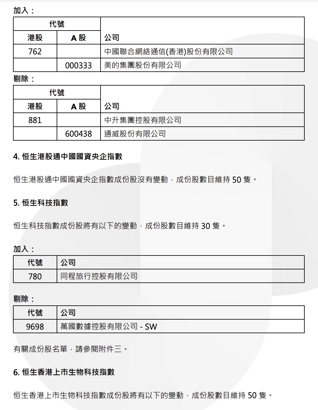
2月16日,恒生指数有限公司宣布,截至2023年12月31日之恒生指数系列季度检讨结果,所有变动将于2024年3月4日(星期一)起生效。恒生指数成份股没有变动,成份股数目维持82只。

    广告等商务合作,请点击这里

    未经正式授权严禁转载本文,侵权必究。

    打开界面新闻APP,查看原文
    界面新闻
    打开界面新闻,查看更多专业报道

    热门评论

    打开APP,查看全部评论,抢神评席位

    热门推荐

      下载界面APP 订阅更多品牌栏目
        界面新闻
        界面新闻
        只服务于独立思考的人群
        打开