作者:王光旭
伴随着酒店渠道酒水自带率不断提高,流通烟酒店渠道越发成为销量攫取的核心重点。流通渠道中操作最为系统的名烟酒店渠道过去的运作核心依然是通过其背后庞大的团购网络带来的产品销量,随着酒水团购因政务消费抑制而走低,名烟名酒店渠道的辉煌不复往日。对于流通烟酒店渠道而言,企业为获取销量,其精细化操作水平要求更高,对于其中的规模较大的名烟名酒店而言则需要将销售的重心由政务消费转向企业单位转移(企业团购),由高端消费人群进而转向大众性团购消费人群(婚寿喜宴、升学宴等)。目前企业通常以核心酒店启动,来实现对流通烟酒店渠道的放量,依然是大多企业启动市场的常规操作手段,但随着烟酒店渠道费用逐年提高,销量的贡献率不见提升,烟酒店应该如何来做,成长众多企业在市场操作过程中的难题。
结合笔者一线市场咨询经验,众多企业的市场运作过程中重视对渠道下沉管理与渠道精细化建设的工作,全国性品牌在做,省级品牌也在做,区域强势品牌依然在同样开展渠道细致化的工作,每层级的品牌市场运作过程中都存在自己的软肋,作为不同的层级在市场运作过程中如何发现竞争对手软肋,将成为未来市场竞争的核心关键。同样在运作流通烟酒店的过程中,如何使企业市场人员的工作落实到实处、合理的渠道利润空间、贴近消费者的实惠政策等营销问题,这是当前企业除烟酒店渠道基本运作(终端生动化建设;良好的客情公关;系统、整合的消费者推广)之上,着重需要考虑的问题,甚至而言是决定烟酒店店渠道是否运作成功的核心所在。
烟酒店渠道操作由过去的“碎片化渠道粗放性运作”向“集中化渠道精细化运作”转变,细分渠道,梳理终端,不断推进精细化工作
过去以酒店渠道的启动带动流通渠道的放量,通过对核心酒店的氛围建设引导消费者的消费,由于酒店渠道自带率不断提升,促进了烟酒店的动销,也引起企业对流通渠道烟酒店的重视。以今年的中秋动销情况来看,日常能够产生动销的烟酒店在市场中依然有不俗的表现,针对此类烟酒店应作为企业重点开发、打造、维护的核心店,将市场建设工作渗透至核心店消费者能够接触到的每一个点,同时对整体市场中的烟酒店进一步梳理,集合市场一线业务人员将该区域内经营客户名单上报,并注明该烟酒店的销售贡献,依据上报信息将渠道终端在市场所承载的功能及重点工作细致化分类,具体详见下表:

推进市场终端建设工程的系统性和标准化程度
随着白酒市场竞争的加剧,将各白酒企业的主战场转向与消费者接触的最前沿市场终端,注重对终端店的建设工作,将终端店的氛围营造从店招门头、产品陈列、销售氛围营造等方面进行建设,创造消费者的旺销氛围和产品在市场终端的流行性,通过针对性的传播让消费者更能直接接触产品,好的终端建设一定让消费者能够见得到、买得到和乐得买;建立市场终端建设的标准,导入市场“三项检查工作”,定期展开对终端建设的检核,提高企业在市场终端的美誉度和品牌影响力,具体执行标准如下:

通过对市场终端渠道的梳理,将烟酒店分为不同的合作形式,聚焦核心烟酒店的打造,将市场氛围的标准化建设好,以品牌拉力促进产品的销售,产生更好的效果。
由过去粗放性的业务管理形态转向渠道终端的微观运营管理,推进精细化渠道管理
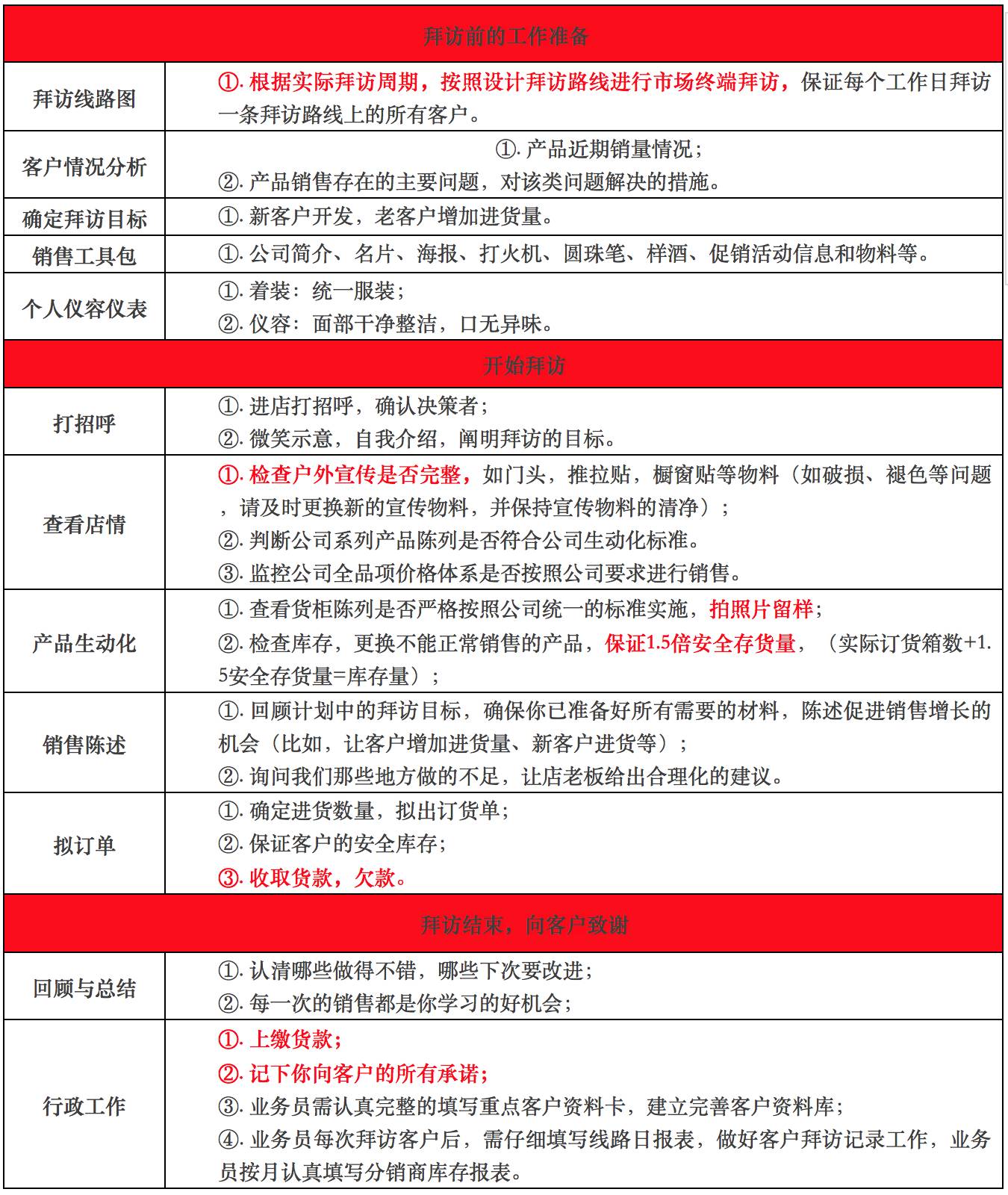
面临白酒行业的深度调整期,全国一线白酒品牌市场下沉压迫省级品牌及省级二线品牌市场操作工作下沉,部分酒企领导人俯下身子主抓市场建设和销售工作,市场工作重心进一步下移,推进市场建设,提升效率。结合目前市场竞争形势,各酒企应加强对渠道终端网络的梳理,提升对终端老客户的客情维护的质量,同时针对市场展开渠道终端扫盲工作,提高产品在市场中的铺市率,以增加销售网点数,提升市场销量贡献率;以科学系统化为指导,展开终端市场氛围建设工作,增强与消费者互动,提升品牌消费认知度;针对以上具体工作要求及标准,应当以区域市场负责人牵头,渠道主管带队,市场一线人员进行实地的落实推动,具体执行如下:


综上所述,新时期烟酒店的市场运作,把市场中最基础的工作梳理清楚,并落实到实处,各级管理人员及市场一线人员真正下沉到市场中去,做好市场基础建设工作,提升业务团队自身的专业敏感度和对市场的管理能力,提高市场效率。
