
继财政部曝光新能源汽车骗补五大典型案例后,历经近4个月后,国家对典型企业的调查落下另一只靴子。
文丨杨虹
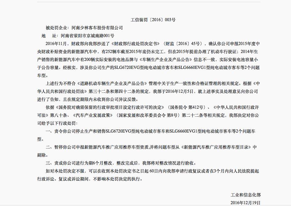
昨晚,工信部向此前曝光的五家新能源汽车骗补企业发布了四张处罚行政书,包括河南少林客车股份有限公司、深圳市五洲龙汽车有限公司、金龙联合汽车工业(苏州)有限公司、奇瑞万达贵州客车股份有限公司,要求停止生产与销售问题车型,暂停新能源汽车推荐目录申报资质,并在六个月内完成整改。
而对于骗补情节最为严重的苏州吉姆西,工信部则给予了“取消整车生产资质”的处罚,据悉,这是国家自实施车辆生产企业及产品公告管理制度以来,第一家被取消生产资质的企业。据工信部装备工业司相关负责人表示,由于按照法定程序,需听证后再对吉姆西下达正式的处罚决定书。
至此,继9月财政部对外曝光新能源汽车骗补典型企业后,我国新能源汽车骗补事件处理结果落地。业内人士认为,数轮严厉整顿正在挤出产业水分与泡沫,随着车企审核愈加严格,未来骗补行为难有藏身之地。
根据工信部下发的处罚决定书,汽车产经网发现,决定书中显示的问题车辆数量与9月份网上流传的骗补名单中问题数量完全一致,这进一步说明了此前网传骗补名单的真实性。
此外,在工信部下发正式的行政处罚决定书之前,上述典型企业中金龙企业在11月20日曾发布过公告,承认收到了工信部下发的处理告知书,工信部对金龙开出了近8亿元的罚单。
工信部在公布处罚决定的同时,还就规范新能源汽车补贴提出下一步举措。目前,财政部、工信部等四部委提出了调整新能源补贴政策方案:在保持2016-2020年补贴总体稳定前提下,调整客车与专用车补贴方法,防止地方补贴过高;改进补贴拨付方式,补贴由事前拨付改为事后清算;提高推荐目录车型要求,建立动态调整机制。
同时,工信部还修订了《新能源汽车生产企业及产品准入管理规定》,提高了企业准入门槛,据工信部消息,目前工信部已审议通过新版管理规定,并将于近期对外正式发布。
红利政策是为了推动产业发展初期发展,但这种刺激对新能源汽车发展并不具备可持续性,企业业容易患上政策依赖症,产业形成市场化则必须从由扶持性政策走向由市场之手调整。
实际上,新能源车补贴调整政策从三季度起就有不断报道,但迟迟未出。近日,中汽协表示,2016年新能源车补政策已于近日由四部委会签完毕,预计将在12月上旬发布。
目前,12月已经进入下旬,但调整政策依旧难产。汽车产经网据业内人士了解到,新政或将推迟到明年一季度前公布。新的国补政策将比此前的版本出现较大幅度的退坡,部分车型的退坡幅度将达到60%。“2017年相比2016年补贴标准下降幅度在30%-40%,有可能会超过此前预估的20%。”中国汽车工程学会秘书长张进华说。
2016年骗补调查简要回顾:
2月1日 四部委开始核查部分新能源汽车财政补助资金使用情况。
3月-4月 四部委对河北、上海等15个省市实地督查。
5月28日 新能源汽车推广骗补的现场核查进入会审阶段。
7月6日 国资委宣布新能源汽车督查报告内容,骗补核查行动已完成。
9月8日 财政部通报五家骗补典型案例。
12月20日 工信部下发四张新能源骗补处罚书。
以下是工信部对四家典型企业的行政处罚书:




