近日,国家金融监督管理总局湖北监管局披露,汉口银行及一支行被开出两张罚单,金额共计365万元。同时该行工作人员也受到了严重处罚,其中包括时任董事长陈新民、时任董秘丁锐被警告,时任行长助理兼水果湖支行行长徐欣被终身禁业。
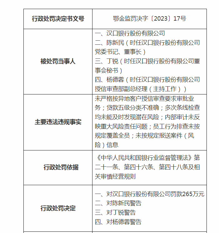
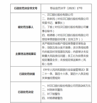
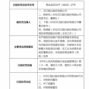
根据鄂金监罚决字〔2023〕17号处罚决定书,被处罚当事人存在未严格按异地客户授信审查要求审批业务;贷款五级分类不准确;多次条线检查均未能及时发现潜在风险;内部审计未反映重大风险责任问题;员工行为排查未按规定覆盖全员;未按规定报送案件(风险)信息。

国家金融监督管理总局湖北监管局依据《中华人民共和国银行业监督管理法》第二十一条、第四十六条、第四十八条及相关审慎经营规则,对汉口银行股份有限公司罚款265万元;对时任党委书记、董事长陈新民、时任董事会秘书丁锐、时任授信审查部副总经理杨德蓉处以警告处罚。
鄂金监罚决字〔2023〕18号则显示,汉口银行股份有限公司水果湖支行及时任汉口银行行长助理兼水果湖支行行长徐欣、时任支行营业室客户经理刘志坚、时任支行客户经理康争、王龙、时任支行副行长叶豫飞、时任支行行长助理陈华、时任支行综合管理部经理助理孙亮,存在贷前调查不审慎、贷后管理不尽职等违法违规事实。
湖北监管局对汉口银行股份有限公司水果湖支行罚款100万元,对徐欣禁止终身从事银行业工作;对刘志坚禁止从事银行业工作10年;对康争禁止从事银行业工作5年;对王龙禁止从事银行业工作2年。叶豫飞、陈华、孙亮受到警告处罚。
公开资料显示,汉口银行成立于1997年12月,是一家总部位于武汉的城商行。早在2010年,汉口银行就与海通证券签署了上市辅导协议,但由于股权清理、国有股确权等问题未理清,辅导了相当久的一段时间,2020年底湖北银保监局才批准了汉口银行向证监会申请A股IPO的资格。

汉口银行股权较为分散,无实控人。截至去年末,武汉金控及其关联方、一致行动人合计持股16.77%,为第一大股东;联想控股、武钢集团分别实际持股13.11%、11.41%,分列第二、第三大股东。
截至2022年末,汉口银行资产总额达人民币5044.95亿元。该行全年实现营业收入82.9亿元,净利润19.15亿元;不良贷款余额74.86亿元,较年初增加3.62亿元,不良贷款率为2.64%。
值得注意的是,不久前汉口银行刚刚更换了董事长。8月25日,国家金融监督管理总局湖北监管局批复核准了刘波汉口银行董事长的任职资格。刘波早年陆续供职于湖北人行系统、湖北银监局,2017年初出任武汉农商行副行长,去年三季度调任汉口银行。
而上述提到被警告的时任董事长陈新民生于1963年,自2009年8月由工行湖北省分行副行长调任掌舵汉口银行,卸任前在位时间近14年。
