界面新闻记者 |
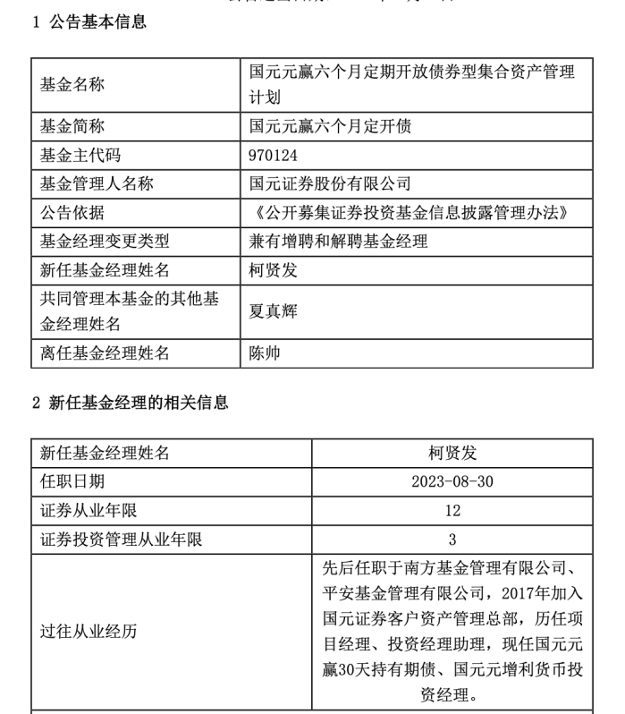
8月30日,国元证券发布基金经理变更公告。公告显示,国元元赢六个月定开基金经理陈帅因公司安排原因,已于当日转任研究岗位,不再担任基金经理一职。
该基金此前由陈帅和另一位基金经理夏真辉共同管理。目前,夏真辉仍担任基金经理职务。国元证券增聘柯贤发共同管理此基金。
陈帅离任的这只国元元赢六个月定开,成立于2022年2月,成立初基金规模为16.58亿元,截至目前已大幅缩水至9.81亿元。业绩方面,该基金成立以来收益率为6.40%,年内收益为4.84%,年内收益排名为35/1201。
陈帅管理该基金约一年半时间,且名下只有这一只基金。
根据公开资料,陈帅于2015年7月加入国元证券研究中心,从事证券行业研究。2016年10月入职国元证券客户资产管理总部,历任信用研究员、投资助理。2022年2月17日至2023年8月30日,任国元元赢六个月定开债基金经理。

基金经理的成长路径大多数是从研究员起步,然后到基金经理助理,再到基金经理。成长所需要的时间,从几年到十多不等。
陈帅的发展也符合这一路径,而在管理产品业绩优秀的情况下转职研究岗,无疑比较罕见。
界面新闻记者就此采访了国元证券,国元证券董事会办公室回复称,因表现突出,陈帅已由资管总部投资部门调整到资管总部内设研究部门工作,并担任研究部门临时负责人。根据相关规定,不再适合担任投资经理,因此,将相关产品投资经理由陈帅、夏真辉变更为夏真辉、柯贤发。
有业内人士告诉界面新闻记者,从基金经理转岗研究员,可能存在多种原因,比如因为业绩不佳、考核不合格而转岗,也可能基金经理个人职业路径选择或自身性格有关,也可能和公司业务发展需求有关。
以往此类案例中,有些基金经理是因为末尾淘汰,也有些是出于公司发展需要。
例如,2022年7月,原人保优势产业基金经理彬彬转任研究员。Wind数据显示,他管理人保优势产业三年多,任职回报为19.5%,在同类基金中排名靠后。
2021年4月,鑫元基金前固定收益部总监王海燕,因公司业务调整,陆续卸任多只基金的基金经理。之后卸任公司固收总监一职,直至8月开始转任研究员。
2019年2月,北信瑞丰健康生活基金经理吴洋卸任,调整至公司研究部行业研究组长、高级研究员。2015年3月,长城消费增值基金经理刘颖芳离任,因公司基金管理工作需要,转任公司研究部研究员。
此外,也有基金经理转任研究员后,再次担任基金经理的案例。比如,长城基金的阮涛,于2002年加入长城基金,2007年4月任长城久恒基金经理,同年11月不再担任长城久恒基金经理,转为基金管理部研究员。2010年2月,阮涛再度担任基金经理,管理长城久恒和长城双动力。2011年12月,长城基金发布公告称,阮涛卸任长城久恒和长城双动力基金经理,转为研究员。
业内人士认为,研与投之间存在一定差异。前者更多是在做研究,后者则需要将研究结果,通过投资,转变成业绩。对于研与投之间的转换,从研究员转为基金经理显然是上升路径,更具难度。
另一位业内人士告诉界面新闻记者,从研究员晋升为基金经理,一方面取决于研究员的个人能力。另一方面,也取决于行业发展和机构发展的机会。当基金公司需要布局一些行业和风格的产品,是优秀研究员晋升为基金经理的机会。
