文|未来迹FutureBeauty 陈龙
近日,在海飞丝广告拍摄片场,刘德华打破 “第四面墙”,与观众“调侃”起海飞丝去头屑的定位,一句“因为有好头皮,所以没头屑”,直接在去屑的天花板上又加盖了一层“头皮护理”的楼。
看似海飞丝在宣传头皮护理的新功能,实则是这个品牌鼓足了勇气,主动走出“去头屑”的舒适圈:海飞丝从名字 “Head and Shoulders ”(头和肩膀)到市场定位乃至整个品牌历史都属于去屑,此次直奔“头皮护理”的品牌大转身,不但不华丽,甚至有些生猛。
一个成熟品牌的大转身,其难度不言而喻。既要守住去屑现有的基本盘,又要抓住头皮护理未来的巨大市场机会。但整件事情的本质却很简单,头皮护理未来的前景,足以让海飞丝冒着巨大的风险去动摇品牌根基。
面对巨头的转身,我们不得不对这个品类多问一些“为什么”、“怎么样”一类的问题,因为极有可能,头皮护理正在“接管”整个洗护市场。
头皮护理正在推动洗护市场迭代

去屑第一品牌海飞丝公开转身“头皮护理”,其实是合理的,毕竟“去头皮屑”和“头皮护理”耕耘的同一片土地,有了健康的头皮,自然也不会有头皮屑。
但海飞丝猛转身背后的“野心”更值得我们关注。
复旦大学附属华山医院皮肤科手术室主任、植发中心主任吴文育教授曾公开表示,99%的人群都存在头皮问题。
据中国社会科学院国情调查与大数据研究中心发布的《2022都市人群毛发健康消费白皮书》显示,76%的人群有关注头皮健康状况,超五成人群受到脱发困扰,52%的00后已有脱发困扰,消费者头皮健康意识提高,头皮护理需求也在不断增加。
事实是,消费端的需求,早已转化为市场的风口。
英敏特的数据显示,从2018年开始,中国洗护市场的年均增长仅为1%,但头皮护理赛道的增速却高达24%。仅2021年,海外美护发新品牌入驻天猫国际的数量就呈现翻倍增长,进口头皮护理产品销售额同比增长340%,洗护品类中头皮护理的份额占比在加速扩增。
来自魔镜市场情报的数据显示:头皮护理类产品在2022年7月-2023年6月间全网销售额暴涨,尤其是在天猫、淘宝平台,品类增速均超200%,三大平台近一年的销售总额约为10.8亿元。
其中,头皮护理在天猫销售额约为6.2亿元,淘宝销售额2.6亿元,同比暴涨1135.2%,抖音(不含直播数据)销售额约2亿元。
从品牌维度来看,国内外主流洗护品牌均已入局头皮护理领域,客单价较高的天猫平台上主流的头皮护理品牌以巴黎卡诗、馥绿德雅、巴黎欧莱雅等外资品牌为主,而同仁堂、Spēs、植观等国货品牌则相对集中于淘宝和抖音平台。
事实上,联合利华、欧莱雅、汉高等洗护老牌早已下场,Spēs诗裴丝、至墨实验室、魔拉格MOLLAGE等新锐近年势头正盛,头皮清洁连锁漾博士在今年上半年获得5700万港币A+轮融资,而华熙生物、珀莱雅、自然堂等主攻护肤的企业也在努力布局这一市场。
从资本到新、老品牌都在加码头皮护理,虽然市场的竞争已经足够激烈,但市场仍有较大增量空间,增速依旧迅猛,且还未出现一个处于绝对领导地位的核心品牌,依旧还存在大量入局的机会。
从品类的角度来看,以头皮精油、精华为品类的“头皮护理”正在以肉眼可见的速度,在固化已久的洗护品类中撕出一道口子,成为整个洗护品类的“新势力”。继无硅油、香氛、防脱之后,头皮护理已经成为洗护市场新一轮迭代的推动者。
头皮护理到底在解决什么问题?
头皮护理市场打得一片火热,可到底什么是头皮护理?
在消费者端,头皮护理的需求和认知在不断提升,但目前市场对头皮护理的定义还相对笼统。常规护肤有美白、抗皱、补水、保湿、修护等具体功效需求,但头皮护理的诉求到底是什么?
被誉为“中国洗护第一人”的Off & Relax品牌首席研发官、亚洲头皮护理专家杨建中博士认为,无炎症、屏障功能完好、皮脂腺分泌正常、毛囊细胞新陈代谢正常,再加上最近大家开始关注的表皮微生态的平衡,这样的头皮可以称为健康的头皮。而头皮护理技术就是要帮助头皮达到这样的健康状态。
欧莱雅研发和创新中心毛发科学与技术全球研发负责人Philippe BARBARAT博士则在《FBeauty未来迹》的专访中表示:“我们看到消费者对护发不仅仅注重其中一环,他们希望拥有更全面的体验。毛发不仅包含发丝,也包括头皮、毛囊,它们共同组成了一个生态系统,因此要解决毛发问题肯定要解决头皮的问题。”
具体到头皮问题层面,杨建中认为,可能影响头皮健康的风险因素包括变质的皮脂、有害菌的过度繁殖、外来的刺激性物质以及屏障功能受损等。为此,杨建中梳理出头皮护理的3大基础技术方案:

目前,头皮护理的处理路径主要从皮脂管理、微生态管理和刺激管理3大维度展开。在皮脂管理方面,一般采用清洁、抗氧化、调节水油平衡的方式来达成功效。
在头皮微生态管理方面,除了单纯抑制马拉色菌之外,人们还在继续探明头皮上1000多种常在菌,但要获得清晰的全貌还有相当漫长的过程。
但在刺激管理方面的技术路径则相对复杂,例如与头皮护理相关的雄激素性脱发AGA会涉及到氧化应激、微炎症、代谢与线粒体损伤、血管形成、微生物、神经内分泌等多个领域。但舒缓、修复屏障、减少刺激,已经成为许多头皮护理品牌的功效共识。
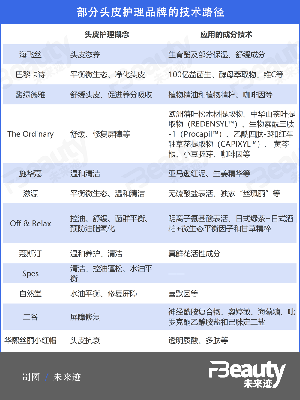
当前市场上主流的头皮护理品牌都已经有了相对清晰的技术主线:

在原料技术端,许多企业早已做好了技术储备。例如巴斯夫早已推出了减少皮脂分泌的Sarcosine,而科莱恩从苹果干细胞提取了Equiscalp作为头皮舒缓剂,而为二裂酵母核心供应商CRL则推出了调节头皮细菌、真菌平衡的CutiBiome CLRTM和应对脂溢性脱发的FollicusanTM DP。亚什兰早已成立了全球亚什兰头皮头发研发实验室,与丝域养发馆展开合作。
总体来看,头皮护的技术理论体系已经相对成熟,相关的产品技术早已超前于市场,且仍在不断向前延伸,只待市场的发力。
头皮护理的时代来了吗?
早在2012年,杨建中就在《头皮护理时代到来?》一文中预言头皮护理新时代的到来。
杨建中也表示,头皮护理并非一个全新的概念,只是近年随着大健康理念的深入人心,过去以去屑为主的被动式头皮护理,正在向主动预防头皮问题、保持头皮健康的全面护理方向发展。
而宝洁等企业也早在十余年前开始布局头皮护理相关的技术和产品。在海飞丝此次猛转身之前,就曾数次推出头皮护理相关的产品,但收效甚微。过于超前于市场和消费者认知的产品和技术常常成为消失的“前浪”。
对于头皮护理市场的未来,杨建中十分看好:“无论在日本、欧美、还是中国市场,头皮护理这一品类都还是方兴未艾,前景十分美好。”
事实上,头皮护理也在让整个洗护品类变得活跃起来:
1.创造洗护市场的增量:整体上来看,头皮护理相关市场的需求量巨大,头皮护理精华、精油等新生品类在进一步完善洗护品类,且并没有过多掠夺洗发水、护发素等传统洗护产品的存量市场,而是用增加洗护步骤的方式为整个洗护市场带来增量。
与此同时,头皮护理新催生的新兴品类,也在成就一些现象级的新锐品牌,例如 “Spes干发喷雾”,推出3年来,市场占有率依然保持95%, 累计销量超5000万瓶,这让Spes成为头皮护理的主流国货品牌之一。
另一方面,头皮护理的市场落点众多,养护、调理、头皮微生态等领域在未来都有新锐品牌崭露头角的机会。
2.拉高洗护市场价格带:与市场增长同步的是,头皮护理带来了洗护品类的价格上探。例如头皮护理精油类的产品,正在捅破整个洗护品类的价格天花板,巴黎卡诗、希思黎甚至出现了千元以上的单品。
魔镜市场情报的数据显示,天猫的头皮护理产品均价在200-260元区间波动,整体均价维持在280元左右。
就均价而言,头皮护理产品在淘宝均价最高,约为313元;即便是在均价最低的抖音平台,头皮护理类产品的均价也达到了181元,且产品多为10mL和80mL的小包装,头皮护理类产品的每毫升单价远超同类洗护产品。
可以说,头皮护理产品有更高的溢价空间,能进一步提升品牌的价格印象,也在推动洗护品类的高端化。据欧睿国际的数据,从2017年开始,中国洗护市场整体开始进入“消费升级”通道,高端洗护市场整体年均复合增长率超过20%,头皮护理正是不可或缺的助力。
3.重新定义洗护品类:目前“头皮护理”仅仅局限在精油、精华、头皮磨砂膏等新生品类中。但从科学的角度来看,头皮护理对整个洗护品类具有“侵略性”。
消费者已经开始有意识地采用护肤的方式滋养头皮,他们也更愿意相信具有驻留性的精油、精华类产品能够有效地滋养、改善头皮,起到预期的功效。但在未来,头皮护理不会只会停留在这些品类中。
在消费者端,“一切问题源自头皮”的观念有着极强的渗透性,从基础的清洁、去屑到深层的防脱等核心功效,都可以用头皮护理的思路去解决。这意味着,未来整个洗护市场,都可以沿着头皮护理的路径重做一遍。
杨建中也表示,头皮护理是一个广义的概念,以保持头皮健康、预防头发衰老为目的的产品皆可称为头皮护理产品。从产品功能上讲,可以包含清洁、控油、保湿、去屑、防脱等各个方面。
正是这样的远景,让海飞丝不惜“自毁长城”也要转型成为“头皮护理专家”。
把市场和技术的眼光放得更远一点,杨建中认为温和洗护方向很可能会与为环境考虑的可持续发展方向相融合,并在这一新维度下进行新一轮的技术创新与升级,形成“纯净洗护”的新趋势。
如此看来,头皮护理市场的序幕,才刚刚掀起一个小角。
