文丨胡楼军(某律所民商法执业律师)
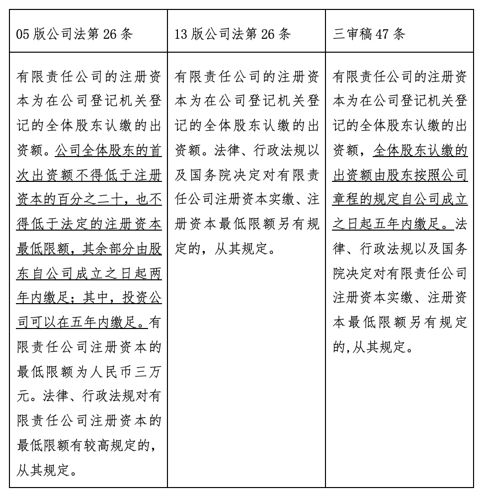
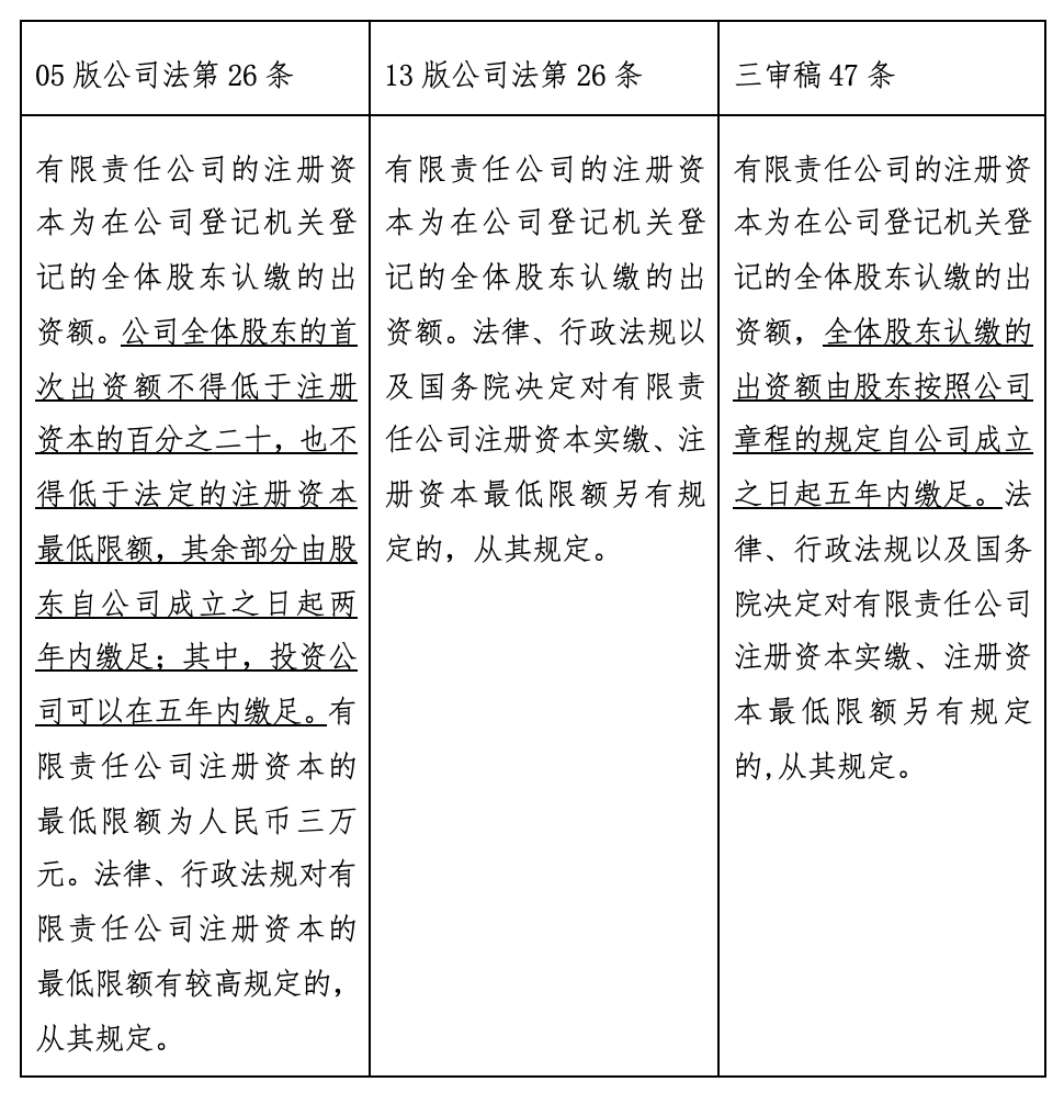
公司的注册资本系一个公司对外承担责任的财产基础,也是股东有限责任的基本要素。2023年9月1日,中国人大网公布了公司法修订三次审议稿(下称“三审稿”),三审稿第47条新增了公司注册资本须在五年内缴足的规定。笔者从目前的司法实践出发,认为限期缴足出资的立法模式并不妥当。
一、公司注册资本认缴制与实缴制的由来
2013年公司法修订之前,我国公司法采注册资本实缴制,之后才改为认缴制,现三审稿再次要求公司限期实缴注册资本,有必要回顾一下我国公司注册资本从实缴到认缴的规则变化:

自1993年我国第一部公司法颁布以来,我国公司法注册资本实缴制一直沿用至2013版公司法,上述表格中的05版公司法是我国采用注册资本认缴制前最近的一版公司法。在公司法理论上,公司资本是股东意思自治的结果,即出资多少、出资期限应当由股东自决。05版公司法同时从公司注册资本限额及认缴期限限期两个方面对股东出资进行了规则,导致公司设立门槛较高,且不利于提高资金使用效率。同时,正因限期实缴出资不利于市场主体最大化提高资金效率,当时市场上普遍存在过桥资金为股东提供资金用来实缴注册资本的情况,而该过桥资金往往又会在注入公司后以各种名目转出,由此增加了交易各方的成本。为此,13年版公司法采行了认缴出资制,在出资期限上不再设置任何限制,从而放宽了商事主体的准入门槛,提高了企业资金使用效率,活跃了市场经济。
而13年版公司法第26条的规定沿用至今,极大促进了商业企业的发展的同时,也带来了“皮包公司”泛滥的问题以及股东出资“认而不缴”的问题。由此,三审稿拟再次对出资期限设置限制。

二、认缴并非不缴,限期出资并不能解决公司滥设的问题
公司注册资本认缴制实施后,市场上出现了大量有注册资本,但实际无资金、无人员的皮包公司,以及注册资本动辄上亿的“天价公司”。这一现象引发人们对公司的滥设及注册资本只认不缴的担忧,但从近年来的司法实务来讲,问题并不出现在认缴制身上,限期实缴出资也并不能解决问题。
1、注册资本认缴并非不缴,在执行环节注册资本加速到期已成共识
针对公司注册资本认缴后,一直不实缴的问题,2016年最高人民法院发布的《最高人民法院关于民事执行中变更、追加当事人若干问题的规定》(下称“追加变更规定”)第十七条规定:“作为被执行人的企业法人,财产不足以清偿生效法律文书确定的债务,申请执行人申请变更、追加未缴纳或未足额缴纳出资的股东、出资人或依公司法规定对该出资承担连带责任的发起人为被执行人,在尚未缴纳出资的范围内依法承担责任的,人民法院应予支持。”
目前学界尚有对公司注册资本加速到期的认识分歧,但从司法实务的角度,追加变更规定及由此展开的司法实践已经有了成熟的实务做法。无论股东在公司章程内设置的出资期限如何,在执行过程中,如公司并无可供执行财产,向股东追索出资额范围内未足额缴纳的出资已经成为司法实践的共识。由此可见,出资期限由股东自行决定在目前的司法语境下实际上并不损害公司债权人的利益。
2、滥设公司造成的大集团公司利用皮包公司规避债务的问题应通过刺破公司面纱制度解决,限期缴足出资实际上并不能解决“公司滥设”的问题
首先,必须明确的是:公司是否滥设是一个价值判断问题,即最终一个公司是否“滥”设,取决于该公司最终是否有进行商业活动和开展业务,但就商业实践本身而言,投资、经营活动并非具有确定性的命题,而是投资者通过商业判断来判定。也就是说,一个公司是否属于“滥设”,或者说是否有必要设立,取决于在后的商业实践,而非设立之时可以判断的命题。正因如此,世界各国公司法均允许公司这一商事主体在一定程度上的“滥”设。而滥设公司带来的真正问题并非公司设立本身,而在于有些集团公司利用滥设的皮包公司进行避债的问题。这些皮包公司并无真实的业务,而只是负责背债。对此,刺破公司面纱是一个通行的公司法解决方案。
从司法实践来看,目前我国刺破公司面纱的制度并不完善,相关规则的核心是财产混同的发现与认定。但事实上,债权人作为无法直接参与公司经营管理的外部人,很难提供证据证明皮包公司与关联公司之间的资金往来。同时,即使在执行阶段通过法院调取公司资金流水和财务账册,只要账目清晰,人民法院也很难认定皮包公司和关联公司之间的财务存在混同。因此,目前三审稿也在强化对控股股东和实际控制人责任,以期完善刺破公司面纱相关规定,这一改变将有利于债权人保护和规制集团公司通过滥设公司避债的行为。
但公司的滥设并非2013年实行公司注册资本认缴制后才出现的问题,也并非通过限期缴足出资就能解决的问题。在全球范围内,通过设立项目公司来规避投资风险本身属于正常的商业实践,也是对公司有限责任规则的具体应用。对于集团公司利用皮包公司避债这一问题,应当回归到刺破公司面纱乃至制定专门的集团公司法规这一解决措施上。限期缴足注册资本无法解决公司滥设的问题,对于企图通过皮包公司避债的集团公司而言,设立公司所需的实缴注册资本完全可以循环使用,或者使用资金过桥的方式设立实缴出资的公司。
三、出资期限的设置既不利于债权人保护,也不利于提高资金使用效率
三审稿重新规定2013年之前公司法关于注册资本限期缴足的规定无助于解决前述注册资本“只认不缴”及公司滥设的问题,反而一定程度上不利于债权人保护和有违商法自治及促进商事效率的基本原则。
1、限期缴足出资实际上对债权人不利
在目前的司法实践中,注册资本只认不缴是个伪命题,在公司难以偿还对外债务时,股东所认缴的注册资本是偿债资金的重要来源;至于公司没有难以偿还的对外债务时,股东何时实缴注册资本完全与第三人无关,可交由公司内部意思自治。
正如前文所述,在执行环节对未足额出资的股东可以追加为被执行人。在限期缴足资金的情况下,未实缴出资将转变为更为隐蔽的通过过桥资金实缴出资后再抽逃出资,反而会增加债权人追索的成本。
从司法实务的角度,证明股东抽逃出资的难度巨大。目前证明股东未实缴出资,人民法院主要看企业的工商内档和企业信用信息公示系统上的企信报告,两者均可公开获取,债权人可在提供相关证据后要求追加未实缴出资股东作为被执行人;而针对抽逃出资,必须有相关的财务账册和资金流水作为证据,才能知悉股东是否抽逃出资,而目前我国司法实践中,资金流水尤其是财务账册,有赖于公司及其股东的提供,而不提供财务账册和资金流水,债权人和法院往往也难以追责,这就导致了司法实践中抽逃出资难以发现和证明的问题。在这种情况下,限期实缴出资促使未实缴出资问题转化为抽逃出资问题,将进一步加大债权人的追索难度。
2、限期实缴出资实际上增加了各方的交易成本,不利于提高资金使用效率
注册资本认缴制所解决的问题是公司注册资本自决及提高资金使用效率,使得投资人的资金只有在公司需要的时候才投入公司,以免造成资金浪费。正常的商业实践中,如公司到第五年所需资金已经达到或超出注册资本了,股东一般都已经实缴了注册资本,未实缴的原因无外乎两个:一是股东资金不足以实缴注册资本;二是公司经营实际上并不需要投入更多资金。
针对股东资金不足的问题,为使公司注册资本限期实缴,股东将往往不得不利用过桥资金实缴,并在实缴之后将注册资本抽逃。而针对公司经营暂不需要认缴注册资本数额资金的情况,强制股东将资金注入公司,实际造成了资金的浪费,不符合商法的效率原则。而这一情况,在市场经济下,股东出于资金使用效率最大化的需求,将事实上导致股东再次将公司不需要的资金抽逃。
综上,限期实缴公司注册资本是一个两头不讨好的规则,一方面事实上将会加剧股东抽逃出资的问题,不利于债权人保护;另一方面还会加剧资金浪费的情形。目前三审稿还在征求意见,期限截至2023年9月30日,望各位学界及实务界同仁踊跃发声,促进我国公司法的完善,为我国经济民生保驾护航。
(文章仅代表作者观点。责编邮箱:yanguihua@jiemian.com。)
