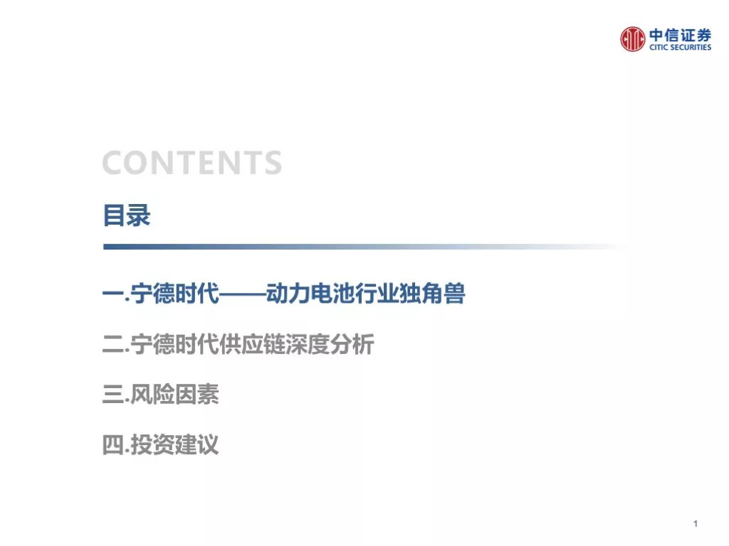
成立仅六年,今年正式超越松下成为全球销量第一的动力电池企业,圈内无人不知,圈外却保持着一惯的低调。这只动力电池行业的“独角兽”,就叫宁德时代。
宁德时代新能源科技股份有限公司是新能源汽车动力电池供应商,主要整车企业客户有宝马、大众、北汽、上汽、吉利等。据高工锂电(GGII)统计,2017年,宁德时代首度超越松下、比亚迪成为全球动力电池出货量最大厂商。
下文是来自中信证券,长达130页的宁德时代供应链深度分析。

































































































































成立仅六年,今年正式超越松下成为全球销量第一的动力电池企业,圈内无人不知,圈外却保持着一惯的低调。这只动力电池行业的“独角兽”,就叫宁德时代。
宁德时代新能源科技股份有限公司是新能源汽车动力电池供应商,主要整车企业客户有宝马、大众、北汽、上汽、吉利等。据高工锂电(GGII)统计,2017年,宁德时代首度超越松下、比亚迪成为全球动力电池出货量最大厂商。
下文是来自中信证券,长达130页的宁德时代供应链深度分析。

































































































































广告等商务合作,请点击这里
