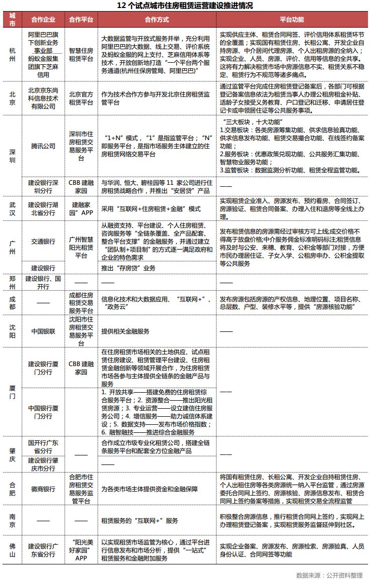
在“房住不炒”定位的大背景下,多主体供给、多渠道保障,构建租售并举的住房制度无疑成为长效机制措施的重中之重。7月份,九部委联合发文选择广州、深圳、南京、杭州、厦门、武汉、成都、沈阳、合肥、郑州、佛山、肇庆等12个城市进行开展住房租赁试点。在随后的大半年里,只有广州、深圳、南京、杭州等个别城市象征性地供应一宗租赁住宅土地,政策方面也以重复中央原则性文件为主,除了这些大家都说知悉的信息之外,这些城市究竟在发展租赁住房市场方面都有哪些具体措施和新手段,分别又都进展到什么程度?
建立了住房租赁服务平台,引入市场化的大型互联网和银行金融企业合作参与
在国家大力推行住房租赁的大背景下,鼓励企业参与到住房租赁市场发展中,多个行业龙头企业利用其互联网、金融等特色优势成为租赁市场的新兴力量,与政府合力推进住房租赁平台的构建。一方面,互联网巨头纷纷发力,如阿里巴巴借助自身互联网积累优势与杭州住房保障管理局共同打造“智慧住房租赁平台”,京东也作为北京住房租赁市场的支持平台进入房地产市场。而在深圳,腾讯推出新型智慧租赁平台,助力住房租赁市场的快速发展。另一方面,多家银行也纷纷进入租赁市场。如中国建设银行(深圳、武汉、广州、郑州、佛山、肇庆)、交通银行(广州)、徽商银行(合肥)、中国银行(厦门)、国开行(肇庆)、中国银联(沈阳、武汉)等金融机构与各地方政府住房管理部门合作建设租赁服务平台,提供租赁服务。
互联网企业提供技术支持,银行提供金融服务,凭自身优势助力平台搭建
对于互联网企业来说,主要是以技术合作方参与到租赁平台的建设当中,把流量优势转化为租赁需求,利用各自的大数据体系、线上交易、信用评价系统、身份认证等方面的丰富经验,丰富和完善租赁平台的建设。例如,阿里巴巴就利用大数据技术,在过去淘宝和支付宝的使用过程中积累的大量数据信息,对租客和房东的信用进行评估,同时还能够利用AI技术,为买卖双方画像,促使房源和租客的匹配效率变高。
对于银行金融企业来说,更多的是以资金支持方式参与,给租赁平台授信一定额度。其中建设银行参与最深入,推出“按居贷”产品,最高额度为100万元,额度期限最长不超过10年,并且联合华润、恒大、碧桂园等11 家房地产公司组建租赁平台--CCB建融家园。同时,推出了“存房贷”业务,居民将自己的住房租赁权出让给建行,建行一次性支付全部租金,再将房源交由专业的租赁运营机构去出租。

新型平台功能丰富,采用“互联网+住房租赁+金融”模式
从实力较弱的互联网租赁平台到互联网巨头,再到实力雄厚的银行,住房租赁金融渐成规模,参与主体层次更加丰富多样,官方租赁平台的搭建,总结有以下几方面优势:
第一,综合认证功能,租赁平台将通过实名身份验证及人脸识别等技术充分保障租赁参与各方的安全,有效协助平台甄别虚假租赁,提升监管效率;
第二,能够提供一站式服务,不仅包括房屋租赁过程当中的备案、放盘(求租)、交易、评价、数据发布等,还与公安、工商、公积金、教育等相关部门互联共享,实现人口流动备案、居住证办理、住房公积金提取等在线办理服务;
第三,对房源实行全方位核验,确保房源真实,对每套房源在房管局获取的房源核实码进行公示,从而实现房源“七真”,即真实产权、真实存在、真实委托、真实价格、真实图片、真实信用、真实评价,此外,杭州和北京的平台还分别用阿里和京东的技术支持,进行大数据的处理;
第四,评价系统,包括租赁双方互评、租赁双方对经纪机构和经纪人的服务进行评价,不仅能鼓励租赁主体自觉履约,还能够规范租赁行为。杭州的平台还引进了芝麻信用作为信用评价依据,将评价纳入租赁主体的整体信用状况,供平台用户参考评估。
在平台运营方面,目前均采用“互联网+住房租赁+金融”模式,比如北京市住房租赁平台就按“1+N”的模式建立,“1”是指监管平台,“N”是指N家中介及银行等服务平台,其中京东作为技术合作方参与开发北京住房租赁监管平台,同时链家和我爱我家等大型房产中介为租赁服务提供交易数据,建设银行与工商银行北京市分行为住房租赁市场提供金融支持。
持续优化服务流程、加大有效房源供应将是城市租赁交易平台运营内容重点
整体来看,目前,仅肇庆、南京还没有设立住房租赁服务平台,郑州的住房租赁平台已具备运营条件,而对于杭州、深圳、武汉、北京、广州、合肥、成都、厦门、沈阳、佛山等平台已经上线试运营的城市,下一步的重点应该在不断优化服务流程方面,提高房源的配置水平,将供应与需求形成有效配对。
对各城市而言,2018年的租赁市场建设重点首先是加大房源供应,一方面在土地出让方面加大力度,新出让土地尽快开工并形成有效供应,另一方面则是通过有效措施推动个人存量房源进入租赁市场,尤其是中低价房源,而这方面只能依赖不断改革、降低交易的制度成本。现阶段,只有如此才能不致于使租赁平台沦为一个“成果”摆设,发挥其原本该有的作用。

